从美元、德国马克、日元、新加坡元等的国际化经验看,各国在货币国际化的过程中因立场差异而采取了不同的政策措施。但总体上看,其货币国际化的过程体现出以下几个规律:
一是货币国际化进程是市场主导的,需遵循基本的市场规律,政府的政策不会改变货币国际化发展的根本趋势;
二是政府可以在货币国际化进程中起到助推器、稳定器和润滑剂的作用,特别是可在投融资领域促进货币国际化进程;
三是货币国际化需要利率和汇率实现市场化;
四是货币国际化要求建立发达和开放的金融市场;
五是在货币国际化过程中,离岸市场需和在岸市场协调发展才能发其挥积极作用。
* 本文节选自《2022·CF40中国金融改革报告》分报告《资本项目开放和货币国际化的国际经验教训研究》第二节《货币国际化的国际经验和教训》。该分报告的课题负责人为CF40学术委员、丝路基金董事长朱隽,课题组成员包括艾明、林苒、刘璟。
”

货币国际化的国际经验和教训
文 | 课题组
从美元、德国马克、日元、新加坡元等的国际化经验看,各国在货币国际化的过程中因立场差异而采取了不同的政策措施。但总体上看,其货币国际化的过程体现出以下几个规律:
一、货币国际化进程是市场主导的,需遵循基本的市场规律,政府的政策不会改变货币国际化发展的根本趋势
货币的国际化遵循基本的市场规律,既是一国综合实力的体现,也反映了市场主体对货币的接受和认可,并不会因为发行国政府的政策选择而出现根本性的变化。
当本币国际化条件已经具备时,政府的抑制政策无法阻挡市场力量对本币国际化的驱动。 联邦德国在马克国际化初期试图限制马克的国际化,但收效甚微,最终不得不顺势而为,解除限制性措施。
联邦德国政府在1960-1980年对马克国际化一直持审慎态度,主动限制马克的国际化。1960年代,马克国际使用范围逐渐扩大,国际化势头明显。但联邦德国认为马克国际化会加大资本流入压力,对国内价格稳定和金融稳定构成挑战。因此,政府推出一系列限制措施:在资本流入方面,具体措施包括限制非居民投资境内股票、债券和货币市场;限制本国银行向非居民存款支付利息;对境外投资者持有债券的收益征税,增加其投资马克债券的成本等。
同时,政府还限制境外马克使用。1968年,德央行与本国银行达成协定,银行只能在境内发行马克债券,央行对债券发行条件、规模有知情权和相当的影响力。非居民在德境内发行马克债券,其收入汇出境外时须兑成外币,不允许以马克的形式流出,从而避免境外马克市场的壮大。1970年代,德国仍采取管制措施,限制资本流入。
表1 德国资本流入管制措施历程(1970-1974)

资料来源:Tavlas (1991)
限制政策对马克国际化起到了一定的抑制作用,但并未改变马克成为全球主要储备货币的发展趋势。
一个突出表现是,在联邦德国限制资本流入的背景下,境外投资者持有马克资产的需求无法在境内市场得到满足,从而形成了体量庞大的离岸马克市场。境外投资者在离岸市场持有的马克资产规模,在1980-1984年一度超过其在境内持有马克资产的规模(见表2)。这一现象表明,市场在主动创造绕过限制措施的方式,限制政策效果有限。
表2 1980-1989年境外投资者持有的马克资产

数据来源:Tavlas (1991);单位:十亿马克
随着欧洲经济一体化发展,马克国际化已成趋势,压抑市场需求的难度不断上升。正如1985年的德国央行的月度报告指出,“考虑到德国马克的国际地位,德国不可能改变现在发展趋势,马克必须保持相对其他国际投资货币的竞争力。”
同时,德国金融市场的广度和深度进一步提升,抗风险能力增强,马克国际化条件已经具备。联邦德国在货币合作中扮演重要角色的意愿增强。以1979年3月欧洲货币体系(EMS)建立为标志,其他成员国的货币与马克挂钩,“通过接受德国货币政策的方式做出低通胀的承诺”(Fischer,1987)。德央行也认为,“在欧洲货币体系内,(马克)承担着主要货币的功能,充当着其他货币的‘稳定锚’。”
表3 德国资本流入管制措施解除历程(1975-1986)

资料来源:Tavlas (1991)
解除限制后的马克国际化快速发展。马克在全球官方外汇储备中的占比,1970年约为2%,1980年为15%,1989年接近20%,90年代由于民主德国和联邦德国统一后的经济阵痛有所回落。马克是当时仅次于美元的第二大储备货币,其份额几乎是排名第三位日元的两倍。
表4 1980-1989年主要货币在官方外汇储备中的份额

数据来源:Tavlas (1991);单位:%
二、政府可以在货币国际化进程中起到助推器、稳定器和润滑剂的作用,特别是可在投融资领域促进货币国际化进程
虽然政府无法阻挡市场力量对货币国际化的驱动,但是,根据本币的国际地位与经济实力、金融实力发展的阶段性特征, 政府可以利用“看得见的手”熨平波动,对货币国际化起到助推器、稳定器和润滑剂的作用。
货币国际化初期,经济体的经济一般均能快速发展,经常项目往往存在顺差,本币自然呈现回流,因此,需要通过投融资活动向境外提供本币,形成境内境外市场联动和本币的循环。
日本的“黑字环流” 是这方面的典型例子。上世纪80年代,日本贸易顺差占GDP比重大幅攀升,美日双边贸易摩擦加剧。1986年,日本推出了“黑字还流”计划,旨在将国际贸易盈余、外汇储备和国内私人资本通过政府发展援助和商业*款贷**等渠道重新流回发展中国家,从而达到削减国际收支顺差等目标。
“黑字还流”计划于1987—1991年施行,共三期约650亿美元 (见表5)。第一期侧重向国际开发性金融机构出资,额度100亿美元,约占同期GDP的0.5%。第二期通过国际机构、日本输出入银行、海外经济协力基金乃至民间银行出资,金额200亿美元,约占同期GDP的0.8%。第三期计划是日本配合布兰迪计划 [1] 的实质举措,额度350亿美元,约占同期GDP的1%。
表5 “黑字还流”计划一览表


资料来源:朱隽,《新形势下的人民币国际化与国际货币体系改革》
从具体构成看,“黑字还流”计划既包括官方的对外援助,又包括了商业性的*款贷**。总体而言,*款贷**的优惠程度高、期限长、附加条件少。从资金来源看,既源于日本财政预算,又包括私人部门资金。从资金流向看,主要流向发展中国家,尤其是亚太地区的能源、原材料出口企业。部分资金有选择性地被用于进口日本的机械设备,并在项目投产后将产品出口到日本,以获取日元收入偿还*款贷**。
从组织形式看,“黑字还流”计划充分利用了国家金融机构力量。日本不仅直接参与国际金融机构增资,而且在多边开发机构下新设日元特别基金,还鼓励日本金融机构与国际金融机构开展平行*款贷**和联合融资。
总体看,“黑字还流”计划在加快对外投资发展、改善日本国际收支平衡等方面起到预期的作用,基本实现了计划的初衷。
一方面,日本企业对外投资大幅增长。 1985-1989年,日本对外投资从1985年的122亿美元增长至1989年的675亿美元,成为当时世界上第一大对外投资大国。按照海外资产排名,1990年全世界最大的100家非金融类跨国公司中,日本有12家,仅次于美国(26 家)和法国(14 家);1989年日本海外银行资本达19672亿美元,超过美、英、法、联邦德国四国总和,占全球国际银行总资本的40%。
另一方面,日本国际收支平衡状况改善。 1987-1990年,日本经常项目顺差从870亿美元减少至358亿美元,1987年后日本外汇储备基本稳定在900亿美元左右。
图1 日元外汇交易金额及占比

数据来源:BIS
与此同时,“黑字还流”计划推动了日元国际化水平提升。 日本出口中以日元结算的比重自1986年的35.5%升至1990年的37.5%,进口中以日元结算比重自9.7%升至14.4%;全球离岸债券中日元债券发行量占比自1985年的7.7%升至1991年的12.9%;全球跨境*款贷**中日元*款贷**的占比自1985年的5.7%升至1991年的11.6%;各国外汇储备中日元资产的占比自1985年的8.0%升至1990年的9.1%;全球主要外汇市场上,日元交易量曾于1989年达到第二位,仅次于美元。
“黑字还流”计划恰是抓住了日本经济腾飞的重要时间窗口,有力地支持了日元国际化进程。因此,一国要进一步推动货币国际化,在坚持市场主导的基础上,政府可以积极有为,为充分发挥市场作用创造更好的环境和条件。
三、货币国际化需要利率和汇率实现市场化
从利率的角度看,市场化的利率是促进货币自由使用的制度基础,对于推动货币国际化至关重要。 受到管制的利率会导致资金价格扭曲,影响资金配置效率,市场主体也难以对资金和各种金融产品进行合理定价。资金价格扭曲还会引致套利行为,对经济和金融体系产生冲击,阻碍货币在国际上被接受和认可。
从美国利率市场化的经验看,利率市场化与货币国际化是相互促进,协调发展的。美元开始成为国际货币有其特定的历史背景,美国凭借其强大的政治、经济和军事实力,在两次世界大战中加强资本输出和商品输出,成为当时世界上最大的债权国,拥有接近全球一半的黄金储备,为战后美元取代英镑成为世界货币奠定了条件。
美元的金融市场开放和货币国际化采取的是先外后内的顺序,即通过依次实现货币国际化、放松资本管制、汇率自由化和利率自由化来实现金融市场开放的。当然,这也和其特殊的历史环境相关。
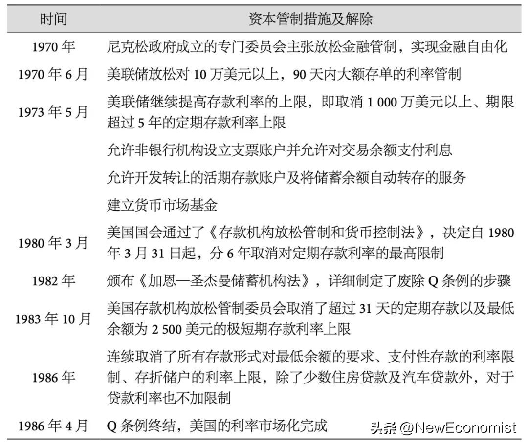
1929-1933年的经济危机之后,存贷机构之间出现了恶性竞争,为此美联储宣布对存款利率上限实行管制(即Q条例)。但到了1960年代后期,利率管制弊端日益暴露。僵硬的资金价格不能使资金流向优质的银行。特别是当时美国经济出现“滞胀”现象,通胀率一度高达20%。对存款的利率管制导致美国公众不愿意将资金存入银行,出现“金融脱媒”现象。而且商业银行等存款性金融机构筹资能力受挫,美国银行业出现经营危机,大量银行破产。
在此背景下,1970年尼克松政府成立专门委员会主张放松金融管制,实现金融自由化,至1980年美国颁布《1980年银行法》,废除Q条例,开始利率市场化,并于1986年真正实现利率市场化(见表6)。
回顾历史,1970-1986年为美元国际化程度下降阶段,美元的官方外汇储备占比也呈逐年下降的趋势,这一方面原因在于布雷顿森林体系瓦解后,英镑、日元和马克等货币在各国央行的占比逐渐提升,对美元国际化造成一定挑战;另一方面在于美国这一阶段处于金融市场开放的起步阶段,金融市场开放度相对较低(Chinn, Menzie, 2006)。
表6美国取消利率管制进程(1970-1986)

资料来源:盖笑婷,《浅谈美国利率市场化改革的进程与经验》
利率完全市场化加快了美国金融体系的创新,使其进入高速发展阶段,为境内外投资者提供更多成本低、安全性高、流动性强的美国金融工具。美国股票市场价值占GDP的比重也一直处于高位,为美元持有者提供流动性和开放型的金融市场,巩固了美元的国际地位。
从汇率的角度看,相对于金本位制度下固定汇率制度是天然的选择,在信用本位制度下,浮动汇率制度是必然的选择 (Kenen,1969、1988)。蒙代尔“三元悖论”明确指出,固定汇率制度、资本自由流动和独立的货币政策三者不可能同时实现。货币国际化伴随资金的自由流动,要求汇率更加市场化。非市场化的汇率将导致失衡的累积,限制宏观经济的调整能力,只有市场决定的灵活汇率才能够吸收外部冲击,促进实现经济内外部均衡,降低危机发生的可能性。实证研究表明, 保持汇率充足的灵活性,对帮助经济体隔离在经济开放过程中可能面临的外部冲击具有重要意义 (Barry Eichengreen,2020)。
布雷顿森林体系崩溃后,美国继续在世界信用货币体系中充当 “领头羊”的角色。在此背景下,德国马克国际化可分成两大阶段(安冉和冷德穆,2010):准备和起始阶段(1948-1985年)、开拓进展阶段(1985-1999年)。
1973 年马克开始实行浮动汇率制度,灵活的汇率则有利于其及时调整国际收支的各种失衡,应对资金跨境流动带来的冲击,对于巩固和提升货币的国际地位有重要意义。1983 年之后德国发行马克债券,为马克的国际化提供了基础。
在这一阶段,欧洲货币体系成员国改成盯住马克,欧洲货币体系逐渐演变成“马克区”。德国的贸易结算份额与国际债券份额也呈现上升趋势。德国马克在1980 年被纳入特别提款权,占比达到19%仅次于美国的42%,从而成为SDR 的第二大货币。
在开拓进展阶段,1986 年德国成为世界最大的出口国,经济快速发展,同时不断开放金融自由化,促进马克国际化发展。1990 年德国统一,货币也实现了统一,之后随着德国经济实力的飞腾,国际话语权增加,尤其是在欧洲,马克成为主要的结算与支付的货币,并成为继美元之后的第二大国际货币。
结合分析1975 年至1998 年马克汇率变化与货币国际化,如图2所示,德国马克在国际上的地位迅速提升,尤其是国际储备份额增长迅速,1989 年德国马克国际储备份额达到巅峰,同期马克的国际债券份额一直保持很高的水平。
在这个阶段,随着德国经济实力的变化,实现经济体内外部均衡的潜在均衡汇率水平也出现了调整。在灵活汇率制度下,德国马克汇率有升有贬,实现了市场化,因此德国能有效应对外部冲击,推动其货币国际化进程。
图2 德国马克汇率及马克国际化

资料来源:CEIC,廖明珠《货币国际化阶段性分析及网络外部性与汇率影响研究》
四、货币国际化要求建立发达和开放的金融市场
从供给的角度看,一个开放、成熟和具有相当深度的金融市场能够为投资者提供类型广泛的金融工具,投资者可以进行投资组合防范和化解风险,从而便利投资者投资特定货币计价的资产,提高此货币国际化的程度(并且影响对该货币的需求)(Samar Maziad等,2011)。
同时,货币国际化需要金融基础设施作为支撑,深层次的金融市场拥有高度的流动性,外部网络优势的存在可以促进交易成本的降低(Karen, 2009)。
因此,发达的金融市场对于货币国际化而言是必不可少的。如果一国对其金融市场发展予以限制,将会使该国的货币在国际资本市场上失去竞争力,影响其货币国际化的进程(Tavlas, 1992)。
回顾美元崛起和发展的历程,完善的金融市场是其确立全球主导货币地位不可或缺的要素。
Eichengreen和Flandreau(2012),Chitu,Eichengreen和Mehl (2014)均指出,有深度、稳定的金融市场在美元替代英镑成为国际货币体系中的主导货币的过程中发挥着至关重要的作用。
在美联储成立之前,纽约金融市场的发展受到许多约束,美国的银行被禁止进行银行承兑汇票的交易,并且禁止其设立海外分支机构。国内市场缺乏流动性,市场上的商业票据流动性很差。因此,直到1914年,尽管美国已经是世界上最大的贸易国,美元在国际贸易和国际支付中所发挥的作用仍然不大,几乎没有以美元计价的证券和信贷。
1913年美联储宣告成立,《联邦储备法》废除了某些禁止金融交易的条件,监管部门放宽了商业银行可以持有的汇票数量和种类,这些措施提高了美国与其他国家之间的贸易以及外汇交易往来。与此同时,美国加快了金融市场的建设,建立了银行同业间以美元计价的贸易承兑汇票市场。美联储则通过成为该市场做市商的方式,提供再贴现,为市场注入大量美元。
1924年,全球以美元结算的商业承兑汇票的规模超过了英镑两倍,在各国中央银行和政府的外汇储备中,美元所占的比例已经超过英镑(Eichengreen,2011)。美元迈出了成为国际货币体系主导货币的第一步。
到1931 年,美联储已经是市场上最大的投资者,由纽约发行并且以美元计价的国际债券和贸易借贷份额增长迅速。美国金融市场进一步深化,流动性和开放性进一步提高,美元的国际作用也日益提高。第二次世界大战的爆发加快了这个转型过程:美国大规模给英国和其他欧洲国家放贷,逆转了二者之间债权国和债务国的关系,战争的爆发使得黄金从英国等欧洲国家输出到美国,纽约成为最主要的金融中心,伦敦逐步丧失其地位(Havard University,2012)。
1960年代,美国推进金融自由化和金融创新,美元债券市场不断壮大,投资者美元资产持有量大幅提高,美国国债也逐渐成为各国外汇储备重要构成,美元地位快速提升。在1973年布雷顿森林体系崩溃之后,正是高度发达的金融市场有力地支撑了美国的国际化和美元霸权地位(Lim, 2006)。
在全球金融危机爆发后,人们对于美元能否继续保持其国际角色保持疑虑,但美元的主导地位并未发生根本性改变。 造成这一现象的 根源在于美国仍然是世界上最大的经济体,仍然拥有世界上最大的金融市场。 特别是对于中央银行的储备管理者而言,美国国债市场是世界上流动性最充裕的金融市场,外国投资者愿意在美国市场交易,这反过来又给美国市场带来了更大流动性,这是一个自我强化的过程。因此,在竞争国际金融中心和储备货币地位时,“在位”货币占据优势,在相当长一段时间内美元仍是主导货币(Eichengreen,2011)。
日本金融市场则备受管制、发展滞后,是日元国际化失败的重要因素。
在日元国际化早期,日本政府认为国际化会冲击本国经济、损害本国国内金融和资本市场,对日元国际化采取消极*制抵**的态度。拐点事件是1984年日美日元美元委员会的设立。1985年日本财务省发表《金融自由化与日元国际化的现状和展望》,解除了对欧洲日元可转向定期存款的禁令,并使日元兑换可自由化。但有文献指出,这一阶段金融和资本市场发展实行的是“*轨双**政策”(two-track policy),即为了缓解外界压力,开放日元在离岸市场的使用,同时考虑到国内既得利益者的顾虑,放慢日本国内金融市场的开放程度,导致其发展落后于其他发达经济体(Samar Maziad等,2011)。
研究表明, 日本金融市场存在一些根深蒂固的问题 (Murase Tstsuji,2000)。 一是金融市场基础设施发展缓慢, 日本银行业仍采用传统方式支付结算,日本银行支付结算系统营业时间短、转账效率低的问题长期得不到解决。债券市场仍执行50年前的登记及交易体制,而同期欧美早已标准化、电子化。此外,日本证券统一集中结算系统建设缓慢,限制了股票市场的发展。
二是债券市场发展不成熟,特别是日本国债市场。 在1995年之前,日元一直是位居美元、德国马克之后位列第三位的国际货币,但与其它发达经济体相比,非居民持有的日本政府债券的占比却仅有10%(见图3),这个比例与其国际货币地位不匹配。
图3 1997年G10国家非居民持有的政府债券占比

数据来源:日本央行,1999
首先,日本政府债券不能发挥基准定价的职能。 美元各类债券的市场利率以美国国债(treasury bill)的利率作为基准的,在此基础上加点作为溢价补偿。但各期限的日元国债收益率长期高于离岸日元债券,出现收益率倒挂现象(见图4)。这表明日本政府债券无法发挥基准的作用。
图4 欧洲日元债券与美元债券溢价比较

注:欧洲美元债券溢价 = 欧洲美元债券(世界银行,1996.8.21)-美国10年期国债(1996.7.15);欧洲日元债券溢价 = 欧洲日元债券(世界银行,1994.12.20)-第174序列日本政府债券(1994.9.20)。
数据来源:彭博数据库
其次,缺乏流动性是日本债券市场另一大弊端。 日本金融市场发展存在一些制度性问题。一是税收制度。日本对某些市场主体(比如企业)的金融交易征收预提税,对另一些市场主体(比如金融机构和部分非居民)免征预提税,两类市场主体分别使用不同的交易体系,造成债券市场分割。二是日本金融体系中公共部门占比大,市场竞争不足,其往往在一级市场大量买入国债并持有至到期,因此国债二级市场流动性差,价格发现能力弱(2000)。
因此,通过债券买卖价差(bid-ask spread)衡量流动性可以看出,日本2年期和5年期债券的买卖价差是主要发达经济体中买卖价差最大的,即便是流动性最高的10年期债券,日本的买卖价差也仅次于法国(见图5)。因此,日本债券市场流动性低于其他发达经济体。
图5 日本与其他主要发达经济体债券买卖差价的比较

数据来源:日本央行,1999
三是日本货币市场交易品种单一,票据市场不发达,回购市场做法与国际不接轨,导致日本金融市场对国际投资者缺乏吸引力。 发展滞后的金融市场无法为日元国际化提供有力支持。
随着日本经济1990年代陷入滞胀,东京金融市场失去了其国际竞争力,许多投资者将其业务转入开放程度更高、交易成本更低的其他亚洲金融中心。
1995年日本国际金融中心(JCIF)针对外国机构就日本金融市场发展开展问卷调查。调查发现,无人对日本金融市场的发展状况表示满意,47%的被调查者认为日本金融市场与“开放和国际化标准”相距甚远(见表7)。此后,日本于1998年启动“大爆炸式”改革,努力推动提高金融市场开放度,使其更为透明和可信,但遗憾的是,此时已经错过了日元国际化的最佳时机。
表7 东京市场开放程度和国际化的评估

数据来源:JCIF (1995,1998)
五、在货币国际化过程中,离岸市场需和在岸市场协调发展才能发其挥积极作用
离岸和在岸市场协调发展对推动货币国际化有十分重要的意义。从国际经验来看,在货币国际化的初期,一国在岸金融市场往往开放程度有限、对跨境资金交易的限制较多,而离岸市场在税收、监管和金融基础设施等方面一般具有优势。这些优势会使离岸市场的参与者更加多元化、交易更加活跃,更有利于形成市场化的价格信号,并为各种金融产品的创新提供试验田,可以对在岸金融市场的发展和开放起到引领作用。
同时,还应看到,仅依靠离岸市场的发展还无法有效支撑货币国际化。 只有在岸金融市场也发展成熟,离岸金融市场才能充分发挥其推动货币国际化的作用。 这主要是因为,无论离岸市场如何发达,在岸金融市场始终是一种货币流动性供给的源头,是该货币相关金融交易最终清算地,国际投资者对该货币的信心从根本上也取决于在岸市场的稳健和发展程度。缺少成熟的在岸市场,离岸市场的发展也将变成无本之木(朱隽,2021)。美国的案例就很好地体现了发展在岸市场的重要性,日本则是此方面的反例。
美国离岸金融业务的发展推动在岸市场的发展,二者的有效融合促使美元国际化。离岸美元市场的产生有其特殊的政治和社会背景。二战后苏联为规避政治风险,将出口石油获得的大量美元资产转存在巴黎和伦敦的国际商业银行,欧洲美元市场开始起步。20世纪70年代,沙特等OPEC成员国担心其在美国境内银行的存款被冻结,也将大量石油美元投入欧洲美元市场。
随着1960年美国实施利息平衡税,离岸美元市场便捷性和吸引力凸显,欧洲美元市场因大量资金流出美国而蓬勃发展。随后美国于1981年12月允许本国各类存款机构以及外国银行在美国的分行和代理机构建立 美国国际银行便利设施(IBF) ,在美国本土从事在岸的离岸业务活动。由于IBF采取宽松的金融管制措施,包括利率自由浮动、不适用法定准备金制度和不参加存款保险等,这一制度使得美元资产总额急剧膨胀。1981-1983年,IBF总资产由634亿美元增至1740亿美元,增长了近3倍。
值得注意的是,美国监管当局从未禁止离岸市场与在岸市场之间跨境贸易和投资的清算与结算。 只要离岸金融机构有需要,都可以随时通过在岸金融体系进行清算,从而为离岸市场的健康发展提供保障。
与此同时,离岸业务的发展也促使美国于上世纪90年代放松了金融管制,取消存款准备金限制,大力发展新型金融工具,从而促使在岸金融市场蓬勃发展,在岸和离岸市场的融合度增加,IBF原有功能逐渐淡化。
1990年之后,随着美国对银行监管制度逐步放松,IBF总资产占美国对外总资产的比重从90年代之前的50%不断下降,并一路回落至20%以下。美国IBF设立数量降至240家左右,不足1987年的一半。
图6 美国IBF资产规模及占美国对外总资产规模的比例

资料来源:BIS季度报告
表8 美国IBF资产规模情况

资料来源:BIS;单位:十亿美元
总体看,美国IBF较好地实现了政策意图:一是相对成功地吸引境外美元业务回归本土。美元在IBF资产、负债计价中始终处于主导地位,占比维持在85%-90%。二是IBF将美国本土银行与外资银行及海外市场连接,将欧洲美元市场的一部分业务转移到了美国境内,扩大了本土银行的产品和业务,增强了国内金融机构的竞争力。
美国审计总署(GAO)考察结果显示,IBF的建立加强了美国银行业在国际银行市场的竞争力。从1981年9月至1983年6月,位于美国的银行境外美元资产与位于其他国家银行境外美元资产的比值增加了67%。因此, IBF客观上实现了促使离岸市场和在岸市场融合的过渡功能。
但日元离岸市场发展滞后,且与在岸市场难以协调,是日元国际化失败的原因之一。如前所述,由于日本发展金融市场采取的是“*轨双**政策”(two-track policy),这就导致离岸市场和在岸市场从根源上难以协调发展。
在离岸市场发展方面,日本政府的态度相对积极,但在具体实施过程中,监管当局对离岸市场交易品种仍有严格限制。 1984年以前,日本政府对欧洲日元市场的交易品种限制较严,1984年才允许对居民发放欧洲日元短期*款贷**,1986年才允许非居民发行欧洲日元债券(必须达到一定评级),1989年才放开对居民的欧洲日元中长期*款贷**(Tetsuji,2000),1990年才取消非居民发行欧洲日元债券的评级要求。这些严格的管制在一定程度上限制了离岸市场的产品种类和交易活跃度,导致其错过了黄金发展期。
同时,由于日本金融机构和企业对外借贷过度依赖美元,日元难以在离岸市场上沉淀。 日本的银行扩展海外业务时,往往发放的是美元*款贷**而非日元*款贷**,日本金融机构的对外投资也集中于外币计价的证券,而非本币证券。
尽管1980年代日本推出“黑字环流”计划,对外输出日元资本,在一定程度上为离岸市场提供了部分流动性,但其中相当一部分资金通过贸易渠道回流日本本土。同时,对外直接投资的日本企业在融资和经营中也较少使用日元,“黑字环流”时期日本使用美元对外直接投资的比例远高于使用日元的比例,日本企业金融交易中对外债权债务均以外币计价为主,日元很难在离岸市场上沉淀(朱隽,2021)。由于离岸市场受到这些结构性因素的制约,在很大程度上也阻碍了日元国际化的步伐。