推动经济发展的诸多因素中,旅游业一定是其中比较重要的一个。目前,我国经济蓬勃发展,百姓手中都有一些存款,在休闲时候,来一场旅游,也不妨是一件美事。不过近两年来,受到新冠疫情的影响,我国的旅游业发展受到一定的冲击。但是,各地旅游业也在逐渐恢复。

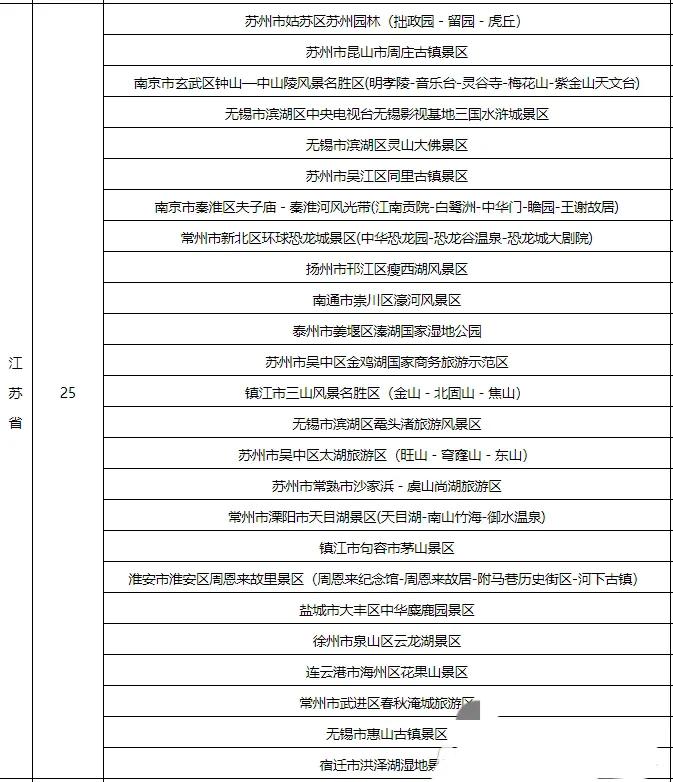
江苏省是我国旅游大省,每年的旅游业收入常年处于全国前三甲。在刚刚过去的十一黄金周中,江苏省共接待了旅客总数达到3896.58万人次,实现424.26亿元的旅游总收入,分别恢复到去年的95.5%和94.6%。江苏省的旅游业之所以如此发达,与江苏省的旅游资源有关,整个江苏省拥有25家,占了全国302家的8.3%。

整体来看,江苏省13市都拥有5*级A**景区,这在全国仅有江苏和浙江两省。具体来看,5*级A**旅游景区的数量与经济实力呈现出一定的正比关系。江苏省经济最为发达的苏州市,一共拥有6家5*级A**景区,就全国而言,仅次于重庆的10家和北京的8家。苏州的旅游景点处处透露出江南的味道,像苏州园林(拙政园、虎丘山、留园);同里古镇;周庄景区等。
苏州除了古典的江南味道之外,代表着苏州经济的金鸡湖景区也是5*级A**。这里的东方之门是苏州的地标性建筑,犹如上海的东方明珠。是全国唯一的具有商务特质的同级别景区。

与苏州同属于江南文化圈的无锡,也是5*级A**景区的“集大成者”,共拥有4家。包括中央电视台无锡影视基地三国水浒景区、无锡灵山景区、无锡鼋头渚景区和惠山古镇景区。与苏州不同的是,无锡的5*级A**景区除了蕴含江南特色的惠山古镇和鼋头渚景区之外,灵山景区和无锡影视基地更多是“人造景点”,足以看出无锡的经济实力。

江苏省的人造景点成为5*级A**景区的还有很多,这就是钞能力。像常州的环球恐龙城休闲旅游区。江苏虽然没有什么高山,但是境内湖泊众多,在5*级A**景区中,除了金鸡湖之外,像扬州的瘦西湖、宿迁的洪泽湖湿地景区、泰州姜堰市的溱湖旅游景区、徐州云龙湖风景区。
据悉,宿迁的洪泽湖湿地景区是在去年的12月29号才被正式确定为5*级A**景区,是宿迁市第一家,是国家十大生态休闲基地,也弥补了宿迁市没有5*级A**景区的空白。

与宿迁市一样,拥有1家5*级A**景区的江苏省城市还有很多,比如南通、徐州、扬州、盐城、泰州、淮安和连云港。恰好是苏北八市,也恰好符合江苏省经济“南强北弱”的格局。这8家位于苏北的5*级A**旅游景区中,很多人或许对于南通市濠河景区、泰州溱湖旅游景区比较陌生。
其实这两家5*级A**旅游景区很早都已经被确定,其中,泰州溱湖旅游景区在2012年3月31号被评为5A景区,并且是江苏省重点旅游开发项目。