——原标题:预见2023:《2023年中国植物提取物行业全景图谱》(附市场规模、竞争格局和发展前景等)
行业主要上市公司: 博瑞生物(872404.NQ)、康隆生物(872213.NQ)、华康生物(870480.NQ)、岳达生物(834891.NQ)、天然谷(833760.NQ)、欧康医药(833230.NQ)、红星药业(832045.NQ)、康恩贝(600572.SH)、晨光生物(300138.SZ)、莱茵生物(002166.SZ)、海正药业(600267)等
本文核心数据: 中国植物提取物进出口总额;中国植物提取物市场规模
行业概况
1、定义
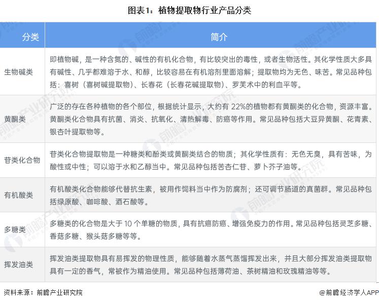
植物提取物是以植物为原料,按照对提取的最终产品的用途的需要,经过物理化学提取分离过程,定向获取和浓集植物中的某一种或多种有效成分,而不改变其有效结构而形成的产品。植物提取物是生物医药的重要组成部分。

2、产业链剖析:行业受上游原材料影响大
植物提取一般以农业劳动密集型农产品作为原料,经过高新技术的加工,提取健康食品和药用的原料,广泛应用于药品、化妆品、保健品和食品饮料等生产领域,故行业全产业链的地区分布范围极广。
具体分析产业链各环节情况,植物提取物上游主要为植物原材料领域和植物提取物生产检验设备,其中植物原材料领域直接影响植物提取物行业发展,上游成本结构中原材料成本占比超过90%,行业发展受到原材料价格影响十分巨大,行业对上游原材料议价能力较低,当上游植物原材料出现短缺或价格波动时,植物提取物行业会受到极大影响。相较而言,植物提取物行业对制取设备议价能力则相对较强,由于植物提取物设备制造厂商较多,因此行业产品选择余地较大,可选择范围较广,买家优势较为明显。
植物提取物是下游各行业产品生产的重要原材料,如医药、化妆品、食品饮料等各个行业都或多或少会使用到植物提取物,因此某一单一市场波动对植物提取物带来的影响较小,植物提取物对下*行游**业议价能力较强。同时,随着植物提取的范围增多,其在下游应用的领域也在不断拓宽,而下游对植物提取物的需求则会因此提升。近年来,随着人们对天然植物提取的关注度增加,植物提取物的市场需求或将迎来较大增长,从而对行业发展带来较大利好。

前瞻具体分析植物提取物行业产业图谱,得出植物提取物生产加工代表企业主要有晨光生物、莱茵生物等,下游应用领域代表企业则有桂林三金、宝德生物、双汇发展等企业。

行业发展历程:行业正处于黄金发展期
我国植物提取物行业源自传统中草药行业,总体发展时间较晚。20世纪70年代,部分中药厂开始采用机械设备提取植物成分,但仅作为生产的一个环节,未形成独立的行业;随着国际“回归 自然潮”的兴起和我国对外贸易的兴起,上世纪90年代,我国植物提取物行业进入起步期;到21世纪,随着更先进的植物提取物技术如酶法提取、超声提取、超临界提取、膜分离技术、微波萃取等技术采用,植物提取效率得到极大提升,我国的植物提取物行业进入黄金发展期。

行业政策背景
植物提取物作为大健康产品原料,被广泛应用于保健食品、原料药等与公众营养健康息息相关的行业,近年来,出于提升国民身体素质的目的,国家政府针对保健食品、原料药品和中药等领域出台了多项政策,也促进植提行业的规范发展。

行业发展现状
1、进出口总额整体呈增长趋势
据中国医药保健品进出口商会数据,2018-2022年,中国植物提取物进出口总额整体呈上升趋势。2022年中国植物提取物进出口总额达43.12亿美元,同比增加8.07%。

2、行业市场规模整体呈增长趋势
我国植物提取行业属于典型的外向型产业,以出口为主,具有较成熟的出口贸易商业态,产品通常销售至北美、欧洲、日本、东南亚等境外地区。据中国医药保健品进出口商会数据,植物提取产品的出口额占行业总收入的80%左右,前瞻根据历年中国植物提取物出口额进行测算,初步统计,2022年,中国植物提取物行业市场规模达44.1亿美元。

产业竞争格局
1、区域竞争格局
截至2023年4月,我国植物提取物注册企业主要分布于广东、陕西和湖南。其中,广东为我国植物提取物行业企业分布最多的地区。

从植物提取物产业上市公司的地区分布来看,湖南植物提取物产业的上市企业数量最多,其中不乏华康生物(870480.NQ)、康隆生物(872213.NQ)和九典制药(300705.SZ)等企业。陕西植物提取物产业的上市企业数量亦较多,有天然谷(833760.NQ)和岳达生物(834891.NQ)等上市企业。

行业发展前景和趋势预测
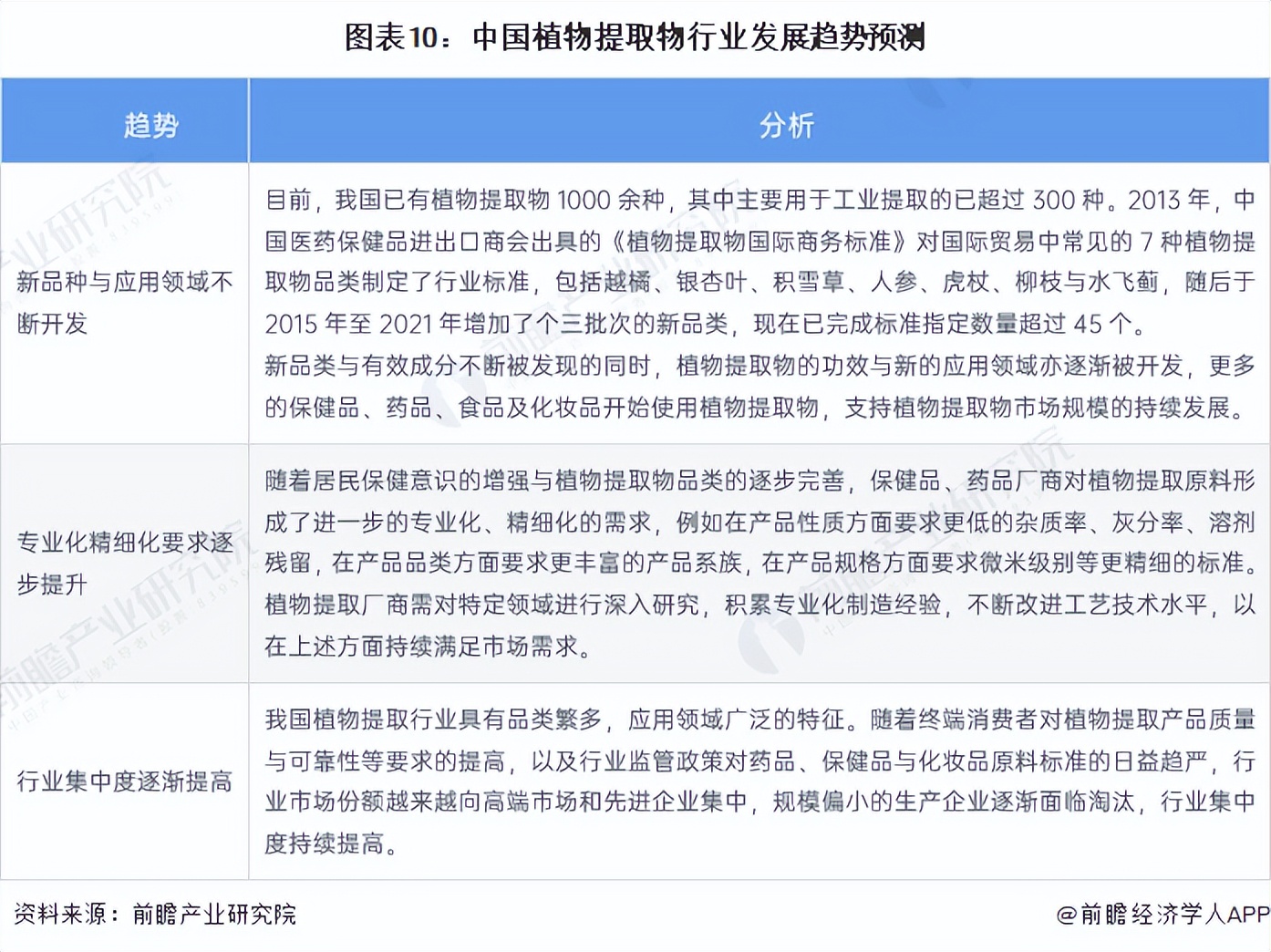
1、行业要求和集中度将逐步提高
植物提取物产业整体仍处于快速发展阶段,随着人们对天然绿色和健康的追求,未来植物提取物新品种与应用领域将不断开发,专业化精细化要求逐步提升,行业集中度将逐渐提高。

2、行业市场规模将超75亿美元
未来,随着我国中药产业和食品工业的逐步壮大,我国植物提取物行业的市场规模也将不断扩大。前瞻根据往年我国植物提取物行业市场规模增速测算,2023-2028年,中国植物提取物行业市场规模将以10%的复合增速增长,预计2028年,中国植物提取物行业市场规模将达78亿美元。

更多本行业研究分析详见前瞻产业研究院《 中国植物提取物行业市场需求预测与投资战略规划分析报告 》。
同时前瞻产业研究院还提供产业大数据、产业研究报告、产业规划、园区规划、产业招商、产业图谱、智慧招商系统、IPO募投可研、IPO业务与技术撰写、IPO工作底稿咨询等解决方案。