6月8日明晚七点半我结合申论写作题真题讲解对立统一关系写作题怎么答
6月7日今晚七点半我讲解 双重限定条件写作题怎么答
帮你在理解出题逻辑 公务员考试申论基础精讲 写作题怎么答 的基础上,进一步打通不同类型的写作题 公务员考试申论基础精讲 写作题如何举一反三
本文内容
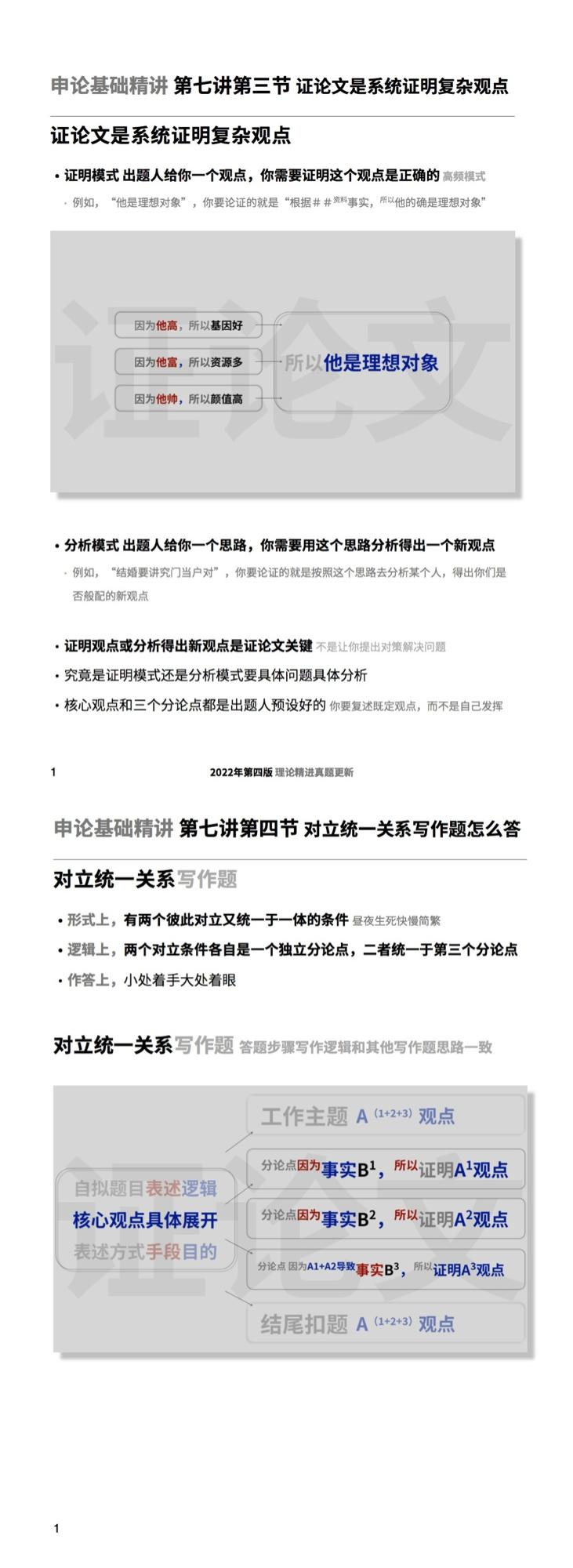
- 形式上,有两个对立又统一的条件
- 逻辑上,两个对立条件各自独立,并统一于第三个分论点
- 作答上,前两个对立的分论点在第三个分论点汇合统一
形式上,有两个对立又统一的条件
比如,2020年联考申论写作题 经济体的底气要看静态的‘形’发展的‘势’
(四)给定资料5中提到, “ 一个经济体的底气,既要看眼前静态的‘形’,更要看长远发展的‘势’” 。根据你对这句话的理解,结合给定资料,联系实际,自拟题目,自选角度,写一篇议论文。(40分)
在题目中, 「 眼前静态的‘形’ 」和 「长远发展的‘势’ 」是两个对立又统一的条件。
注意,这里的对立是逻辑上的,是指不同,具体而言,「 眼前静态的‘形’ 」和「长远发展的‘势’ 」截然相反。
同时,二者又统一于「 一个经济体的底气 」,也就是说,「 ‘形’ 」和「 ‘势’ 」是「 一个经济体的底气 」的两个方面。
所以此题的核心观点是一个分析问题的方*论法**。
也就是说,按照两个分析变量,即「眼前静态的‘形’」和「长远发展的‘势’」,能够判断出一个经济体是否有底气,有希望。
类似的题,2022年国考也出了
(五)“ 万物在融合中发展变化,融合不是简单嫁接,而是要实现融和与融活”。请你 以“融和·融活”为话题 ,参考“给定资料”,联系实际,自选角度,自拟题目,写一篇文章。(35分)
而且是以双重限定形式结合对立统一关系出的题,难度大增。
逻辑上,两个对立条件各自独立,并统一于第三个分论点
很多同学做这类题的一个死穴就是,看到了两个分论点,但是找不到第三个分论点
比如
(四)给定资料5中提到, “ 一个经济体的底气 , 既要看眼前静态的‘形’ , 更要看长远发展的‘势’” 。根据你对这句话的理解,结合给定资料,联系实际,自拟题目,自选角度,写一篇议论文。(40分)
很多同学抓到了「 眼前静态的‘形’ 」和「 长远发展的‘势’ 」,但是第三个分论点就不知道是什么,该写什么了?
注意,这里二者统一于「 一个经济体的底气」,所以第三个分论点应该是:「眼前静态的‘形’」 良好 ,「长远发展的‘势’」 稳健 ,能够判断出一个经济体 有 底气。
这样文章逻辑关系才是完整的,准确的。
所以这种题很难,哪怕你前两个分论点找到了,但是第三个分论点没有统一,文章也就土崩瓦解了。
这是出题人给你设置的深层次逻辑难点,所以这类的题你去看答案,很多都是莫名其妙,就是因为第三个分论点没有统一。
作答上,前两个对立的分论点在第三个分论点汇合统一
也就是说,你要能够让前两个对立的分论点在第三个分论点汇合统一,完成论证。
注意,汇合统一不是简单的堆砌,而是建起了二者汇合的逻辑关系,简单地说,就是对立的两个分论点对于第三个分论点而言,意味着什么?
比如, 「眼前静态的‘形’」 良好 ,「长远发展的‘势’」 稳健 ,能够判断出一个经济体 有 底气。
柳夫子讲道理,申论难点我帮你理。明晚七点半。

