
今天的这一篇文章,干货十足,很适合想要通过玩小红书,赚取广告费的小伙伴。
普通上班族,大学生,可以利用小红书来赚外快。
电商或是实体店主,可以利用小红书做推广引流,提高销售额。
阅读完这一篇文章,你将有如下收获:
1.知道判断一个平台能否成为赚钱工具的方法。
2.吃透操作小红书的赚钱原理。
3.明白影响小红书账号权重的因素。
4.懂得操作小红书赚钱的方法技巧。
5.操作小红书的注意事项。
废话不多说,直接开讲!
1.如何判断一个平台能否成为你的赚钱工具呢?

我之前讲解过这个问题。
你只需要看它是否具备这两种属性:
a.该平台是否有流量,流量越大越好。
b.该平台是否具备发表内容的功能。
如果这两种属性都具备,即便它并没有官方推出的创作者盈利工具,但也可以为你赚钱。
为什么呢?
a.有流量,就有市场,有市场,就有钱赚。
变现流量的途径就三种方式:广告、产品、服务。不管是给自己,还是给别人,只要有流量,你都可以赚钱。
b.只有发表内容,你才能够获取精准粉丝的关注。发表内容的格式,可以是图文、短视频、图片、音频。
想要有精准粉丝的关注,你就要发表内容,要想赚钱更多更轻松,你的精准粉丝必须要在真实的前提下,在数量和质量上多加努力。
2.小红书能成为你的赚钱工具吗?盈利思路是什么?

按照上面我给总结的内容,就可以判断小红书是否能够成为你的赚钱工具了。
首先,小红书是年轻生活方式的分享平台,玩小红书的年轻人很多,流量比较大。流量属性具备。
其次,小红书可以发表图文,图片,也可以发表短视频。内容分享功能具备。
既然,小红书可以成为赚钱工具,那么,如何靠小红书来赚钱呢?盈利思路是什么呢?
我刚才讲解过,盈利变现的渠道就三种,卖产品、卖广告、卖服务。具体能够选择哪一项,需要根据平台的规则来定。
小红书上,除了个人简介的地方可以加邮箱以外,是不能够在发表的内容中加任何联系方式的,这是为了打击创作者将流量引导到别的平台。
这样,如果利用小红书想要引流,来卖产品或是服务,引流是个难题。如果在评论中留下联系方式,容易被举报,容易封号,那样就得不偿失了。
因此,小红书的最佳赚钱渠道,可以是通过广告来变现。也就是只做宣传,不去引流。
大致的做法就是:你需要做好个人定位,然后学会内容创作来养号,不断的提升粉丝数量和账号权重,这样,和你领域相关的商家就会主动私信联系你,给钱请你做广告。
玩小红书的创作者,有月入几千的,有月入上万,甚至更多的。
下班后做做兼职,每一笔收入都是锦上添花。
3.影响小红书账号权重的因素有哪些?

内容分享平台的账号权重影响因素,必然是围绕着内容分享这个行为的。
一是分享的次数(分享的活跃度),二是分享的质量(内容质量,阅读量,点赞量,评论量,话题度)。
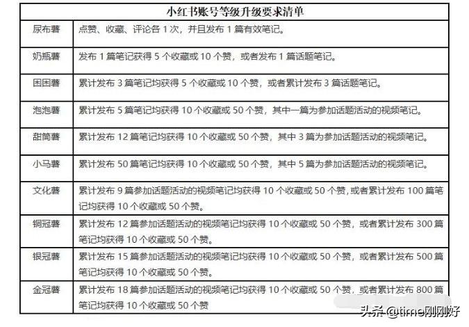
除了这些因素,账号的等级也会对权重造成一些影响。
新注册的账号,等级最低,叫做“薯北鼻”,光听名字就知道有多心酸。
在这里,我送你一份小红书账号等级升级资料,不用谢,收藏下图即可!

注意:小红书的笔记篇幅非常非常短,所以不要被几百篇的要求给吓住哦!
4.如何靠小红书来赚钱?
第一步:明白小红书的赚钱思路和大致流程

要想在小红书上靠分享赚钱,要先开通“品牌合作人”权限。
小红书的“品牌合作人”权限要求并不高,一般申请成为创作者后,都可以开通。
官方要求如下:
完成实名认证
粉丝数量≥5000
近六个月内的自然阅读量在2000以上的原创、合规笔记数量≥10篇
达到这个要求就可以申请成为创作者,到时候,你的账号就有创作者中心,可以看到自己每次发表笔记的数据分析等功能,还能够开通“品牌合作人”的权限。
开通的方法是:
在小红书app中,找到[我],然后点击设置,选择账号与安全,接着打开个人认证,选择创作者认证,发起申请即可。
看到这里,肯定会有小伙伴觉得:“好难啊,我做不到!”
好吧,对于这种一点也没有上进心和执行力的,我是放弃了。
如果你愿意去努力的话,则继续看下去!
说真的,这个条件真的一点也不高,运用技巧,会很顺利的。
而且需要提醒大家的是,内容创业,越早做越好。
因为越早去写,你的作品积累的就越多,你成长的就越快,相应账号的权重就越高,你的机会、主动性都会越好。
就好比之前头条刚刚推出悟空问答时,当时开通收益,去坚持回答问题的,很多人每月都能赚上万块。
现在你再去不紧不慢的去做,就相对比原来难很多。
千万记住:能赶早的,绝对不拖延!
第二步:熟悉小红书的分享规则和推荐机制

先别盲目的写,先要了解该平台的分享规则和推送机制。
小红书,可以发表图片、文字、短视频。
其中,将图片和文字相结合,这种模式是适合绝大多数人的。
小红书的图文,不同于其它自媒体平台,它是图片和文字分开展示的。
上面是统一展示图片,下面是文字。

在图片区域,如果是多张图片,用户可以滑动图片来观看。
在文字区域,是不能够添加图片的,只能够添加文字和一些表情符号。
所有笔记中,都不可以添加任何联系方式。
在个人主页的简介一栏中,只能够添加你的邮箱,或是账号id。
小红书的内容推送机制为机器分发形式,当你发表了内容后,平台会自动识别关键词和标签,然后将其精准匹配给对其感兴趣的用户。
这样,既提升了用户体验,也帮助内容创作者分担了大部分的推广压力。
第三步:确定写作分享的初始领域

我之前讲解过,做内容创业,要尊重三大基本原则,分别为:
定位垂直
内容原创
稳定更新
定位垂直,就是你要专注分享一个领域的内容,不要跨领域。
比如,你爱吃,喜欢做饭,那么,就可以选择美食领域,多发美食制作的图文笔记到小红书等平台。
然后就会有和美食领域相关的商家主动找你做广告了,比如炊具啊、零食啊等等。
既能免费拿到商品,还能赚广告费。想想都美。
初始的领域选择,不要光看所谓的“钱景”,先看个人的能力,走自己适合的路,最重要。
很多人会觉得,历史领域太小众,不好赚钱。
可是,有人就是写历史故事专栏,几个月销量上万,狂赚几十万啊!
平台当中,每个领域都有钱景,关键要找到和你目前能力水平,相差不远的,而且还不是你特别讨厌的。
有个小伙伴,她希望自己往书评方面发展。
可是,我通过测试后发现,她基本上很少读书,对读书的兴趣也很小,她只是觉得自己适合写书评。
这种就属于空想了。走不适合自己的路,是最浪费时间的。
第四步:每天更新1-2篇图文笔记

在小红书上,最好不要长篇大论。完全可以走短小精悍的路线。
因为它的文字和图片区域是分开的,没有图片帮助缓冲,读者在阅读时,如果文字过多,会很容易产生疲劳,最终“机械式”的收藏和退出,很少会有那个耐心去读完。
篇幅短,对于我们更新的压力就更小了,日更一篇或是两天更新一篇,完全可以轻松做到。
不要着急去拼凑发表的数量,往往一篇优质的图文笔记,要比你胡乱写一百篇,还有用!
对于已经在别的平台开始写作的小伙伴,完全可以将自己之前的原创作品,分割成多个部分,然后发表在小红书上。
切记,是你写的,不是别人原创的。
让人发现抄袭,直接举报,多几次就被封号了,真的得不偿失。
而且,现在平台都会有“去重”机制,重复率过高的内容,推荐量都很少。
第五步:注意排版,给你的文章化化妆

这是个看脸的时代,人和人的相处这样的,人们在阅读时,也一样是这么的“肤浅”。
排版就是给你的文章化妆。那么你的文章不咋地,但配合上高超的排版技术,再low的文章,也会变得受欢迎起来。
人们就是喜欢“驴粪蛋的表面光”!
最起码,你写好草稿,在小红书发表时,要做到以下3点:
文字区域,要多充分利用表情符号, 最好 内容隔断
每段的文字容量不要过多,最多3行
封面图一定要清楚,而且PS上大字标题,醒目显眼
第六步:注意发表时间,可以选择黄金档!

电视台会根据时间来划分档期,晚上八点到十点,被戏称为黄金档。主要是这个时间段,大多数人都闲着,会去看电视打发时间,所以收视率更高。
内容推送也是如此。
我们可以根据一个成年人的日常作息,将每天的热门阅读时段,分成四部分:
上班通勤时间:7点-8点半
午休吃饭时间:11点半-13点
晚餐休息时间:19点-21点
深夜熬夜时间:21点-23点
发表文章时,可以尽量选择在以上时间段内。
第七步:多回复读者的留言,不要留下联系方式!

互动率是平台考虑是否加大推荐的重要因素,所以,千万不要故作高冷,有人给你评论,就积极回复。
但是,最好不要故作聪明,自问自答,回复你的联系方式,私信时也是如此。
小心被举报和封号。
而且,也不用引流,光是做平台粉丝来赚广告费,收入也已经很可观了。
5.运营小红书的注意事项
a.标题不行,标签和@来凑!
内容平台中,标题对于分发推荐很重要。小红书发表笔记时,除了添加标题以外,还有个和微头条、抖音相似的功能,那就是在文章的末尾处,还可以添加关键词标签,@小红书官方账号等。
这两个也有利于提升内容的曝光量。
这个话题标签不仅要和你的内容主题相关,而且最好是能突出你的内容选题。
@官方账号时,也要选择和你领域相关的。你的笔记是关于穿搭的,就要@穿搭薯。

话说,看到“添加地点”这四个字,你是否有赚钱灵感?
如果没有的话,那你就真的需要好好修炼了。
我之前都给大家总结过,如果发表的内容中有“添加地点”这个功能,就代表你可以专门做本地自媒体,赚取本地商家推广费用!
这个推广费都会比较高!就和抖音一样。就说这一遍了哦!
b.多关注和自身领域相关的热搜话题!

小红书本身会有热搜话题,可以多关注这些,看看和自己领域相关的能够“蹭”哪一个。
站内热搜也可以做。
站外的热搜,最好将关键词体现在标题上。
c.忍住你那颗总想推广的心!

小红书对于引流行为(留联系方式)是非常非常反感的。
不同的平台,赚钱的方式不一样。人家不让你留联系方式来引流,咱就不留,专门养号成大V,赚取广告费就可以了。
没必要非要钻各种空子,否则容易封号。这种做法完全没有必要。
小红书个人主页是可以留邮箱的,你可以注册一个QQ邮箱,放到个人主页上。
QQ邮箱的组成部分,大家应该都知道吧,前半部分是QQ号,写上QQ邮箱,人们也会知道你的QQ号了,想加你的,自然会加你,想给你发邮件的,也会给你发邮件。
你还可以给QQ邮箱设置自动回复,利用资料福利来引流到公众号,微信或是其它平台,都可以。
不少大学生,靠小红书月入两三万呢!
加把劲儿,让自己也成为其中一员吧!
希望time刚刚好今天的分享,能够对你有所启发,欢迎关注,评论和分享,听说关注我并转发的,能力和收入都嗖嗖涨呢!
本文作者:time刚刚好;本文来源:公众号 time内容创业
作者简介:time刚刚好,青年作家,职业撰稿人。一枚用大白话讲干货的萌萌哒,我专注分享两件事:一是自我提升,二是内容创业。
本文为作者原创,未经允许,不得转载,违者必究!