一、烂尾楼产生背景
一切根源来源于预售制!!!
1、商品房预售的预售制的由来
1.1 .商品房预售制统称为商品房 预售许可制度 。是指房地产开发企业将已兴建或即将兴建但尚未竣工的商品住宅,与购房者约定,由购房者交付定金或 预付款 ,而在未来某一时期拥有所购房屋的一种 房产交易行为 。

1.2.预售制出台的大背景其实是中国房地产市场加速发展的时期,需要通过房地产快速拉动城镇化和经济的提升。我国的商品房预售制最早源于 中国香港 。
1.3. 1994 年起, 我国内地发布《城市商品房预售管理办法》,预售制度被正式引入。
1.4.1998年,国务院出台《关于进一步深化城镇住房制度改革,加快住房建设的通知》文件,决定停止住房无偿实物分配,逐步实行住房分配货币化、住房供给商品化、社会化的住房新体制,从计划经济下的 福利分房 转向市场经济的 商品房 。房地产市场采用 预售制 ,允许开发商 卖期房 ,主要目的为了解决开发商缺少资金和开发时间周期长的问题,开发商以预售款形成滚动开发模式,住房供应速度加快。

2、预售制给小业主带来哪些优势
商品房预售的特点是预售合同和房屋实际交付有时间差,在过去20 年房价涨幅显著较高的时候,实际交付后的市场价格通常高于预售合同价格,购房者享受到了 房屋增值 。
3、预售制的弊端也同样出现
随着建筑行业 快周转 模式的,大部分开发商为了规模扩张,都用A 项目的钱去拿B 项目的地,雪球越滚越大,出现资金链断裂。但如果项目资金监管到位,专款专用,严格按照合同将预售监管资金支付到施工单位手中,出现烂尾风险很低。但很多开发商往往未严格按照这一流程执行,监管部门同样 监管不到位 ,出现预售资金监管账户内资金被用于他处。开发商 无序扩张 的结果。一旦资金链断裂正在施工的商品房出现停工,有的甚至停工几十年无法交付。
二、商品房预售对购房者的影响
1、 商品房预售合同欺诈
购房者签订商品房预售合同后未及时在房管所进行 登记备案, 或者开发商以多种理由进行拖延延迟备案等,这种情况下易出现开发商将一房多售,或将已售出的房屋再行抵押等合同欺诈行为。
此外开发商常常和购房者签订一些 补充协议和合同附件 ,这些都是都由开发商事先拟定好,并在售房现场签订,很多时候购房者还没来得及细看内容就稀里糊涂的签字,而这些补充协议和合同附件中约定不公平、不平等 霸王条款 以免除其责任、加重购房者责任、排除或限制购房者主要权利等等,加之购房者法律知识欠缺不可避免地损害到自身利益。
2、 预售的商品房产权上有瑕疵
①部分产权。某些企业因效益不好,将自管房屋以低于市场价向社会公开发售,购房者最终得到的是 部分产权房屋 。
②联建的商品房。联建是一方提供土地,另一方提供资金,双方联合开发建设商品房。提供土地的一方大多数是通过国家划拨方式取得土地使用权,在该土地上建造的房屋只能自用,不得上市出售。因联建房屋未向国家缴纳地价款,最终购房者无法取得 房屋产权证 。
③开发商从房地产项目的建设用地规划、立项、施工到销售等未经法定程序审批,因此该建设项目从始至终属于 违法 ,购房者也就无法取得 商品房产权证 。
三、烂尾楼给购房者带来影响
1、一套房可能是很多人花了一辈子的积蓄买的房子结果只能临时住烂尾楼。 开发商都破产了,债权就是一张废纸,居然还要每个月还巨额房贷,简直是欺人太甚。

2、有资金实力的购房者组织进行自救,自行筹资解决,这种情况少之又少。

四、商品房“烂尾”购房者主张权利出现转机
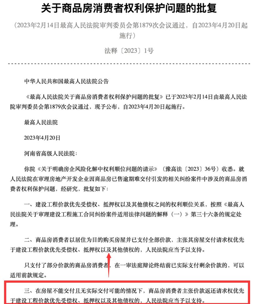
2023年4月21日,人民法院报公布《最高人民法院关于商品房消费者权利保护问题的批复》,明确提到: 在房屋不能交付且无实际交付可能的情况下,商品房贷消费者主张价款返还请求权,优先于建设工程价款优先受偿权、抵押权以及其他债权的,人民法院应当予以支持 。在业内看来,这份批复的内容意义重大,对不幸买到烂尾楼的购房者来说,终于有了“免死金牌”。



五、结语
老百姓辛苦打拼一辈子凑够够首付,一旦遇到了所谓的烂尾楼,那得是多么崩溃的一件事,因为房子都没拿到手,*款贷**却一分不差的要还,这种行为深深刺痛了普通老百姓的心。有太多的人,在最好的年华熬最长的夜,加最晚的班,努力攒钱付首付,精打细算地还房贷。我们的目的殊途同归,那就是:拥有一个属于自己的家。
房子不光是房子,也承载着一家人一辈子的幸福。愿现有的烂尾楼,都被妥善处理,愿这世间,再无烂尾楼。本次最高司法解释有效的维护广大购房者的合法权益。借用杜甫大诗人的一句话结束:“ 安得广厦千万间,大庇天下寒士俱欢颜!风雨不动安如山。呜呼!何时眼前突兀见此屋,吾庐独破受冻死亦足! ”
欢迎大家品论去留言!!1