
PP103B型液压冲孔机使用过程中,出现了液压系统输出无压力的故障,通过对液压站压力控制块液压传动系统图分析,找出影响系统失压故障的根本原因是高压溢流阀失控,通过更换高压溢流阀,使故障得以修复、设备得以恢复。
PP103B型液压冲孔机为德仕公司冲孔加工重点设备,现设备液压泵输出无压力,设备无法起动。在更换液压泵的情况下液压输出仍无压力,压力表显示P=0,设备无法起动。现德仕公司委托汽车装备厂进行故障诊断,以期尽快修复设备。
PP103B型液压冲孔机液压系统为高低压泵并联共同工作完成冲孔工作。现需求低压泵输出压力P=5.5MPa,高压泵输出压力P=24MPa。由于低压泵输出压力P=0,设备不能起动。在更换了液压泵、修复了低压溢流阀的情况下,低压输出仍为P=0;怎样准确判断液压系统失压是液压泵的故障,还是溢流阀的故障成为当务之急。
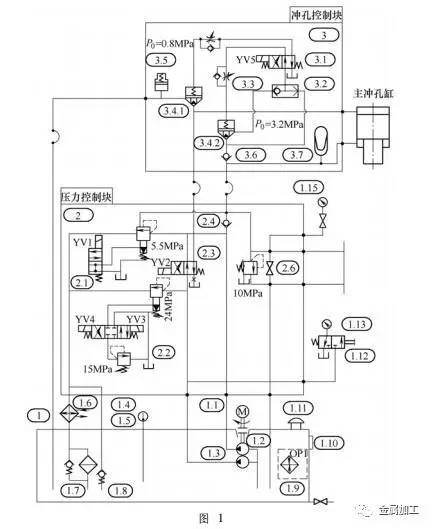
PP103B型液压冲孔机液压系统由三大部分组成,分别是液压站(系统压力控制单元)、冲孔控制单元和冲孔辅助单元。液压站用于提供系统液压动力,建立和控制系统压力,过滤和冷却油液;冲孔控制单元直接与缸头相联,用于控制冲孔缸动作;冲孔辅助单元用于冲孔时的定位和板料固定。这几部分共同工作,保证PP103B型液压冲孔机的主机工作过程中液压动力平稳,各执行元件正常工作(见图1)。

由于液压系统工作无压力,因此对冲孔辅助单元不作分析。
液压系统的主要工作原理:起动液压站,电动机1.1带动双联叶片泵1.3运转,3s后,低压溢流阀2.1的电磁铁YV1得电,系统负荷压力上升,系统建立低压压力。因为低压溢流阀控制端二位四通电磁换向阀上位,失电卸荷。当系统低压达到设定压力(5.5MPa)时,蓄能器3.7充足油液,低压溢流阀2.1的电磁铁YV1失电卸荷。电磁卸荷阀2.1自动卸荷。需要高压时,电磁换向阀2.2的YV2得电,高压泵负荷工作,结束不需要高压时高压泵向低压管路补油的状态。当电磁换向阀3.1的电磁铁YV5得电,插装阀3.4.1关闭,插装阀3.4.2打开,高低压油液都进入冲孔缸的上腔,同时蓄能器3.7的油液通过单向阀3.6和插装阀3.4.2也进入该液压缸上腔,实现低压差动以便活塞快速下行。接触工件后,随着高压升高,当高压压力大于低压压力时,单向阀3.6关闭,阻断高压和低压油路。此时,冲孔缸上腔中只有高压供油,冲孔缸转入工作进给状态。当活塞感应下位行程开关时,活塞下行动作对应的电磁换向阀2.3的电磁铁YV2和电磁换向阀3.1的YV5失电,高压泵从新向低压油路供油,液压缸上腔接通回油,蓄能器3.7通过低压主管道向液压缸下腔供油使活塞快速回程。
系统配有蓄能器3.5和3.7,蓄能器3.7保证冲孔的快速稳定。3.5蓄能器用于吸收和缓冲液压冲击,蓄能器3.7卸荷用,截止阀2.6正常工作时处于关闭状态,关停液压泵电动机后,打开截止阀2.6可卸掉蓄能器中的残余压力。
由于系统输出无压力,我们首先更换了液压泵。在无效果的情况下,初步怀疑低压溢流阀2.1的功能。拆卸后,发现其先导阀的阀芯(见图2)上Sφ 6mm钢球表面有划痕,然后更换钢球,装上后,无任何效果。

由于系统无压力,我们把重点放在压力控制单元上。然后,我们堵塞了压力控制单元通向冲孔控制单元和冲孔辅助单元输出接口,安全阀2.5后,起动液压泵,压力表1.15显示依旧为P=0。那么是不是修复的低压溢流阀2.1的效果不好呢?由于无相关备件无法更换,于是干脆堵塞低压溢流阀2.1后,压力表1.15显示依旧为P=0。为什么会出现这种状况?我们既然已经堵塞了2.1溢流阀,低压泵为什么还不能正常工作?
我们堵塞了压力控制单元通向冲孔控制单元和冲孔辅助单元输出接口的安全阀2.5、低压溢流阀2.1后,为了防止发生意外,拆除了高压泵出口通向2.3电磁换向阀通路。起动液压泵,发现低压泵油液通过2.3电磁换向阀流回油箱;接着,用螺丝刀按动2.3电磁换向阀电磁铁顶杆,即2.3电磁换向阀处于左位,瞬间1.15压力表压力显示达到P=8MPa,然后调整2.1低压溢流阀至5.5MPa。此时,我们可以完全判断处2.1低压溢流阀功能正常,修复效果质量良好,故障元件为高压溢流阀2.2。
为了更好地判断问题,此时堵塞低压溢流阀2.1出口,低压泵、高压泵通向冲孔控制块出口,2.3电磁换向阀处于右位,发现1.15压力表压力显示P=0。那么压力油从什么地方泄漏呢?因为2.5安全阀、2.6截止阀均关闭,油液的出口只能从2.2高压溢流阀卸荷,流回油箱。接着,更换2.2高压溢流阀,问题解决。
2.2高压溢流阀工作原理:YV3通电,主冲孔液压缸获得压力P=15MPa,断电P=24MPa。
-End-
☞来源:《金属加工(冷加工)》2017年第13期58页,作者陕西重型汽车有限公司 李红兴 曹婉蕴 邓呈峰 杨宏亮
☞本文编辑:清荷
☞商务合作: 010-88379864
热点资讯
2017年上半年机床工具领域企业景气度分析
砥砺奋进的5年|汽车零部件业披荆斩棘的高大上之路
可翻身洗澡自动护理,这张床解决千万病人的大问题!
金属加工APP
*载下** )
这是金属加工(mw1950pub)发布的第5788篇文章。小编每日呕心沥血,搜集整理各种内容,只为更好服务金粉,认同就请转发到朋友圈吧。另外,大量金粉还没有养成阅读后点Zan的习惯,希望大家在阅读后顺便点下大拇哥

,以示鼓励!
学习是一种信仰,为中国制造呐喊是一种态度!
(金属加工微信公众号:mw1950pub)