这种凉席有毒,最近又看到了一条惊悚的新闻:
一名出生不到十天的宝宝,后背上长了一个巨大的脓包,后因感染了金黄色葡萄球菌,导致感染性休克以及新生儿败血症,而这一切的罪魁祸首竟然是——凉席。正是最近我们在关心的话题!很多妈妈都在后台问:天气太热了,凉席能用吗?材质究竟选哪种?到底什么牌子好?
这篇文章就是为了回答大家的问题:
① 宝宝可以用凉席
② 选凉席有7个要点
③ 材质体感最舒适的是冰丝
凉席和白血病真的有关系?
凉席最近问题频出,比如近来又有一条新闻:

北京市工商局近日公布市场抽检发现的8批不合格凉席名录,其中有7批不合格原因都与“甲醛”有关。不合格凉席涉及的主要问题为甲醛含量、甲醛释放量、染色牢度不符合相关标准要求。
从这条上看,凉席出问题,看来已经不是个案,而如果脆弱的宝宝被“毒凉席”所伤,后果更是不堪设想——
我们的凉席一般都是纯天然的植物或植物纤维制成,然而有些不良商家,会选择低廉原料谋取*力暴**。其中可能含有大量的甲醛和重金属、胶水、色素等。若果夏天大人和儿童睡这种凉席,天气热,凉席与人体接触,会导致有毒物质加速进入体内,给儿童白血病埋下隐患!
什么才是品质好的凉席呢?
那么我们就不给孩子用凉席了吗?其实也没有必要草木皆兵。只要妈妈睁开慧眼,选择材质安全、透气性好、散湿快的凉席,就可以让宝宝的夏天既舒适,又安全啦!

为宝宝挑选凉席请注意
1.挑选凉席的时候,要按照自己床的大小进行购买,买小不买大,避免凉席会因为过宽露出床沿外而容易折损,折损后很容易划伤皮肤。
2.在挑选凉席时,应注意边缘收编的是否整齐牢固,席面是否平整、匀称,席间有无露空或透光之处。
3.不管是新买的凉席还是去年的凉席,如果凉席发出有刺激的气味,则可能含有甲醛,千万不要给宝宝使用。
4.凉席中间夹有黑色物质、发霉、虫洞、毛刺突出或凉席枯萎说明凉席的质量很差,而且更容易滋生细菌和螨虫,千万不要给宝宝使用。
5.最适合宝宝的是亚麻凉席,最好不要直接给宝宝用竹凉席。
6.在夏天第一次使用前,需要彻底清洁和在阳光下暴晒。草席、竹席更是需要暴晒2-3小时,边缝也要清理到,才能祛除螨虫。
7.在给孩子使用凉席的过程中,作家长的一定要勤观察孩子的皮肤,如果接触凉席的地方出现红肿、痒、疼、红疙瘩等症状的时候,立刻停止对该凉席的使用,及时就医,以免悔恨终生。
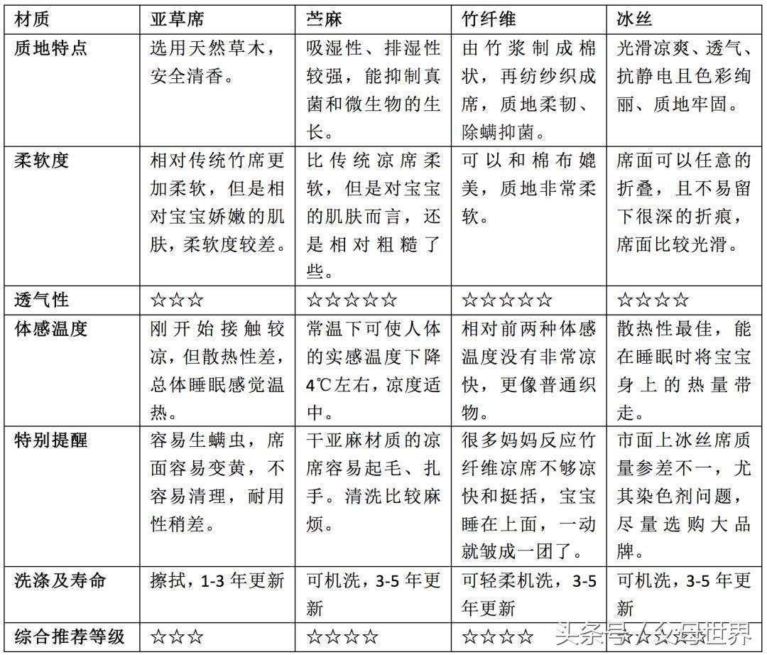
凉席材质众多,究竟哪种更适合宝宝呢?

越小的宝宝,对冷热的适应能力越差,如今凉席材质众多,究竟哪个更适合宝宝呢?

扩展阅读:
这个病最近很流行,一个小区10个小孩中招!家长千万警惕!