(报告出品方/作者:东北证券,刘家薇)
1. 风靡全球女性的运动品牌——Lululemon
Lululemon 于 1998 年在加拿大由 Chip Wilson 创立,集设计、零售和分销于一体的 运动服饰企业,聚焦瑜伽运动为主的各种热汗运动,2007 年在纳斯达克成功上市。 集团经过二十余年的发展,目前拥有 Lululemon 和 Mirror 两大品牌,产能遍布全球, 重点销售区域为北美及亚太市场,通过在时尚创新、面料技术方面不断突破深受消 费者喜爱,营收不断创新高。 Lululemon 在 FY2022 营收为 62.57 亿美元,近五年 CAGR 为 21.69%;净利润达 9.75 亿美元,近五年 CAGR 为 22.58%。市值达到 386 亿美元,超越 Adidas,成为仅次 于 Nike 的全球第二大市值运动鞋服品牌。
渠道端:直营为主,采用垂直零售战略。产品主要采取两种渠道模式:一是线 上 DTC 渠道,FY2022 营收占比为 44.0%;二是线下直营门店,FY2022 营收占 比为 45.1%。其余部分业务营收来自于 2020 年新收购的 Mirror 旗下的产品运 营,FY2022 营收占比为 10.5%。
产品端:瑜伽服饰是公司的主营产品,战略性持续扩展品类。产品品类主要面 向女性消费者为主,涵盖瑜伽、训练、出行、跑步四种类型的运动服饰。2015 年首次开展男性品类;2019 年首次开展个护产品业务,如体香剂、唇膏、身体 保湿霜等产品;2022 年进军鞋履市场与户外运动市场。
生产制造端:外协生产为主。公司与全球 41 家优质生产供应商合作生产,FY2022 前五大家供应商生产占比达 57%,最大的制造商生产了 15%;与 65 家 面料供应商合作,前五大面料供应商占比达 56%,最大制造商生产 27%。

1. 历史沿革,砥砺前行廿余年
露露柠檬自上市以来,股价表现斐然,是当之无愧的消费大牛股。我们通过其二十 余载的经营表现、市场环境、管理战略等因素分析,大致分为品牌建设期 (1998~2006)、探索创新期(2007~2013)、策略调整期(2014~2017)以及稳健扩张 期(2018 至今)这四个阶段:
1998-2006 年,品牌建设期: Lululemon 在 1998 年由 Chip Wilson 创立于加拿大。1979 年,Wilson 针对冲浪、 滑冰和滑雪板市场创立公司 Westbeach Snowboard Ltd。1997 年,Wilson 在首次 接触瑜伽运动再次瞄准这一蓝海市场,通过观察敏锐捕捉到女性瑜伽服市场的 空白。当时,女性运动服饰是一个被各大运动鞋服厂商忽视的领域,彼时流行 一句话:“女性运动服饰是怎么打造的呢?缩小尺码,变成粉色。”可见女性运 动消费市场的匮乏。 2000 年 Lululemon 在加拿大温哥华紧贴着瑜伽工作室开了第一家门店。通过免 费向这家工作室的教练提供瑜伽裤, Lululemon 迅速收获了第一批目标用户。 当年加拿大人均月收入为 1644 美元,Lululemon 瑜伽裤售价 100 美元每条, 凭借这一举动, Lululemon 快速设立了一个中产阶级、品质代表的「人设」。随 后与 2004 年于北美开首店,随即加速开展线下渠道布局。

公司营收从 2004 财年的 4070 万美元增长至 2006 财年的 1.49 亿美元,复合增 长率高达 91.1%。截至 2007 年 1 月 1 日,位于加拿大和美国的门店数为 59 家, 单店销售保持较高水平。
2007-2013 年,摸索创新期: 公司于 2007 年纳斯达克上市,开始长达 6 年的探索、创新和突破期,成功使品 牌在一种运动鞋服品牌中占有一席之地。截至 2013 财年,市值上涨至 98.01 亿 美元,毛利率达 55.67%,净利率突破至历史最高位 19.81%。 1)渠道创新:2009 公司涉及电商渠道,首次开拓 DTC 业务,DTC 渠道的引入 刺激了终端销售增长。FY2013 公司 DTC 渠道营收占比从 FY2009 的 1%的提 高至 10.6%。 2)产品创新:公司于 2009 年尝试性扩大品类,创立 6-14 岁少女品牌运动服饰 —Ivivva athletic,主要以线下拓展为主。截至 2013 年末,在北美和加拿大两地 共开设 Ivivva 门店 12 家。
2014-2017 年,策略调整期: 2014 年股价一路下滑,至 2017 年跌至低水位线。2017 财年的毛利率创历史最 低值 48.39%,净利率下跌最低点 12.55%。 1)口碑危机:问题频发一度让公司面临口碑危机,如:2013 年虚假宣传,产品 因质量问题被紧急召回;2013 年创始人在外对女性言论不当被公开指责;2015 年产品因束带危险问题再次召回。接连出现产品问题、内部管理问题及宣传问 题使消费者与投资者感到压力。 2)策略调整:2014 年 Wilson 引咎辞职,公司紧急更换 CEO,开始策略调整。 2015 年,公司首次开拓男装业务线,并且进军欧洲市场。2016 年,公司正式进 入亚洲市场。2017 年,由于 Ivivva athletic 经营不善,公司决定缩减业务线,关 闭 Ivivva 旗下所有门店,转为线上 DTC 渠道。
2018 年-至今,稳健扩张期:随着公司改革的深化,品牌度再次恢复。2018 年营收增速,股价开始上涨,至 今 3 年股价翻近 2 倍,2021 财年毛利率上涨至 55.98%。 1)产品升级:品类端:2019 年公司面向女性消费者推出运动员个护产品,2022 年公司持续扩大品类,3 月进军鞋履市场,7 月推出户外运动产品。产品端:不 断进行面料研发(如:Nulux 冰染技术)和技术创新(如:Enlite 运动内衣系 列),其产品的功能性和舒适性广受消费者好评,在业内建立了极高的品牌技术 壁垒。 2)市场扩张:公司加速全球化布局,巩固北美地区的同时,扩张欧洲地区和亚 太地区。其中战略核心为美国、中国、英国三个地区的扩张,2018 年三个国家 线下直营门店数量为 274/15/9 家,截至 FY2022Q1 门店数量升至 325/87/18 家。 3)营销策略:公司开展 KOL 大使计划,与当地运动行业大使、明星、社群健 身教练等知名人物合作,进行口碑宣传。2020 年公司与加拿大新闻基金会和广 播公司开展合作,扩大品牌宣传力度。2021 年宣篮球运动员乔丹·克拉克森成 为全球品牌大使。
2. Lululemon 何以封神?
回顾 Lululemon 的崛起—低谷—反弹—扩张的发展历程,我们认为公司的竞争优势 在于以下四点:一是新运动品类催生的商业机遇,率先发力瑜伽细分赛道;二是重 视产品研发和时尚创新设计,打造壁垒,开创“运动+时尚”的先河;三是通过创新 社群营销,建立情感纽带加强客户黏性;四是精准高效把控渠道,为销售蓄力。
2.1. 锚定细分赛道,坚持高端定位
小众瑜伽催生新的商业机遇,定位“以瑜伽为灵感的运动服饰品牌”
随着“她经济”崛起,更多女性追求精神享受、健康消费,瑜伽作为一种时尚的健 身方式广受女性群体欢迎。瑜伽的缘起可追溯至古印度文化,通过运动呼吸使人的 身体、意识、精神凝聚合一,后传入美国得以流行。目前已成为现代繁忙的都市生 活中最流行的运动之一。 根据 Statista 数据库统计, 2012-2020 年美国瑜伽运动人数复合增长率为 13.2%,美 国瑜伽行业年收入从 2012 年的 69 亿美元增至 2020 年的 115.6 亿美元,CAGR 为 7%。根据 Eventbrite 和 One Poll 调查发现,通常瑜伽爱好者一生中平均花费 6.26 万 美元在瑜伽相关消费上,其中瑜伽课程开销占比46%,瑜伽设备和服饰开销占比54% 左右。 Lululemon 成功塑造“瑜伽第一联想品牌”的品牌形象。Lululemon 是最先布局瑜 伽专业服饰的品牌之一,创始人 Wilson 早期预见行业的长期发展性,仅凭“一条瑜 伽裤”站稳女性运动消费市场。随后凭借其产品的功能性和时尚度,成功把瑜伽服 从瑜伽馆引至街头时尚的潮流,成为运动鞋服行业全球性的龙头公司。

坚持品牌基因,战略扩张品类
战略调整定位,“以健康生活方式为灵感”的运动品牌。在扩张布局过程中,单一化 瑜伽产品存在明显局限性,多元化拓宽赛道可以有效打开市场空间、降低销售风险。 1)从目标客群来看:引入了男装品类;降低客户年龄,布局少女品类。2)从运动 类型来看:在瑜伽品类的基础上,增加了跑步、训练、休闲、游泳等多项运动相关 产品品类。3)从产品类别来看:围绕运动核心,外延布局运动配件、消费用品等。 综上,公司从多维突破摆脱“一条瑜伽裤”的局限性定位,抢占更多运动休闲市场 份额。 公司于 2009 年首次尝试性扩展品牌——Ivivva athletic。该品牌针对 6-14 岁少女提 供舞蹈、瑜伽、滑冰等其他运动服饰。借鉴 Lululemon 品牌推进的成功先例,公司 同样复制 Lululemon 战略:高价定位策略,渠道以线下直营门店为主,营销采用社 群策略。然而营销情况远低于预期,管理层于 2017 年关闭线下 48 家门店, Ivivva 系列全部改为线上渠道。2020 年关停少女装业务。
公司于 2015 年首次开拓男装品类。为了说服男性消费者放弃耐克、安德玛这些自 带“男性基因”的运动品牌,Lululemon 加大研发力度,结合了力学、神经学和行为心 理学等前沿科技,推出高科技产品,以此吸引男性消费者,并于 2015 年初推出了 针对男性设计的一款名为“防止蛋碎”(anti-ball crushing)的运动裤。近几年男装市场 的增速反应出强劲的市场上升空间,Lululemon 男装 FY2022 年收入占比为 24.55%, 营收同比增长 61.13%,预计未来男装有望成为 lululemon 收入增长的驱动力。
公司于 2019 年首次推出运动个护产品。主要面向女性消费者,推出除臭剂、唇膏、 身体保湿霜、免洗洗发水 4 款产品。渠道为线上线下融合,与丝芙兰官网线上合作, 与高级瑜伽馆、健身俱乐部等批发商进行线下合作销售。
公司于 2022 年集结“她力量”,正式进军鞋履市场。于 3 月在北美、中国大陆和英 国发售了第一款专为女性设计的跑鞋 blissfeel,定价 1180 元,共有 10 色可选,尺 码从 36 至 44 码,满足不同女性的需求。7 月,公司宣布推出第二款女士运动鞋 Chargefeel,实现“一双多能”。公司计划今年还将发布 Strongfeel 女士训练鞋和 Restfeel 拖鞋。在 2023 年推出男鞋系列。
公司于 22 年 7 月推出首个综合性 Hike 徒步系列。该系列为户外“轻徒步”设计, 涵盖外套、长裤、运动内衣、短裤及配饰,满足城市户外爱好者在周末闲暇露营、 徒步的多种需求。
2.2. 面料科技+时尚创新,打造产品壁垒
通过面料研发和时尚创新打造品牌效应。公司注重特殊面料的研发,采取大量的不同情境下运动模拟实验,提升产品的舒适度和功能性。与此同时在时尚领域设计师 追求灵感的突破与大胆创新的尝试。从面料和时尚两个方面入手,提升公司在业内 的竞争力。 面料研发和时尚创新由研究人员、工程师和专业设计师团队合作完成,体现“以健 康生活方式为灵感”设计理念的同时保证高品质,团队根据市场行情和客户反馈确 定趋势,寻求在产品功能、风格、技术上实现灵感突破。先进的面料研发,与供应 商紧密合作生产,与独立的第三方公司进行面料的测试验证,包括对产品功能性、 起球、收缩、耐磨和色彩稳定度,保证产品达到全球质检标准。 高品质强品控,坚守品牌定位。公司聚焦于面料研发、纺织工艺、花色印染、引领 时尚,在运动服饰业内创造了难以突破的专业技术壁垒。产品首发即受到客户的喜 爱,产品定位决定了高端的客户定位,客户忠诚度较高。

2.3. 以人文关怀为纽带,营销能力出众
巧用社群营销,高效精准的在用户群体中口碑宣传,提高用户黏性。随着消费结构 升级趋势明显,马斯洛需求模型的“生理、安全、归属、尊重”的四层需求相对容 易被满足,人们更倾向于对产品承载的自身价值、生活理念、特性标签的价值感口 碑文化,而 Lululemon 精准的捕捉到用户心理,在线下消费场景和线上的电商平台, 展开当地 KOL 关键意见领袖的计划,在业内打造“以健康生活方式为灵感”的品 牌。 公司成立初期,精准定位瑜伽训练的消费场景,通过当地瑜伽馆的瑜伽教练进行营 销。与瑜伽馆合作进行销售,通过馆内瑜伽教练的产品推荐,身边专业人士的推荐 使产品更具有说服力,形成以信任为基础的供需一体化的社群关系,以点带面产生 初期的用户群体,在当地的瑜伽场馆迅速建立消费者网络,形成对瑜伽运动志同道 合的稳定社群。Lululemon 营销强调建立品牌与客户之间的情感纽带,公司成立初 期成功在瑜伽运动的细分领域打造“以瑜伽为灵感”的运动品牌。
随着公司的全球性扩张,公司启动线上线下的 KOL 口碑营销。Lululemon 在全球各 地寻找当地的 KOL 关键意见领袖,包括跑者、教练、运动员、瑜伽练习者、企业家、 艺术家、创新者等当地有影响力的人物等,产生粉丝效应扩大用户量。 1)在线下开展体验式营销:公司在各大城市公开举办瑜伽训练,瑜伽趣味活动等, 同时聘请当地有声望的 KOL 大使,吸引当地的瑜伽爱好者,宣传品牌理念,迅速形 成粉丝社群。以进军中国市场初期为例,Lululemon 定期在北京、上海、深圳、西安 等地开展线下集体瑜伽活动,邀请在门店消费的顾客参加活动,活动现场多数为人 流密集的广场,请来当地的运动大使以及瑜伽业内有名望的专业人士,活动现场异 常火爆,吸引大批现场观众,迅速扩大品牌影响力。

2)积极与社交平台、电商平台展开合作:Lululemon 在 YouTube、Facebook、小红 书、微博等国内外知名社交平台上都拥有粉丝社群,在分享瑜伽运动的同时分享 Lululemon 的用户体验感,形成线上瑜伽兴趣交流群体(截至 2022 年 08 月 Lululemon 小红书粉丝数达到 7.4w,微博达到 5.3w)。 同时开发品牌官网、天猫等渠道进行销售,多维捕捉消费者。电商平台红利期的到来,推动了线上营销加速的步伐,电商平台通过大数据库敏锐捕捉用户消费特征和 兴趣爱好,实现点对点的精准化产品推荐,扩大品牌认知度。 借助健身平台,锁定健身人群。公司与健身平台展开合作,通过线上瑜伽授课的方 式增强用户黏性,公司于 2020 年对家庭健身公司 Mirror 的收购深化了这一营销方 式。Lululemon 与 Keep 合作开设线上品牌空间站,成为 Keep 首个运动服饰品牌的 K-Partner,联合打造 6 节线上瑜伽定制课程,让用户随时参与品牌线上健身活动, 传播“以健康生活方式为灵感”的品牌理念。
2.4. 坚持直营策略,DTC 渠道发力
公司长期坚持直营,主要分为线上 DTC 渠道和线下直营门店。公司目前主要采用 线上 DTC 渠道扩张全球市场,DTC 营收占比逐年增大,从 2015 年 19%增长至 2021 年 44%;线下直营门店数虽仍在扩增,但是增速持续下降,从 2015 年 18.9%跌至 2021 年 10.17%。 线下直营门店:截至到 23 年 1 月,公司线下有 579 家直营店分布在美国(325 家), 中国(87 家),加拿大(64 家),澳大利亚(31 家)等全球 17 个国家,通过数据对 比,可看出公司目前仍在加速开拓全球运动服饰市场,其中重点布局中国市场。公 司于 21 年在全球新增门店 53 家,包括亚太地区的 38 家店,北美的 10 家店和欧洲 的 5 家店。2021 年的每平方英尺销售额为 1,443 美元。 产品定位高端,公司线下门店选址为高经济实力地区,精准对标消费人群。其中, 一线城市(北京、上海、深圳、香港为核心城市)占比达到 80%,二线城市占据 17%, 三线城市中仅有旅游经济发达城市(三亚)有门店开设;并且,门店多集中在城市 的繁华商圈,只有少部分开设在大型机场,如上海虹桥机场。高流动高消费地区, 奢侈品品牌的聚集及门店的精装修营造了时尚女性的消费氛围,带给客户沉浸式的 体验。 线上 DTC 渠道:过去三年 Lululemon 搭乘电商发展增速期,加速扩张全球电商平 台的渠道布局,扩大市场份额。线上销售从 2017 年的 5.8 亿美元增长至 2021 年的27.8 亿美元,CAGR 为 36.91%。 2020 年新冠疫情加速推动线上增长,线上销售增长了一倍多,从 2019 年的 11.3 亿 美元增长至 22.8 亿,流量和转化率为 2020 年的线上收入贡献了 92%;由于线上基 数大再加上疫情的缓和,2021 年线上销售占比减小,增速放缓,达到 27.78 亿,占 总收入的 44%。所有线下门店都加入了网上购物和实体店提货功能,进一步提高了 线上销售的盈利能力。在国际上,该公司扩大全球线上布局,在日本、法国和德国 推出了本地市场网站,同时聚焦于中国市场, 2020 年 Lululemon 在中国市场已经 成功入驻 Keep、小红书、天猫、直播平台等各大社交平台,点击率暴增。

3. 管中窥豹,Lululemon 的崛起启示
百年峥嵘,谁主要沉浮?运动服饰最早兴起于 20 世纪欧洲,主要局限在专业运动员 范围,达斯勒兄弟创立的 Adidas 与 Puma 不相上下,并为两大龙头。随着运动逐渐 普及化,慢跑热兴起,Nike 赶超达斯勒帝国迎来快速增长。在“女性运动潮”、“复 古潮”、“运动时尚潮流”等历史变迁中,总有后起之秀崭露头角。而今全球运动鞋 服品牌逐渐形成相对稳定的竞争格局,我们通过分析全球最大的运动鞋服市场—— 美国,管中窥豹,来看 Lululemon 的崛起启示。
3.1. 美国运动服饰行业发展
经济发展和消费需求驱动运动服饰行业发展。纵观美国百年运动史,美国运动服饰 市场收入增速与美国人均可支配收入增速趋势基本一致。随着美国人均可支配收入 的增加,消费结构升级推动运动健身作为一种时尚健康的生活方式迅速崛起。根据 Euromonitor 统计,2010-2019 年美国运动服饰市场规模 CAGR 为 6.87%,2019 年达 到3698.02亿美元。2020年受疫情原因影响美国运动服饰市场规模同比下降22.73%, 2021 年逐步回暖,同比上升 28.80%。 复盘美国运动鞋服市场发展,分为几个阶段:(1)1970s 前(运动萌芽期):当时运 动这一概念逐渐从“专业运动员”、“竞技体育”转向“日常居民”、“健身锻炼”,运 动产品开始普及,主要为海外品牌为主,如阿迪达斯、日本虎牌等。(2)1970s~1990s (运动觉醒期):这一阶段陆续经历了“慢跑热”、“女性运动潮”、“篮球热”、“休闲 时尚热”等,各品牌轮流坐镇。(3)2000 至今(运动成熟期):消费者运动习惯培养 完成。多品牌并购完成,双强多超的竞争格局逐渐清晰,Nike 和 Adidas 形成具备广 度和深度的综合龙头品牌。 目前已形成稳定的竞争格局,强者恒强。2021 年 Nike 集团在美国的市占率达 16.5%, 维持行业龙头地位,遥遥领先。Adidas 市占率达 6.0%,位居第二。Top2 综合运动 品牌龙头市占率维持在 20%+。随后 UnderArmour、Lululemon、Skechers、VF 等品 牌市占率分别为 4.3%/2.5%/2.5%/2.5%,更聚焦细分赛道的品牌随着消费者偏好、潮 流机遇的变化而起伏。
小众运动的崛起迅速仍给新兴品牌快速发展机会。在运动鞋服第一联想品牌多被龙 头品牌占据的背景下,新兴品牌依旧可以通过布局细分赛道实现知名度快速提升, 俘获一众消费者,迎来高增长。凭借瑜伽运动兴起+“她”消费,Lululemon 在美国 的市占率从 2010 年的 0.5%提升至 2021 年的 2.5%。瑜伽运动在美国的兴起离不开 女性消费能力的高速增长。根据福布斯数据统计,女性占据美国人口半数以上,控 制或影响 85%的消费支出,2019 年女性的购买力每年就高达 5 万亿美元到 15 万亿 美元。根据美国劳工统计局显示,约 40%美国的职业女性的收入超过了丈夫,并且 比重在持续上升。Lululemon 是首个以专做“女性运动服饰”的品牌,解决了当时女 性运动装的痛点,故吸引一批女性消费者的关注度。而当时 Nike 和 Adidas 重点领 域还在男性群体,低估了女性消费者的影响力。

3.2. 我国运动鞋服行业缩影
我国运动鞋服市场在经历过萌芽探索期、跑马圈地期、战略变革期后,逐渐发展至 百花齐放、群雄追鹿的竞争格局。2011~2019年运动鞋服行业规模CAGR为10.71%, 2020 年受疫情影响,短期增速下滑,2021 年逐渐回暖,同比增长 19.06%。从行业 竞争格局来看,CR5 从 2012 年的 45.2%提升至 2021 年的 71.0%。其中,Nike 稳居 TOP1,市占率从 16.9%提升到 25.2%;2021 年,安踏超越 Adidas 成为市占率第二 的品牌,从 12 年的 7.2%提升至 21 年的 16.2%。随着本土品牌在科技端&设计端的 不断投入,产品得到消费者认可,同时在国潮背景下,市占率也呈稳步提升趋势。
长期稳步增长的人均可支配收入为中国运动产业带来了稳定保证。中国城镇居民人 均可支配收入近 5 年的 CAGR 为 5.43%。2020 年中国体育产业占 GDP 的比例仅达 1%,经过国家体育总局科学测算,到 2035 年,中国体育产业总量占 GDP 的比重将 达到 4%左右,中国体育产业存在较大的发展空间。
“健身潮”和“政策潮”之下,运动鞋服行业迎来快速发展: 健身潮:近年来,全民健身意识提升效果明显,以马拉松为例:马拉松规模赛 事和认证赛事保持双增长趋势,2019 年中国马拉松规模赛事共计 1828 场,同 比增长 15.62%;中国田径协会认证赛事 357 场,同比增长 5.31%。2019 年共有 712.56 万人参加马拉松赛事,同比增长 22.22%。 政策潮:2016 年起,政府大力发布规划,开始推动体育建设。2021 年 8 月,中 国政府出台《全民健身计划(2021-2025 年)》,该政策提出“到 2025 年,预计 全国体育产业总规模达到 5 万亿元,经常参加体育锻炼人数比例达到 38.5%”。
国潮兴起,运动服饰市场迎来新机遇。此前,虽然我国运动鞋服市场是高增速的优 质赛道,但海外龙头品牌的认可度及品牌力明显高于本土品牌。而 2021 年随着*疆新** 棉事件、鸿星尔克事件、东京奥运会等接连发生,民族自豪感和民族认同感剧增, 带动了国货崛起的大趋势。 本土品牌快速补齐短板,消费者更新品牌认知。在科技功能性、营销资源与海外龙 头品牌有差距的背景下,本土品牌通过:1、加强产品功能性与设计感,提高产品性 价比;2、通过本土资源、娱乐资源搭建,强化营销;3、加强渠道管理,终端高效 运营。在国潮情怀加持、本土产品提升的双向作用下,国货龙头有望借机发力迎来 新一轮增长。

3.3. 重点公司介绍
李宁
历经三十余年的发展起伏,2015 年随着李宁先生的回归开始一轮新的发展,口 号改为“一切皆有可能”,战略聚焦为“单品牌、多品类、多渠道”。2018 年“中 国李宁”横空出世,卡位国潮风头之尖。品牌力+产品力+渠道管控多重提高下, 公司强势增长。
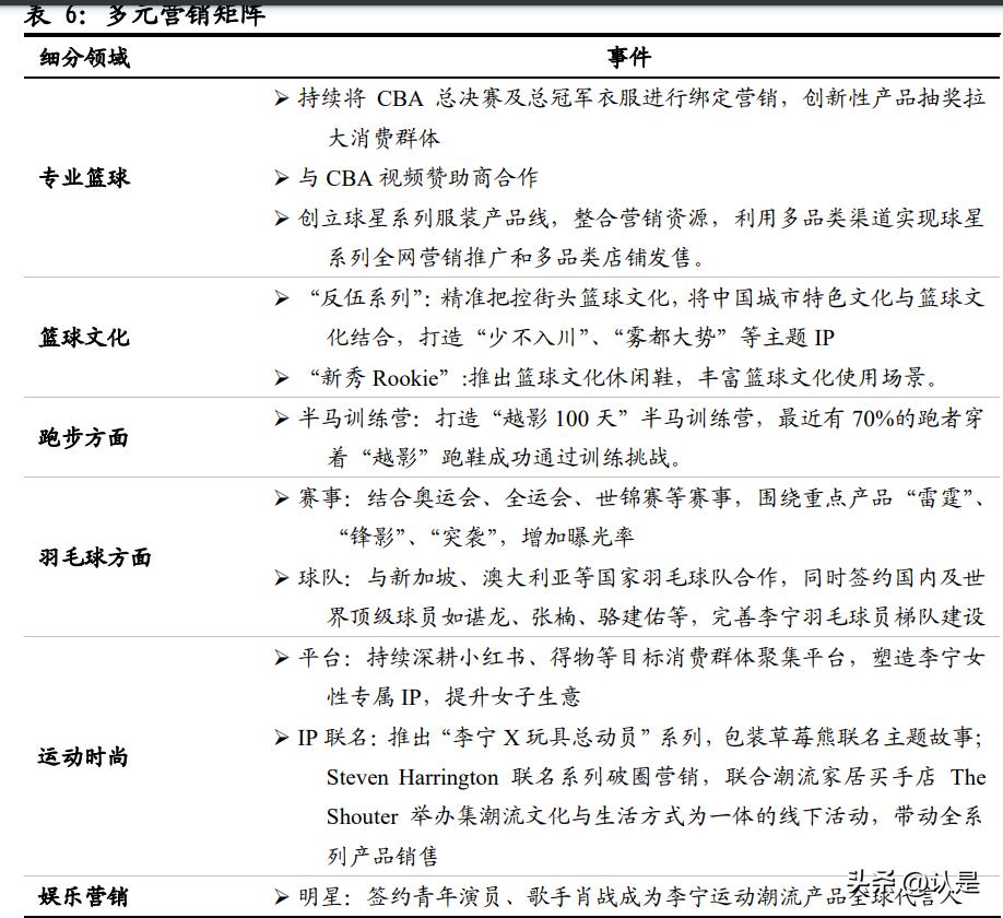
公司在经历 2012 年前后的行业危机后几经革新、触底反弹,近年营收持续复 苏,于 2018 年后营收大幅提升,2021 年李宁营收为 225.72 亿元,2019-2021 年 的复合增长率为 17.62%。2021 年市值升值至 223.32 亿元,2020-2022 年年复合 增长率为 60.44%。 品牌端:“李宁”品牌为主,布局篮球、跑步、综训、羽毛球、运动时尚等 多品类。2018 年“中国李宁”横空出世,引发国潮热,至今仍为时尚潮流、国 潮第一联想品牌。2021 年上半年,以“悟创吾意”为主题的中国李宁 2021 秋 冬潮流发布会在河南郑州举办;下半年,以“悟·行”为题的主题大秀在喜马 拉雅山脉旁的林芝鲁朗贡措景区举办,进一步诠释“一切皆有可能”的品牌精 神。
产品端:1)设计位列处于第一梯队水平。李宁产品具备自身调性,高水准 设计吸引 Z 时代消费者。2)重视科技研发,产品技术迭代得到消费者认可。 2006 年推出“李宁弓”减震系统,随后推出轻弓、全掌弓、环弓等一系列弓科 技;2019 年再次推出“李宁䨻”轻弹科技平台,该技术和与耐克 zoom 、阿迪 达斯 Boost 缓震科技相差无几,一经推出便受到市场轰动;2021 年,李宁持续 围绕篮球、跑步、训练、羽毛球以及运动时尚五大核心品类,聚焦运动科技创 新,致力于专业产品研发,挖掘中国文化和流行文化元素,打造专业运动产品 潮流化的新形象。 营销端:兼具专业性和时尚性,与运动明星、国家队签约,赞助体育竞赛,举 办品牌活动,进行社群营销。

渠道端:重视精细化管理,终端效率不断提高。2019 年钱总上任后,聚焦 终端精细化作业,使终端店销不断提升。2021 年,李宁拓展高质量可盈利店铺, 加速优质店铺开设,加速关闭亏损和低效店铺,提升店铺形象,优化渠道效率。 2021 年,李宁线下营收占比 70.3%,线上电商营收占比 28.4%,电商占比持续 提高。
安踏体育
率先开启终端转零售化,一跃成为行业龙头,三大成长曲线助力增长。①大众 综合运动—安踏主品牌;②运动时尚品类—Fila;③高端户外运动—Descent、 Kolon 等收购的一众品牌。安踏体育作为国内本土龙头企业,近年来公司营收 及市值维持较高增速,品牌影响力提高。FY2021 年公司营收达 493.28 亿元, 其中安踏主品牌营收 240.1 亿,占比 48.7%;Fila 品牌营收 218.2 亿,占比 44.2%; Descente 等其他品牌营收维持高增速,占比 7.1%。 品牌端:“多品牌”战略布局。其中专业运动品牌群包括安踏、安踏儿童、 SPRANDI;时尚运动品牌群包括 FILA、FILA FUSION、FILA KIDS;户外运动 品牌群包括 Descente、Kolon、Amer Sports 等。安踏体育全方位的覆盖运动服 饰的细分领域、不同年龄的消费者,并且针对不同消费能力的群体,产品市场定位形成差异化布局。

营销端:多渠道营销。1)竞技体育代言人:1999 年签约孔令辉,是最早开启体 育明星代言的本土品牌;2007 年陆续签约斯科拉、加内特、 隆多、张继科、刘 诗雯、汤普森、谷爱凌等。2)流量明星代言人:签约王一博,玩转粉丝经济。 3)多项体育赛事,强化品牌认知。
渠道端:DTC 转型,将续加强数字化转型投入。2020 年 8 月启动了 DTC 模式 转型,截至 2021 年 12 月,安踏已经在长春、长沙、成都、重庆、广东、昆明、 南京、上海、武汉、西安、浙江、沈阳、泉州、*疆新**、河南、山东、北京和哈尔滨等 18 个地区,采用混合运营模式。目前,在总计约 6,000 家门店中,约有 52%由安踏直营,48%则由加盟商按照安踏运营标准营运。2021 年,安踏进一 步优化 DTC 模式的管理效率,各门店在店效、产品效率和盈利等方面皆有提 升。 2021 年 7 月 8 日,安踏集团公布了“赢领计划 LEAD TO WIN”。其中针对渠道 改革方面,制定了明确的战略规划:预计在未来 5 年投入超 40 亿元研发成本, 实现流水年复合增长 18-25%;线上业务年复合增长 30%以上,2025 年线上业 务占比达到整体业务的 40%。
特步国际
经历 35 年的品牌升级,成为了国内的跑鞋专家。特步国际于 2001 年创建,定 位大众的专业体育用品企业,坚持“运动时尚”的独特定位,构建大众运动(特 步主品牌)、专业运动(索康尼、迈乐)和时尚运动(盖世威、帕拉丁)三大品 牌矩阵,从 OEM 成长为国内专注大众和专业跑步领域龙头。 FY2005-FY2021 年公司营收复合增速高达 24.6%。2021 年营收初破百亿,同增 22.53%;实现归母净利润 9.08 亿人民币,同增 77.05%。2022 年因市场定位差 异,公司受疫情影响更小,三年改革完成后,业绩已经开启上升通道。 品牌端:公司构建三大品牌矩阵,实现行业全覆盖。特步主品牌一直定位高性 价比的大众时尚运动,近年来公司致力于在保持自身运动基因不变的同时,不 断与时尚元素和潮流因子相联合,打造“专业运动+时尚潮流”之路。公司于 2019 年 2.6 亿收购两大国外时尚运动品牌盖世威、帕拉丁,同时与专业运动品牌索 康尼,迈乐成立合资公司,获得在中国大陆的经营权,收购完成后,目前形成 了大众时尚、时尚运动以及专业运动三类品牌共同发展的格局,形成了在运动 领域的全面覆盖,有效满足不同消费群体的需求。

产品端:1)公司致力于打造差异化产品。2002 年,以独具特色的大红色为底 色的风火鞋一上市便爆红,年销量突破 120 万。2015 年明确 3+战略转型后, 公司提出要在产品上(尤其是跑鞋领域)重视核心科技的打造与宣传。2)公司加大研发投入,建立科学实验室。FY2021 年研发费用达 2.52 亿元,成立国内 首家鞋履研发中心,材料方面已达到国际水准。细分来看,公司将酷干、释冰、 热能、Xtep-Shield 和 Xtep-Comfort 五大核心科技广泛运用于鞋履服饰,持续推 出 160X 和 300X 为核心的竞速碳板、动力畅跑和舒适易跑跑鞋家族。 渠道端:电商业务重组,线下渠道店效提升。特步较早进入电商渠道,2011 年 就与淘宝网等多家电子商务平台合作,具备领先优势,目前线上占比已经超过 30%;线下渠道方面,采用扁平化大经销经营模式,营运韧性更强。随着大店 和九代店占比持续提升,店效提升明显。 营销端:体育&娱乐*规双**营销,大力打造品牌形象。1)体育营销方面,公司赞 助马拉松及跑步赛事,邀请体育明星作为代言人。2)娱乐营销方面,公司邀请 明星代言人,与街舞舞者合作,进行综艺节目赞助,提升品牌形象。2021 年, 公司结合国潮热,跨界联名少林,推出了 XDNA 高端厂牌。
361 度
361°创立于 2003 年,并于 2009 年成功上市,是中国领先的运动品牌企业之一。 公司定位“单品牌、双驱动、全渠道”的战略,构建成人装、童装、海外三条业 务线,发展迅速。2021 年,国内疫情整体得到控制,政策推动加码,加之国潮 情怀催化、大型体育赛事有序恢复,本土运动鞋服消费需求释放,公司 FY2006- FY2021 年营收复合增速高达 20%+。FY2021 年营收达 60.24 亿元,同增 16.14%; 实现净利润 6.02 亿元,同增 44.97%。 产品端:公司重视产品科技的研发,以硬核科技打造品牌护城河,助力品牌转 型。研发费用逐年提高,2021 年达到 2.47 亿元。公司拥有众多运动鞋服科技, 已经形成了成熟的 Q³科技平台。细分来看,帮面科技主要有 MONO 网纱等, 中底科技主要有 QU!KFOAM、ENRG-X 等。这些科技被综合运用于各类产品, 如三态科技系列跑鞋、飞燃碳板竞速跑鞋等。
渠道端:1)顺应零售行业趋势,积极拓展线上渠道。FY2021 年,集团电子商 务网上专供品销售总额达人民币 12.27 亿元,占集团总营业额的 20.4%,同比 增长 55.1%。2)线下渠道方面,2021 年底,集团共开设 5270 间 361º 核心品 牌门店,其中第九代形象店数量增加至 1486 家。未来,集团鼓励分销商及授权 零售商精简零售门店,关闭小店开设大店,升级品牌形象。3)供应量方面,集 团对供应链进行精细化管理,增强盈利能力。 营销端:积极与契合品牌形象的知名 IP、明星合作,吸引不同圈层的消费者, 2021 年双十一期间,龚俊“*轨双**”系列为公司贡献销售额突破千万,实现了消费 群体年轻化时尚化的升级。
(本文仅供参考,不代表我们的任何投资建议。如需使用相关信息,请参阅报告原文。)
精选报告来源:【未来智库】。