看病不知道挂什么科?实行“医事服务费”后,挂错号可不是小钱了。其实,北京各大医院正在推广“症状门诊”,也是医改的重要内容。
文/记者 杨京宁 图文编辑/陈永杰
新媒体编辑/陈炫之
采访专家:
王宁宇(首都医科大学附属北京朝阳医院耳鼻咽喉头颈外科主任医师)
夏 菲(首都医科大学附属北京朝阳医院耳鼻咽喉头颈外科主治医师)
刘 怡(首都医科大学附属口腔医院主任医师)
太长先看版
-
对自己的病因比较模糊的患者适合挂症状门诊
-
症状门诊既可以判断病因也可以进行治疗
-
症状门诊的医生多为专家
-
症状门诊的挂号渠道、费用跟普通门诊相同
明明身体不舒服,走进医院却不知道应该挂什么号,相信不少人都遭遇过这样的问题。医院里的科室五花八门,想搞清它们都管什么病不算容易,更何况有些症状的原因本身就比较模糊,比如头晕,可能是颈椎、脑部神经的问题,也有可能是内耳,甚至心理的病症。因此,往往有患者拿着一摞挂号单却依然没查明病因,既耽误时间,又加重了身体和精神上的痛苦。特别是挂号费改为医事服务费之后,挂错号的成本可不低。
为解决这个问题,作为北京市“医药分开综合改革”中的18项便民举措之一,22家北京市属三甲医院将在6月底全部推出症状门诊,让患者能够“对症挂号”,这也是本次医药分开综合改革中“改善医疗服务”的重点措施。
▎不知自己什么病?你可能需要挂症状门诊
所谓症状门诊,就是以症状命名的门诊。比如眩晕门诊、睡眠门诊、口腔异味门诊等等。患者可以根据字面意思进行判断,看是否与自己的情况吻合,从而决定要不要挂号。也正因如此,来症状门诊看病的人通常都不了解病因。
“患者对我们医生说的最多的是‘我头晕’。”首都医科大学附属北京朝阳医院耳鼻咽喉头颈外科主任王宁宇教授对《北京科技报》|“科学加”客户端记者说,“但头晕其实分很多种,如果感到天旋地转的眩晕,那么百分之八、九十是属于耳鼻喉科。”
2016年3月27日,首都医科大学附属北京朝阳医院的耳鼻咽喉头颈外科(下文简称耳鼻喉科)、神经内科以及心血管内科联合成立了眩晕门诊。三个科室的医生轮流坐诊,如果遇到比较复杂的病例,再进行会诊,便于尽早找到病因。

▲首都医科大学附属北京朝阳医院开设头晕门诊(图片来自网络)
首都医科大学附属口腔医院的口腔异味门诊也是如此。据首都医科大学附属口腔医院主任医师刘怡介绍,虽然80%的口腔异味是由于牙周病、舌苔清洁不到位而滋生细菌、产生了挥发性的含硫化合物,但也有一部分患者是因为消化不好,或者精神性的原因,所以口腔异味门诊的医生们有时也会进行多科会诊。
▎无需辗转多个科室,症状门诊可直接治疗
采访之前,记者认为症状门诊只负责判断病情,具体的治疗还需要到相应的普通门诊进行,然而事实并非如此。
在北京朝阳医院眩晕晕厥中心有一台特殊的机器,患者坐上去,可以变换不同的位置,有时仰卧,有时侧躺,有时干脆头朝下……耳鼻喉科主治医师夏菲每次来眩晕晕厥中心出诊都会使用这台机器,用它来诊断和治疗位置性眩晕。
说到位置性眩晕,王宁宇教授介绍说,人体中管理平衡的主要是三个部分,内耳、视觉和本体感觉。视觉不用多说,睁开眼就知道自己是站着还是坐着;本体感觉指的是肌肉里有一种感受器,能感觉到肌肉的张力,所以即便是闭上眼睛,人也能知道自己的胳膊是伸出去还是缩回来的;三者之中,内耳的机制比较复杂,也是耳鼻喉科的主要研究方向。“内耳管平衡主要是前庭和半规管,比如坐过山车的时候,你闭着眼睛也能知道自己是在旋转的。”
王宁宇说道,“这三种感觉共同组成了人体的平衡和协调,因此任何一个出现问题都会令人产生运动错觉”。所谓运动错觉,就是指人对自己运动状态的感受出现了误差,比如一个人明明坐着没有动,却感觉到天旋地转、房倒屋塌。他举了个例子,“当你坐在一辆停止的车里,有时会突然觉得车向后倒了,过一会儿才反应过来,原来是旁边的车向前走了。这种情况下,你可能会有些不舒服,这是因为视觉与本体以及内耳的感觉不再吻合。”

▲内耳的结构(图片来自网络)
患有位置性眩晕的病人,问题一般都出在内耳上,具体来说,是一种叫耳石的东西跑到了不正确的位置上。
“半规管这里有个耳石器,耳石颗粒就分布在上面。”夏菲大夫指着示意图解释说,“就像芝麻饼上有一层芝麻。当那层‘芝麻’脱落了,飘在半规管里,有可能引起附近淋巴液的震动变化以及毛细胞不正常的放电,人就会晕。”

▲耳石脱落示意图(图片来自网络)
内淋巴的流动而使内耳毛细胞顶部的纤毛倾倒,引起与之相连的神经发放神经冲动传至中枢,引起机体在空间位置及变速运动的感觉,并可反射性地引起姿势改变,以保持身体的平衡。所以人会因为这种异常的刺激而突然晕倒。
同时,前庭网装束系统控制着人出汗、面部血管伸展收缩等问题,所以眩晕的病人会面色苍白、大汗淋漓。
治疗由耳石脱落引起的眩晕,需要将耳石复位,也就是让“芝麻”重新回到“饼皮”上。过去医生一般采用手法复位,患者躺在床上,医生扶着他的头,找各个角度。现在有了机器,角度和速度都更精确,也更方便一些身体有残疾或刚做完手术的患者进行治疗。

▲耳石复位示意图(图片来自网络)

▲位置性眩晕诊疗设备(摄于朝阳医院眩晕晕厥中心)
自成立以来,朝阳医院眩晕晕厥中心共接诊3000余位病人,其中90%左右获得了有效的治疗。一位患者对记者说,当他2015年9月第一次发病时,先去了脑神经科,又查了颈椎,都没找到病因,一遍遍的挂号令他非常痛苦。这次他直接来到眩晕门诊,从诊断到治疗、痊愈,只用了大约半个小时。
▎坐诊医生多为专家,为挂号提供专业指导
在朝阳医院,各科室的主任、副主任及主治医师才能到眩晕晕厥中心坐诊,而口腔医院的口腔异味门诊,也是由副高级以上职称的大夫所组成。
既然是轮流坐诊,就会发生患者的病情与当天值班医生的主要业务不相符。在这样的情况下,专家团队的必要性就显现出来了。
“过去,当患者挂错了号,该科室的大夫或许只能说我检查的这部分没问题,但这个病人究竟有什么问题,他不知道。”王宁宇说,“但是现在眩晕门诊的大夫都是从事眩晕问题研究的专家,除了把自己的专业搞清楚以外,还可以告诉病人应该去挂哪一科。”
比如一位神经内科的专家接到了眩晕的患者,通过观察他的病情,医生就可以告诉他应该去挂耳鼻喉科,同时还会把相关的检查先开出来,让患者能拿着检查结果直接去找相关的大夫,避免了一些不必要的时间浪费。
“有时遇见晕厥的病人,我们会请心内的大夫过来治疗。”耳鼻喉科的主治医师夏菲说,“眩晕晕厥中心就是一个平台,把多科的专家汇集了起来。”
谈及备受外界质疑的重复挂号问题,王宁宇教授解释道,“比如你先挂了一个心血管内科的号,大夫看了,发现除了心内的问题还有肿瘤,那肯定还要再挂肿瘤科,在国外也是这样。”不过,跟以往跑5、6个科室还不能确定病因相比,开设症状门诊已经降低了患者重复挂号的次数。
▎电话、上网多渠道,症状门诊挂号不特殊
目前,症状门诊的挂号流程跟普通门诊是一样的,既可以现场挂号,也可以通过电话及互联网预约等方式。
据北京口腔医院的工作人员介绍,关注“京医通”微信公众平台,在挂号服务里选择专病专症门诊,就能直接预约口腔异味门诊了。费用也跟普通门诊的标准一样。



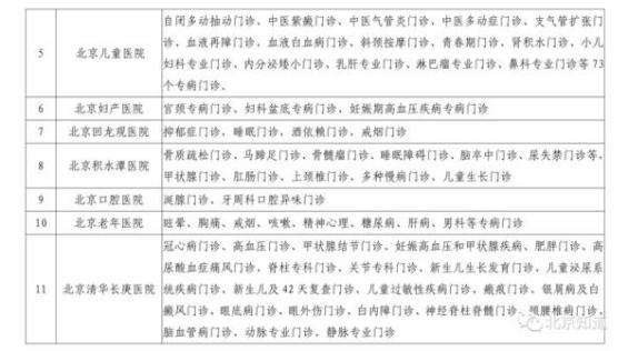
▎22家三甲医院将开症状门诊,涉及上百种病症
以下是北京市属22家三甲医院开设的症状门诊一览,方便大家对症就诊。




(本文由北京科技报全媒体中心采编制作,转载请联系授权:bjkjbeditor@163.com,违者必究)
阅读更多权威有用的科普文章、了解更多精彩科技活动,请*载下**“科学加”客户端。苹果用户可以在App store搜索“科学加”*载下**安装,安卓用户可以在应用宝、360手机助手、豌豆荚、华为、小米等应用市场搜索“科学加”*载下**安装。