身份证有效期和换证攻略
01
有效期
居民身份证有效期限并不相同,根据《中华人民共和国居民身份证法》规定:
● 十六周岁至二十五周岁的 ,发给有效期十年的居民身份证;
● 二十六周岁至四十五周岁的 ,发给有效期二十年的居民身份证;
● 四十六周岁以上的 ,发给长期有效居民身份证;
● 未满十六周岁的公民 ,自愿申请领取居民身份证的,发给有效期五年的居民身份证。
02
换证时间
根据郑州警民通的回答, 到期前3个月 就可以去办理了。
03
换证材料
本人持居民身份证到辖区派出所户籍室办理即可。(需交回原证)
04
办理流程
1、申请人到居住地公安派出所户籍室 提出换领居民身份证申请。申请换领的,交验居民身份证 。
2、由受理公安机关民警对申请人的身份进行核查。
3、对符合规定的,公安派出所户籍室民警当场受理, 采集居民身份证照片、指纹和相关登记信息,收取证件工本费 ,发放《居民身份证领取凭证》。
注意: 异地办理还需打印《居民身份证异地受理登记表》交付申请人签字。
4、证件制作完成后,申请人凭《居民身份证领取凭证》到办理地公安派出所户籍室领取居民身份证,也可办理邮寄。 换领居民身份证的,领取新证时应当交回原证。
提醒: 大家在办理业务时记得提前预约,在 郑州本地宝 后台对话框发送 “户籍” ,即可获取郑州各户籍室地址及联系方式。

05
办理期限
自公民提交《居民身份证异地受理登记表》之日起 30日内发放居民身份证 。
办理进度查询: 微信关注 郑州本地宝 公众号,对话框回复“ 身份证 ” ,即可获取郑州身份证办理进度查询;另外,如果你是非郑户办理身份证,发送 “ 异地 ”哦~
06
收费标准
到期换领的,收取证件工本费 20元 。
07
异地身份证也可在郑换补领
无论你是不是郑州本地的,只要在本市、县(市)就业、就学、居住都可以补领、换领居民身份证。
提醒: 身份证是公民独一无二的身份证明工具,一旦过期,不但会对出行等日常生活工作所需造成不便,对银行储蓄、购房、保险等业务的办理也会产生影响。
驾驶证有效期和换证攻略
01
有效期
《中华人民共和国道路交通安全法实施条例》第二十六条明确规定:
● 机动车驾驶人在机动车驾驶证的 六年有效期内 ,每个记分周期均未达到12分的,换发十年有效期的机动车驾驶证;
● 在机动车驾驶证的 十年有效期内 ,每个记分周期均未达到12分的,换发长期有效的机动车驾驶证。
02
换证时间
1、机动车驾驶人应当于机动车驾驶证 有效期满前九十日内 ,向机动车驾驶证核发地或者核发地以外的车辆管理所申请换证。
2、驾驶证超期后,根据超期时间的不同,会有三种状态:
● 超期时间<1年 ,尽快到交警大队或车管所换证;
● 1年<超期时间<3年 ,驾驶人需重新考试科目一,这样才能换得更新后的驾驶证。此时驾驶证处于“注销可恢复”状态;
● 3年<超期时间 ,驾驶证作废,需要重新来过。(AB证超期将降级)
03 所需材料
有效的身份证原件、三张近期一寸免冠彩色照片(白底)、驾驶证原件。
提醒: 网上办理换证需要提交身体条件证明,需自行去指定医院体检。目前郑州共有29个体检点开放驾驶人体检业务,可以自行选择就近办理。关注 郑州本地宝 公众号,在后台对话框发送 “驾驶证” ,即可获取体检医院名单。

04
换证流程
1、窗口办(先预约后办理)
- 郑州市车管所各分所
- 郑州市(县)区交警大队车驾管服务点
- 郑州市(区)政务服务中心
提醒: 通过网上预约,备齐资料按时前往车管窗口办理业务。关注 郑州本地宝 公众号,在后台对话框发送 “车驾管” ,即可获取预约入口。
2、网上办(交管12123APP)
通过“交管12123app”办理“驾驶证补换领”业务。在线上传材料,审核通过后,证件直接邮寄到家。
3、自助办(车驾管业务自助机)
经八路街道*党**群服务中心(郑州市金水区经八路与纬一路交叉口东50米)。
05
办理费用
工本费: 10元
体检费: 30元
郑州居住证有效期和换证攻略
01
有效期及换证时间
郑州居住证有效期1年。到期需提前一个月 持居住证和房屋租赁合同到居住地派出所进行签注。其中:
1、 居住证过期不超过半年的 ,居住地址没有发生变更的可以持居住证和房屋租赁合同到居住地派出所直接进行签注。
2、 居住证过期半年以上的 ,按照《河南省居住证实施办法》规定需要重新申报暂住登记。重新登记满半年可以持原居住证办理签注。
点击查看: 郑州居住证快速申请指南。
02
九种场景可办理居住证线上签注
“郑州警民通”微信公众号、“郑好办”APP推出“居住证签注”预办理事项, 提供12种办事情形 。
其中以下9种场景无需提交材料(零材料):
1.办理房屋租赁备案满半年2.缴纳社保满半年3.取得营业执照满半年4.配偶为郑州户籍5.购房满半年(使用不动产权证办理)6.购房满半年(使用购房合同办理)存量房7.购房满半年(使用购房合同办理)商品房8.取得高层次人才证书9.在校在籍就读满半年(中小学)
其他3种场景下办理居住证签注需要提交相关材料:
1.居住在单位内部,需住宿证明、劳动合同/劳动关系两个材料;2.居住在亲属房屋,需上传房主二代居民身份证、房主不动产权证或购房合同、亲属关系证明三个材料;3.学校就读人员办,需上传学生证、住宿证明两个材料。
03
如何签注
1、可通过“郑州警民通”微信公众号或“郑好办”APP进行办理居住证签注,办理要点提示:
● 将要到期或逾期不超过六个月的 ,可在“居住证签注”里申请;
● 新办或逾期超过六个月的 ,在“申报暂住登记”里办理;
● 购房满半年、交社保满半年、经商满半年等情况的 ,可在“快捷通道”里递交资料;
● 具体办理事宜,也可咨询居住地社区警务室。
提醒: 关注 郑州本地宝 公众号,在后台对话框发送关键词 “居住证” 即可获取郑州警民通和郑好办入口。

2、根据提示选择自身所满足的办事情形,填写相关信息,点击提交,即可完成“居住证签注”预办理申请。
3、接下来,公安部门将对群众提交的申请信息进行审批,五个工作日内办结并通过“郑好办”APP及政务短信反馈办理结果。
4、需要注意的是,群众收到审批通过的信息后,需 携带居住证原件,去附近的警务室或居住证自助签注终端网点,完成证件签注。
04
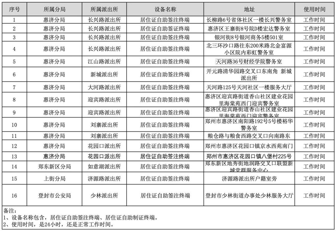
居住证签注终端地址

05
收费标准
免费签注。
证件快到期的朋友
快收好这个换证攻略吧
无论是身份证还是驾驶证
只要符合条件都是可以异地换证的哦