怎么发布头条号赚钱文章 (头条号如何发布文章赚钱的方法)

头条怎样发布文章才能赚钱,头条怎么发布文章才能赚钱

很多友友都是听身边的人说头条能赚钱才加入的!

但是新加入的小伙伴不知怎么才能赚钱。尤其自己一个粉丝没有,而且头条有很多的规则。好不容易发了作品也不知道格式对不对、会不会有收益!

下面我将以一个刚入驻的新人身份,手把手带你了解一下: 在头条上怎么创作才会有收益!

首先我们刚刚注册完头条,登陆后点击右下角的“我的”,然后进入页面是这个样子的。这时粉丝我们的粉丝是0

头条怎样发布文章才能赚钱,头条怎么发布文章才能赚钱

这时候我们千万不要急着发布作品,因为这时候我们是没有收益的! 这时候有些小伙伴肯定会提出疑问:不是说0粉丝有收益吗!怎么又没有了?

0粉丝确实有收益,不过需要我们手动进行开通。因为系统不会给你自动开通的,毕竟能省一点是一点。[呲牙]

开通的方法很简单。我们还是在“我的”这个界面里,点击“创作中心”。

头条怎样发布文章才能赚钱,头条怎么发布文章才能赚钱

这时我们已经来到了“创作中心”的界面里。接着我们点击“创作权益”,这个图标上面已经带着红色小点了。意思是:快点我,不然没收益!

头条怎样发布文章才能赚钱,头条怎么发布文章才能赚钱

点击“创作权益后”,进入“创作者计划”的界面。这里给你展示了多种获取收益的方法,我们直接点击下方的“立即加入”按钮。

头条怎样发布文章才能赚钱,头条怎么发布文章才能赚钱

接下来就会出现“恭喜你加入创作者计划”的通知!这时候我们就算成功的开通收益了。我们按照提示,点击“知道了”。

头条怎样发布文章才能赚钱,头条怎么发布文章才能赚钱

这个界面是展示我们创作权益的界面,基础权益就是0粉丝权益,我们上一步成功加入创作者计划的时候就已经自动开通了。

不过小伙伴们还是自己确认一下这个基础权益是否显示“已开通”状态。因为有时候受网络影响可能会有延迟。如果基础权益跟下面百粉权益一样,图标是灰色,并显示未开通。那么需要自己手动点开进行开通!

头条怎样发布文章才能赚钱,头条怎么发布文章才能赚钱

我们成功开通基础权益后,这时候发布我们的文章就会有收益啦。

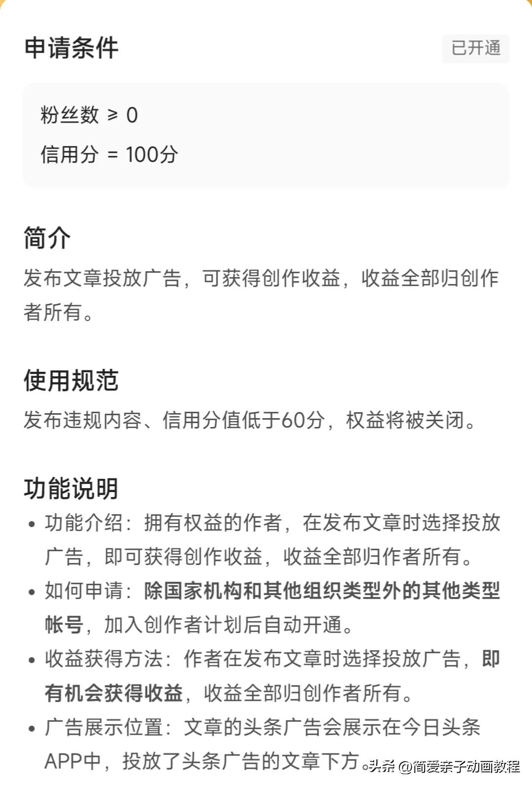
我们也可以点开“文章创作权益”的图表进去了解一下权益详情介绍,这里大家可以自行阅读,我就不过多讲解了!

“文章原创”的权益详情我建议也可以了解一下,因为这关乎你的收益多少问题。

头条怎样发布文章才能赚钱,头条怎么发布文章才能赚钱

下面我来说明一下文章发布的方法:

1.打开头条,点击右下方的“我的”,然后点击右上方的“发布”按钮。

头条怎样发布文章才能赚钱,头条怎么发布文章才能赚钱

2.接下来在下方选择“文章”然后按要求输入标题和正文后,点击右上方的“下一步”。

因为我这里没有输入内容,所以显示灰色。我们按照要求写好内容后,就可以进行下一步了。

头条怎样发布文章才能赚钱,头条怎么发布文章才能赚钱

3.点击下一步后,我们进入的是文章设置界面。这里我们可以给文章设置“封面图”,这里我建议大家选择“三图”,因为这样更容易吸引人,从而获得更多的流量!

下面这个“声明原创”和“头条广告”一定要打开。头条广告就不多说了,因为我们的收益来源主要就是广告,不打开的话几乎没有收益!

原创打不打开的区别就是:原创文章收益高,大概是非原创的3倍。

前但提是你的文章必须是自己原创的,如果是从其他地方搬运过来的,千万不要勾选原创。因为违规原创会被扣分,扣到一定分数还会被取消创作收益。到时候阅读量再高也没有收益了。

头条怎样发布文章才能赚钱,头条怎么发布文章才能赚钱

4.我们设置完以上内容后,就可以点击下方的“发布”按钮进行发布了。

如果我们当时不想发布,也可以点击“定时发布”,选择一个自己喜欢的时间自动发布!

头条怎样发布文章才能赚钱,头条怎么发布文章才能赚钱

5.以上步骤完成后,恭喜你!完成了加入头条的第一步。 接下来会等待自动审核,如果审核没有问题,那么你的文章就会给大家进行推送啦!

以上就是发布原创文章的方法,发布成功后,等到第二天,就可以根据前一天的阅读量来获取收益了!

下面是我的数据,我加入头条65天,一共才获得了110块钱的收益!

头条怎样发布文章才能赚钱,头条怎么发布文章才能赚钱

下面我简单说一下文章的收益构成。

文章的收益是由“千次阅读单价”和“获利阅读量”来计算的。 大家可以看一下我最近的千次阅读单价,基本是1块钱左右。也就是说阅读量1000的话,能获得1块钱。

不过这不是绝对的, 如果你的文章质量够好的话,你的阅读单价也会提高的 。又或者你后期的粉丝比较多,你的获利阅读量会增加。收益也会慢慢变多的。

头条怎样发布文章才能赚钱,头条怎么发布文章才能赚钱

你的收益、千次阅读单价、阅读量这些数据。在第二天会更新,查看的方法如下:

我们回到这个界面,点击“收益提现”,既可以看到自己的收益数据啦!

头条怎样发布文章才能赚钱,头条怎么发布文章才能赚钱

好了,以上内容就是在头条怎么发文章并获取收益的方法!你学会了吗!

如果认为有用,请关注并收藏!

后期将分享更多的干货教程!

#头条收益# #在头条看见彼此#​#我要上头条#