
对于出国读研/读博的同学来说,在GRE和GMAT之间到底应该去考什么,应该一直以来都会是一个非常让人纠结的问题。接受GRE分数的学校范围更广泛,GMAT的对口性更强,GMAT考不出来,还是换GRE考吧?浪费了时间和资金,拖延了申请进度。所以到底应该选什么呢?最近也有同学在这两个考试中间纠结不已,那R妹今天就来说说到底两个考试有什么区别,解决你的选择困难症吧~
在进行对比之前,肯定是要对两个考试有一个概念性的理解,那就搬一套大家网上都能查到的讯息来介绍吧~~
GRE:
GRE,全称Graduate Record Examination,中文名称为美国研究生入学考试,适用于除了法律(需参加LSAT考试)与商业(需参加GMAT考)以外的各种学科与专业的研究生考试,由美国教育考试服务处(Educational Testing Service,简称ETS)主办。GRE是世界各地的大学各类研究生院(除管理类学院,法学院)要求申请者所必须具备的一个考试成绩,也是教授对申请者是否授予奖学金所依据的最重要的标准。
GRE考试分两种(平常所说GRE考试都是指General test):一般能力或称倾向性测验(General test或Aptitude Test);专业测验或称高级测验(Subject Test或Advanced Test)。
考生需要根据自身的条件和申请学校的要求参加其中一项或双项考试。普通考试的目的在于:根据大学毕业生的基础知识和能力水平,对考生在高级阶段从事学术研究的一般潜在能力作出衡量,而不涉及任何专业的特殊要求。专业考试的目的则在于测试考生在某一学科领域或专业领域中所获得的知识和技能以及能力水平的高低。国内绝大多数考生参加的都是general test,也就是一般能力测试。
GMAT:
GMAT是Graduate Management Admission Test(研究生管理科学入学考试)的简称。美国、英国、澳大利亚等国家的高校都采用GMAT考试成绩来评估申请入学者是否适合于在商业、经济和管理等专业的研究生阶段学习,以决定是否录取。GMAT考试是由美国经企管理专业研究生入学考试委员会(GMAC)委托新泽西州普林斯顿的美国考试中心(ETS)主办的。GMAT考试不仅考查考生的英语语言能力和数学能力,还要考察逻辑思维和问题解决的能力,也正因为这样,对英语语言能力的要求也是较高的。也正是因为GMAT考试可以比较真实地反映应试者的英语水平,所以受到越来越多的专业和学校的重视。大部分的商科院校都接受GMAT成绩,即使不强制要求有GMAT成绩,对于有GMAT成绩的同学来说,优先级也会更高一些,所以这也是为什么很多同学都会尝试去考GMAT的原因。
在考G界盛传一段对话:
A:“很伤,感觉GRE百分之九十是在考单词,现在脑子里全是些骚单词”
B:“那也比GMAT好,GMAT会告诉你不是词汇量有问题而是你脑子有问题”
然鹅,事实真的是这样吗?
且听R妹给你详细说一说
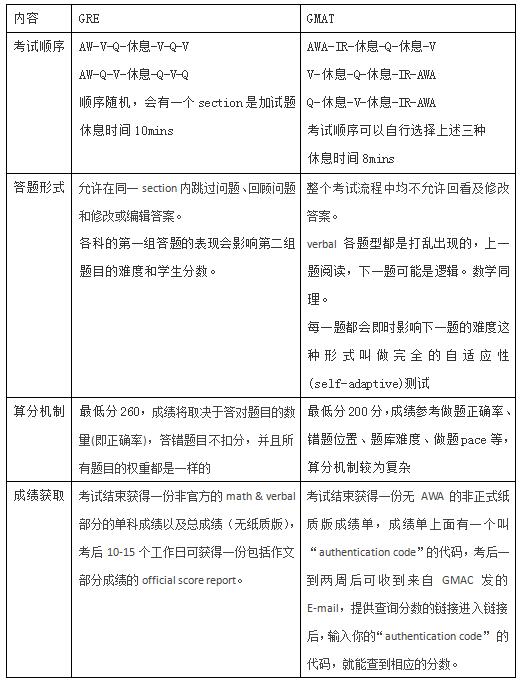
区别一:考试内容:

区别二、考试形式

区别三:英语基础要求
GRE:
GRE的单词量需求确实要比GMAT大一些,并且阅读能力要求到流畅的水准,如果想争取高分的话,词汇量肯定是越多越好,毕竟有再多的单词储备,还是会有生词出现。但是单词量并不能完完全全的解决GRE的verbal题目,首先填空部分的选项中会有很多生僻词及迷惑性的词汇干扰,所以一定要找到句子逻辑关系从已知内容中去推断填空部分应该填什么词。特别是双空和三空作为拿高分的关键,官方也不会傻到让你轻松过关,所以背单词的时候仅仅记住中文释义是很危险的一件事情。阅读部分考察的文章类型也很广泛,有些甚至是比较生僻的领域,所以扩展自己的知识面也是不容轻视的,最好是有阅读西方文哲史和人文类文章的阅读习惯,对于抽象的文章有较好的整理归纳能力。
GMAT:
GMAT的是要在有一定英语基础之上去考察你的逻辑思维能力,因此英语语言基础肯定也不能过弱,否则题目都看不懂,还从何去考察你的逻辑思维呢?因此GMAT也需要考生拥有流畅的基础阅读能力,单词量要求没有GRE那般高是因为GMAT不着重考察词汇,比较生僻的单词不影响整理理解也可以通过上下文来理解整句话或者是整段话的逻辑关系。因为GMAT主要是商科类院校的考试,及时考察的题目类别涉及面比较广,总体也不会太跳脱。当然能有课外阅读习惯的同学更有优势,比如经济学人、卫报等杂志都是可以作为课外资源来使用。
很多同学申请的学校可能同时接受GRE和GMAT成绩,那么这种情况下,除了需要考量上述三点考试基本的信息以外,还需要注意以下几点内容
1. 既然决定出国留学就要有明确的目标,想要去哪里读书,读什么专业,上什么学校,都应该有明确的规划,然后为之付出努力,而不是考完GMAT考GRE,然后根据成绩选学校,这样难免被动和没有目标性。此外,你的目标院校对GRE成绩的接受度是多少,以*考免**出了GRE成绩结果导致成绩不对口,无疑是浪费的报名费用和耗费了时间和精力。
2. 如果学校确定了GMAT成绩和GRE成绩能一视同仁,那么需要考量的问题就是你自身的情况了,先对自己的英语基础能力做一个自我检测,这两天有个同学通过分别作了两套GMAT和GRE OG中的自测题来检测自己适合哪种考试,R妹认为这是一个比较直观并且有效的方法。当然,GRE的真题较多,题目难度大,自测的时候正确率不高也不用过于担心,基本上能达到一半的正确率就不用太担心了。但是GMAT不同,题目难度远不及考试的难度,OG中的题目难度更是入门级别的难度,因此题目正确率高也切不可沾沾自喜,题目做对了要能真正理解题目的出题意图及做题思路才能算是真正的做对了哦。
综上所述,同学们在选择GRE和GMAT考试的时候不仅仅要考量自己的基础情况,也要考虑各个考试的出题形式及考察重点,选择自己适合的考试,更重要的是要清楚目标院校的偏好,不过R妹发现大部分的学生在备考初期目标院校也并没有很明确。所以一定要先找准目标,即使没有明确的目标,大方向也是要有的。虽然GRE考试是除了法学和商科院校才接受的成绩,但是现在很多商科院校也接受GRE成绩,所以这也是为什么很多考不出GMAT的同学要转考GRE的原因了。提前规划好备考之路能够及时止损,不浪费报名费用及备考的精力和时间早日出分才是最终目标。