出纳是会计岗位中比较基础的岗位,但是也不是说啥也不准备,随便学习就能过试岗期的,这也是很多转行做出纳的小伙伴比较苦恼的,学不会还没师傅带,出纳上岗有问题。
近期上海一24岁女文员转行做出纳,一上岗就月薪6k,全靠岗前掌握了这套出纳实务操作,看看了是真的全,从出纳基础工作内容到出纳账务处理,再到出纳必备技能操作,应有尽有,快来收藏学习吧
出纳实务操作手册


第一章 出纳的工作内容与程序

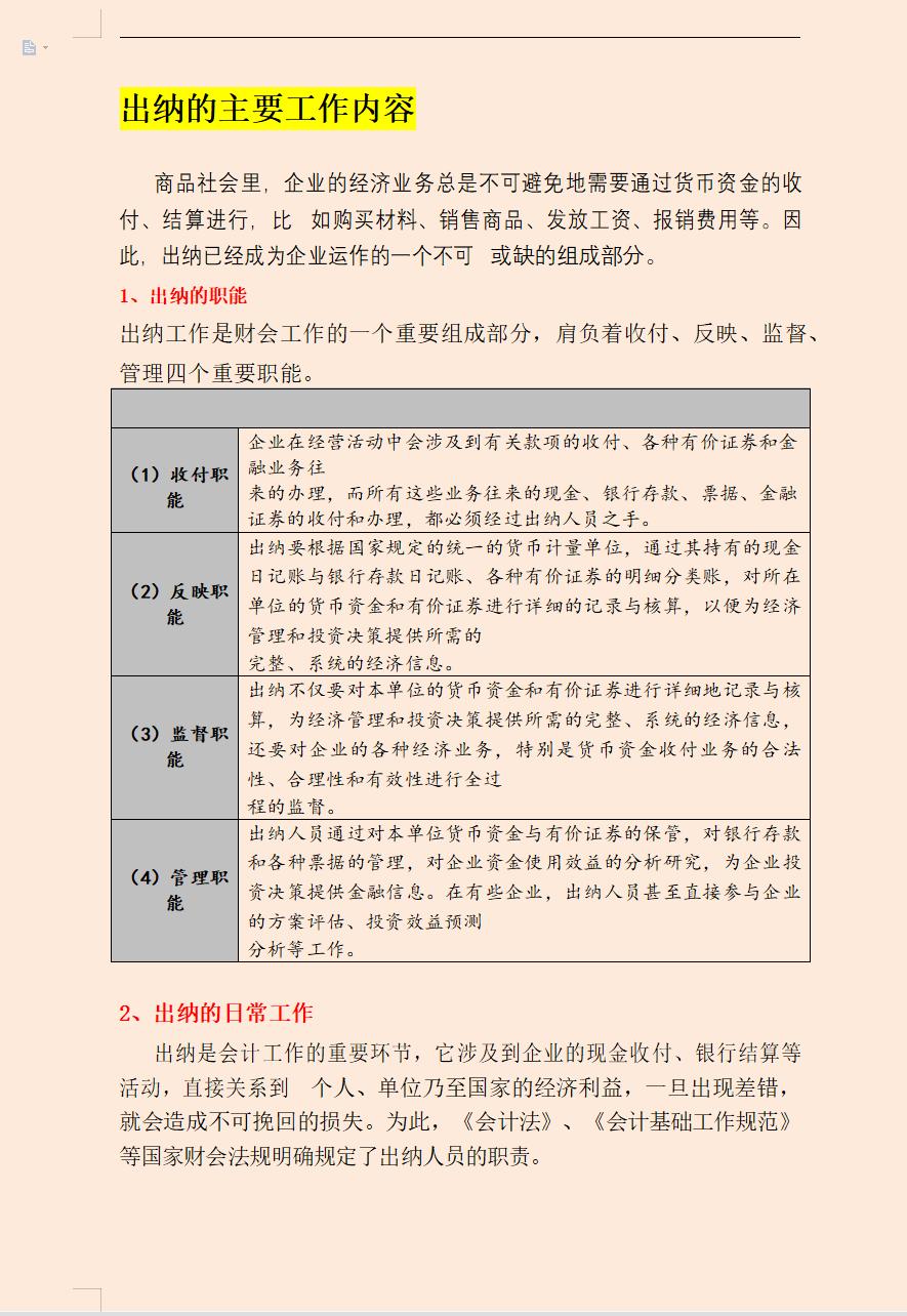
出纳的主要工作内容

出纳的基本工作程序

第二章 出纳的账务处理

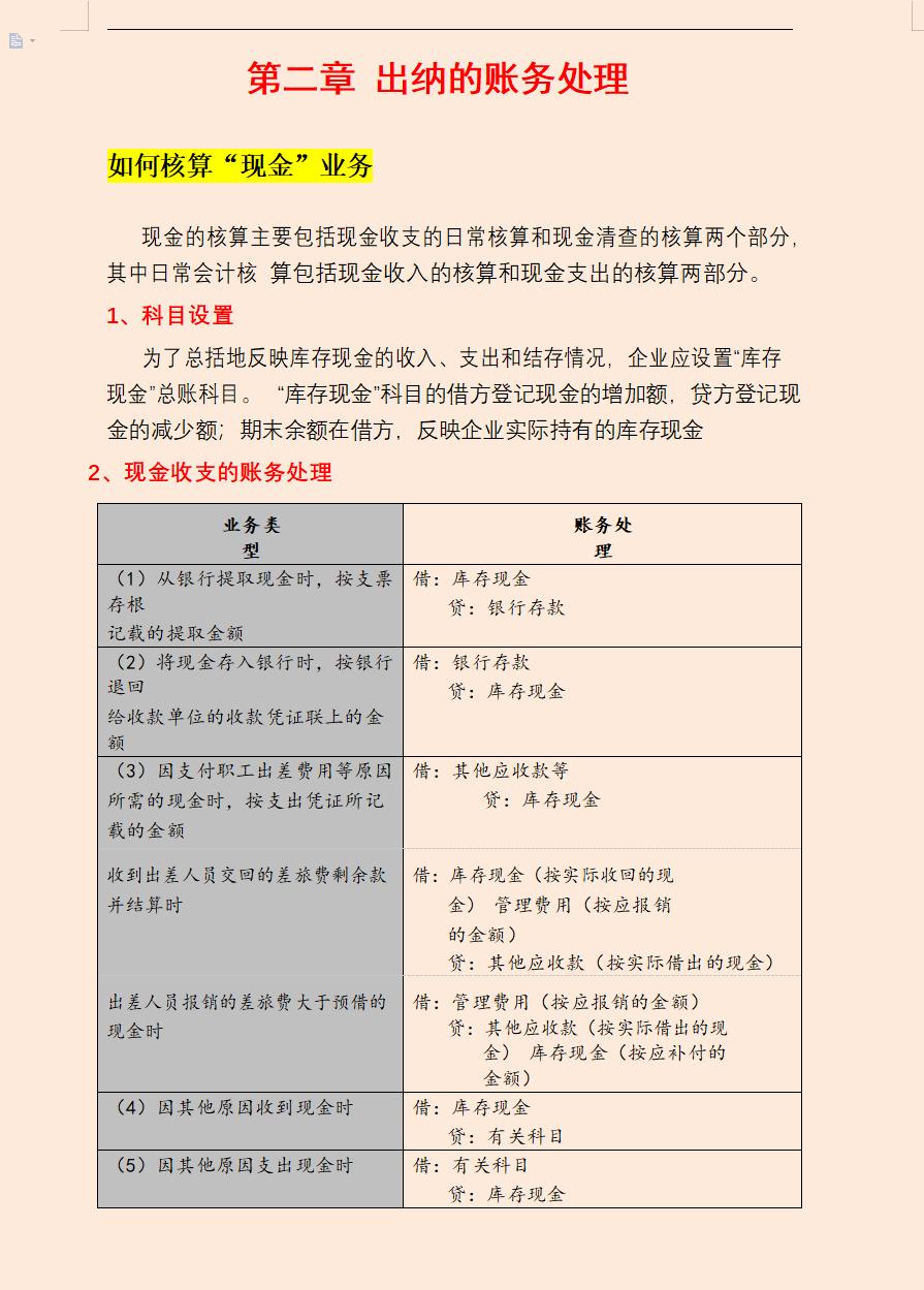
现金业务账务处理分录

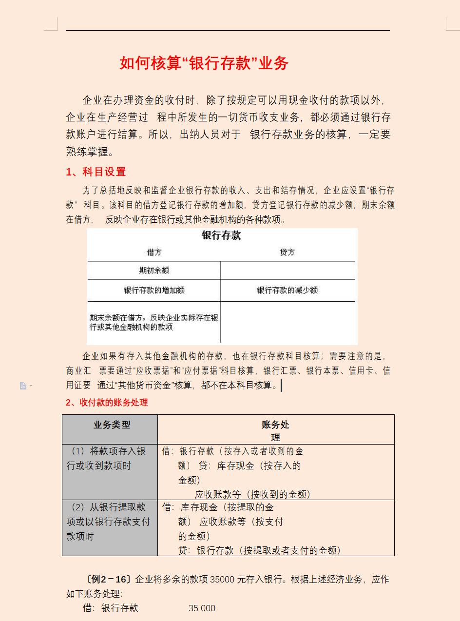
如何核算“银行存款”业务

.........篇幅有限,剩余内容就不一一展示了~~完整版资料看下〇
