据湖南省教育考试院消息,7月8日上午,湖南省召开2023年普通高校招生录取工作动员会议,启动高考录取工作。

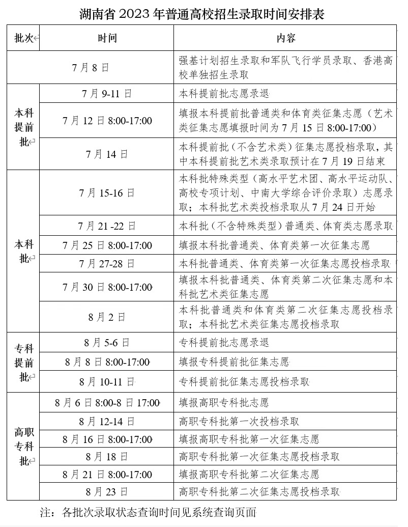
根据工作安排,7月8日,进行强基计划招生录取、*队军**飞行学员录取和香港高校单独招生录取;7月9日-11日,进行本科提前批志愿录退;7月12日8:00-17:00,填报本科提前批普通类和体育类征集志愿(本科提前批艺术类征集志愿填报时间为7月15日8:00-17:00,录取预计在7月19日结束);7月14日,进行本科提前批(不含艺术类)征集志愿投档录取。全部录取工作将持续到8月23日,为期47天。
为确保高考招生录取工作平稳有序、公平公正、暖心贴心,采取坚决有力措施,切实规范管理,实施“阳光招生”。
今年的招生录取工作在省招委会和省教育厅的监督指导下,由省教育考试院统一组织实施,按照教育部的要求,实行“学校负责、省级招办监督”的录取工作体制。成立由省教育厅厅长任组长的录取工作领导小组,下设录取管理组、信息技术组、纪检监察组、*访信**接待组、行政秘书组等5个工作组。
严把选人用人关,严格执行回避制度,按照精简高效的原则配齐配强录取工作各岗位人员。
强化人防、物防、技防措施,加强技术保障、数据备份,确保录取期间系统安全运行、考生录取信息数据安全。严格数据校验和投档条件的审核,严格按考生资格进行投档操作和审核确认,确保符合资格的考生不遗漏,不具备资格的考生不错投。
湖南严格执行教育部“十严禁”“30个不得”“八项基本要求”和我省录取现场管理“八条禁令”的要求及相关规定,严格遵守招生工作“六不准”要求,严格执行招生计划,坚决服从录取工作各项安排。严格执行“集体议事、集体决策、会议决定”和请示汇报制度,严格审批程序,坚持逐级上报,集体负责。录取现场实行全封闭管理,工作人员一律凭证上岗,严禁无关人员进入。严格执行考勤制度和请销假制度,严格执行保密工作有关规定。
此外,省教育考试院及时发布招生录取相关信息。认真落实招生信息“十公开”,充分利用教育媒体“两网一微一APP”,及时公开有关信息,让考生和家长及时了解录取政策、招生计划、学校投档线和个人录取信息等应知须知相关信息,特别是及时公布各批次有缺额计划的院校,指导考生科学填报各批次征集志愿。通过网络、电话、新闻媒体等多种形式做好政策宣传解读和预警工作,向全省考生发布公开信和新闻通稿,帮助考生释疑解惑,提醒考生提防“黑中介”“学贩子”和各种招生诈骗,密切配合有关部门开展打击非法中介和诈骗的专项整治行动。
为广大考生和招生院校提供更细致、更优质的服务。线上线下相结合,开展形式多样的咨询服务工作。线上开通咨询服务电话,安排熟悉高校招生政策的工作人员接听考生及家长来电;线下设立现场咨询接待组,安排专人专岗,耐心解答考生和家长的询问,对反映的问题及时调查处置,坚决做到“凡事有交代、件件有着落、事事有回复”,遇到特殊敏感问题及时报告。
潇湘晨报记者骆一歌
爆料、维权通道:应用市场*载下**“晨视频”客户端,搜索“帮忙”一键直达“晨意帮忙”平台;或拨打热线0731-85571188。政企内容服务专席19176699651。