自制了一个模块化桌面时钟,它能获取天气与粉丝量,能连接WiFi。
视频加载中...
软件说明
上述功能的代码逻辑如下:
1.获取时间

2.获取天气与粉丝量

3.WiFi配置

项目亮点
该时钟是模块化设计、是一个多通道时间源终端。 学习价值很高。
因此它的 PC主板可以搭载不同型号 的CPU、显卡、声卡。 搭载不同的核心板 (M.2), 连接不同功能的功能板 (PCI-E 1X)。

设计图(11张)

用嘉立创EDA专业版设计的原理图1

用嘉立创EDA专业版设计的PCB图1

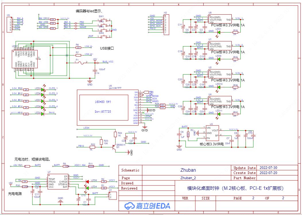
用嘉立创EDA专业版设计的原理图2

用嘉立创EDA专业版设计的原理图2.1

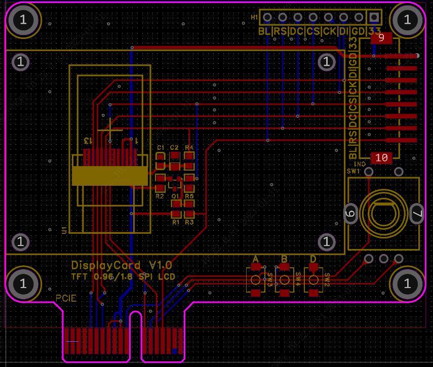
用嘉立创EDA专业版设计的PCB图2

用嘉立创EDA专业版设计的原理图3

用嘉立创EDA专业版设计的PCB图3

用嘉立创EDA专业版设计的原理图4

用嘉立创EDA专业版设计的PCB图4

用嘉立创EDA专业版设计的原理图5

用嘉立创EDA专业版设计的PCB图5
电路原理
1.总线
M.2转PCIE总线, 电源引脚尽量兼容原定义 ,其它IO则区分串口、I2C、SPI等分配到四块功能板卡。
每个 功能板卡一个独立串口 (1/2共用一路)功能板卡有独立的状态指示灯到主板。
IO口不同板卡复用,因为现在的核心芯片IO有限,所以不能全部独享。

2.供电
核心板DC-DC 供电3.3V ,
功能板卡AMS1117大电流供电,也有 5V 直入,走的原协议 12V 通道。

3.其它
板载OLED接口,旋转编码器接口, 可以自定义使用。
由于格式原因无法上传,需要代码、原理图、PCB文件,可以在评论区滴滴,无偿分享的。
文章资料参考来源:立创开源硬件平台《 模块化桌面时钟(M.2核心板、PCI-E 1x扩展“板”) 》作者:qzc13457
https://oshwhub.com/qzc13457/TimeSource
如果你认为这篇文章还不错,欢迎 点赞、关注、转发、收藏~
我会持续更新优质开源项目!