#2023高考季#
每年高考期间,各省份提前批次的投档线备受关注,通过提前批次的分数线,可以看出各大高校录取的风向标,同时也在一定程度上的,代表着今年的报考情况,可以让众多普通考生提前了解高校的报考热度。
在提前批次招录中,军事类院校备受关注,前不久,2023年空军001号录取通知书已经寄出,四川考生辜瑞不负众望,将进入新一批飞行员大名单,未来发展不可估量。

不过并非所有的军事类院校都受考生的欢迎,从目前各省份提前批次的招录结果可以看出,除了江苏提前批次报考火热外,像内蒙古、甘肃、将是、四川等地,高校提前其次招生可谓是冷门迭出,让一些985、211学府颜面尽失。

专业大于学校,甘肃军警提前批次招生遇冷严重
在高考提前批次招生中,包含不同的部分,比如带编的军警招生,再比如国家与地方的转向招生,以及一些高校的特色招生等。
对于考生而言,一听到提前批次招录,就感觉非常高大上,录取院校也都属于名校行列,学生一旦被录取,将身披名校光环,未来就业不会差。

比如军校、公费师范生、公费医学生等,都属于有编制岗位,而每年在提前批次招录中,军警师招生关注度很高,经常出现扎堆报考的情况,部分警校的录取分数线要等到211级别,可即便竞争如此激烈,也没能阻挡学生报名的脚步。
在今年军警师招录期间,浙江、河北、江苏等地竞争十分激烈,高校为了更好的筛选人才,不断提高考核标准,没有一定的真才实学,基本不会被录取。

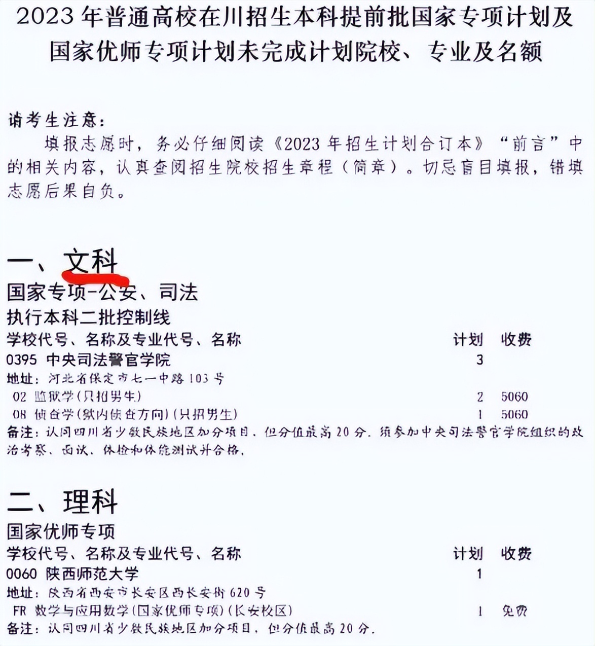
不过并非所有地区高校军警师招生都如此受欢迎,还有一些地区,提前批次招生遇冷,比如四川,由于考生的报考热度不高,提前批次没有招满,无奈之下,发布警校与公费生征集志愿,希望能吸引更多学生的眼球。

相比之下,甘肃军警招生更是陷入尴尬境遇,军警院校竟然出现很多空缺名额,这让不少考生和家长感到意外,难道学生不喜欢编制了?
其实并非如此,之所以出现征集志愿情况,很多人猜测,与高要求有关,军警院校招不够人很正常,因为在招生过程中,考生光有高分数还远远不够,还需要进行体测和政审。

而甘肃今年招生遇冷,与高要求脱不了关系,在报考的众多考生中,可能有部分学生在德智体某方面存在瑕疵,而高校秉承“宁缺毋滥”的招聘原则,宁愿征集志愿,也不会降低录取标准。

多地区名校专项招录线断档严重,原因不容忽视
随着学生对提前批次的了解逐步深入,并不会单纯看重院校等级,如今的00后学生在报考方面更加理性,不会只看中名校光环,而是更加考虑专业问题,此外再加上张雪峰老师对于专业的解读,再次让众多考生意识到专业的重要性。

2023年国家专项招生已经开始,没有出现预期中的火爆现象,反而从一开始就持续爆冷,比如*京大南**学在内蒙古招生,由于考生热情不高,分数线直接降为484分,专项招生俨然变成普本招生,可即便如此,内蒙古考生依然不想报考,不知道明年*京大南**学是否还会给内蒙古考生提供专项招生名额。
无独有偶,另一个“南大”(南昌大学),在江西专项招录中,也出现断档情况,为了完成招生计划,分数线直接降到505分,被当地一本线还要低13分,不过依然鲜有考生报名。

对于不少人表示,或许与专业有关,这些高校专项招生,很多专业看起来高大上,实则却是妥妥的“垃圾”专业,即便拥有名校光环,未来就业情况依然十分严峻。
对此有网友表示,在互联网时代,学生也不好“糊弄”了,部分高校在提前批次招生中,塞进不少冷门专业,本以为考生为了能上名校,宁愿选择这些冷门专业,殊不知如今的学生非常理性,对于名校的冷门专业,宁愿选择差一点大学的热门专业。

写在最后:
面对如今的就业形势,编制类岗位确实不错,不过在大学生看来,部分岗位即便带编制,也有可能被嫌弃。

如若高校提前批次招生,塞入过多难就业的冷门专业,相信未来会被更多学生嫌弃,毕竟读大学的终极目的是为了就业,如若就业得不到保障,也会给学校带来不好的口碑。
今日话题:你会选择提前批次的冷门专业吗?
(图片来自网络,侵权速删)