万物皆媒,人人皆媒,短视频成为人们话语表达最大的载体。
我们也迎来了短视频红利期,进入了短视频时代。
对于短视频时代而言, 能否输出优秀的内容仍然是一大核心问题 。
虽然每个短视频仅有短短几十秒或几分钟,但对于一个优秀短视频而言,每一句话、每一个镜头、每一个画面都是精心雕琢过的。

对于刚开始做短视频的新人来说,拍摄手法、技巧、拍摄装备等等都不是最重要的, 最重要的就是视频内容 ,而做好视频内容的前提就是要有一个完整的视频脚本。
01什么是短视频脚本?
脚本是我们在拍摄视频的一大依据,前期的准备工作、后续的拍摄、剪辑等都要基于脚本。
简单来说,就是脚本已设定好 在什么时间、什么地点出现什么画面,什么人,镜头如何运用 。可以说,把整个短视频所涉及到一切东西都已提前计划好了。
如果没有脚本,你会发现拍着拍着,突然发现场景不对,然后再花花大量时间临时去找;然后道具也不齐全,演员也不知道到底应该怎么演,拍完之后,剪辑师更是一脸懵逼,不知道该依据什么思路去剪辑。
这么一折腾,整个视频基本算是废了。

02脚本有什么作用?
1. 提高视频拍摄效率
脚本就是短视频的拍摄框架。
有了这个框架, 前期的准备、后续的拍摄、剪辑才能有目的、有方向地进行 。
就像写文章一样,先列文案框架,根据框架再去补充内容,这样写起来思路更清晰,方向不跑偏,效率也更高。
2. 保证视频拍摄质量
虽然短视频时长相对较短,但若要获得高流量、高转化,必须精雕细琢每一细节,包括背景、人物、道具、台词、拍摄及剪辑技巧、场景转换等等。
03写短视频脚本的前期准备工作
在开始下笔写短视频脚本前,你必须先确定好此次短视频的内容思路:
1. 坚持视频定位
通常,短视频账号都会有明确的账号定位,如美食类、服装穿搭类、职场类、生活小技巧分享类、街头访问类等等。
所以,我们在策划每个短视频内容之前,都要基于你的账号定位(大方向)。
不管是平台,还是用户,都是喜欢垂直内容,这是毋庸置疑的 。
2. 确定视频主题
主题是赋予内容定义的。基于上面的账号定位,我们就需要对此次具体的短视频拍摄定下主题。
比如彩妆分享类账号,此次拍摄一个干皮底妆种草分享,这就是具体的视频主题。
3. 安排好视频拍摄时间
如果你的短视频需要多人或者与别人合作拍摄,你就需要提前安排好视频拍摄时间,一是可以做成可落地的拍摄方案,不会产生拖拉的问题;二是不影响前期准备、后期剪辑工作进度。
4. 找好视频拍摄地点
室内场景or室外场景?再具体一点,街道or广场?等等。
因为部分拍摄地方,你可能需要提前预约或沟通,这样才能不影响拍摄进度。
5. 参考/借鉴优秀视频
尤其是刚开始接触短视频制作时,自己想要的视频拍摄效果和最终出来的效果总是会存在差异。这时,建议 提前学习一些视频拍摄手法和技巧 ,或者 直接借鉴、学习大神的拍摄 。
6. 背景BGM
BGM是一个短视频拍摄必要的构成部分,配合场景选择合适的音乐非常关键。
比如拍摄帅哥美女的网红,选择流行和嘻哈快节奏的音乐;拍摄中国风则要选择节奏偏慢的唯美的vlog音乐;拍摄运动风格的视频就要选择节奏鼓点清晰的节奏音乐;拍摄育儿和家庭剧,可以选择轻音乐暖音乐。
这方面需要多积累, 学习别人是怎么选择BGM的,或者选择平台上近期爆火的BGM 。
04短视频脚本制作方法
在拍摄脚本里面,我们要对每一个镜头进行细致的设计,主要包括以下6个要素:
镜头景别 内容 台词
时长 运镜 道具
1. 镜头景别
远景?全景?中景?近景?特写?一种or多种?

以拍摄人物为例:
远景是把整个人和环境拍摄在画面里面,常用来展示事件发生的时间、环境、规模和气氛,比如一些战争的场景。
全景比远景更近一点,把人物的身体整个展示在画面里面,用来表现人物的全身动作,或者是人物之间的关系。
中景是指拍摄任务膝盖至头顶的部分,不仅能够是观众能够看清人物的表情,而且有利于显示人物的形体动作。
近景是拍摄人物胸部以上至头部的部位,非常有利于表现人物的面部或者是其他部门的表情、神态,甚至是细微动作。
特写是对人物的眼睛、鼻子、嘴、手指、脚趾等这样的细节进行拍摄,适合用来表现需要突出的细节。
2. 内容
把你想要表达的东西通过各种场景方式进行呈现。具体来讲就是拆分剧本,把内容拆分在每一个镜头里面。
3. 台词
台词是为镜头表达准备的,起到的是画龙点睛的作用,建议60s的短视频,不要让文字超过180个字,不然听起来会特别的累。
4. 时长
这个时长指的是单个镜头的时长,提前标注清楚,方便在剪辑的时候,找到重点,提高剪辑工作效率。
5. 运镜
运镜指的就是镜头的运动方式。从近到远、平移推进、旋转推进都是可以的。

和大家分享一下短视频拍摄中经常用到的一些运镜技巧:
■ 前推后拉
指的是将镜头匀速移近或者远离被摄体,向前推进镜头是通过从远到近的运镜,使景别逐渐从远景、中景到近景,甚至是特写,这种运镜方法容易突出主体,能够让观者的视觉逐步集中。
■ 环绕运镜
拍摄环绕镜头需要保持相机位置不变,通过以被摄体为中心手持稳定器进行旋转移动。
环绕运镜就犹如巡视一般的视角,能够突出主体、渲染情绪,让整个画面更有张力。
■ 低角度运镜
低角度运镜是通过模拟宠物视角,使镜头以低角度甚至是贴近地面角度进行拍摄,越贴近地面,所呈现的空间感则更强烈。
低角度拍摄能够更加聚焦于某一部位,最常见的莫过于腿部行走,这类镜头在许多场景下可谓屡试不爽!
运镜方法还有许多,当能够熟练的使用稳定器的时候,就可以在基础的运镜动作上加上其它元素,使镜头看起来更加酷炫,更具有动感。
6. 道具
可以选择的道具有非常多种,玩法也非常多,但是需要注意的是,道具起到的画龙点睛的作用,不是画蛇添足。别让它抢了主体的风采。
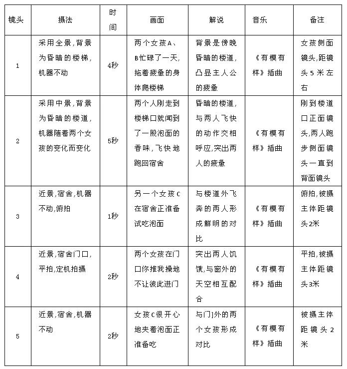
05脚本模板
某些多场景视频还要设计拍摄地址,常见的短视频脚本常 借助excel表格 ,包括镜头序号、拍摄手法、景别、时长、画面内容、机位、BGM、音效、备注等。比如:


好了,以上就是关于短视频脚本的一些分享。
总的来说,写短视频脚本,我们要遵循的规则就是 形式上化繁为简 , 内容上尽量丰富、完整 。根据短视频的特性,创造出适合自己账号的短视频脚本。