电子产品已经覆盖我们生活的方方面面,显示也成了不可缺少的一部分,显示接口种类繁多,像DVI、HDMI、LVDS、DP、VGA等;像这些显示接口可以划分成两类,一类是数字接口,一类是模拟接口,如何区分,我们只要知道VGA是模拟接口,其它的都是数字接口。
VGA是我们非常常见的一种显示接口,如电脑主板、笔记本,以及一些投影设备都会带有。下图是我们VGA的公母实物图。原创*今条头日**:卧龙会 IT技术

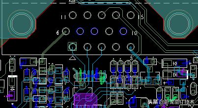
VGA作为我们的显示接口,如果设计不好,信号收到干扰直接影响到产品的性能,影响消费者的体验。下面我们先来看下VGA部分的原理图:

从原理图上我们可以看到VGA 接头上大致有RED、GREEN、CRT-BLUE、VSYNC、HSYNC、DATA、CLK等7条信号;原理图中大致包括三个部分,一是R、G、B的π型滤波;二是所有的信号都经过ESD器件;三是VGA接口;
那么VGA部分在PCB Layout中我们又该注意哪些:
- 布局的时候我们要依照线路所示零件顺序进行摆放;
- 走线的顺序是,先π型滤波,再经过ESD器件,最后到VGA接口;
- R、G、B信号要走在一起,其次是VSYNC和HSYNC;
- R、G、B信号之间的安全距离一般设为20mil,且需要等长处理;
- R、G、B信号远离其它信号,尤其是其它高速信号;原创*今条头日**:卧龙会 IT技术
- R、G、B信号换层打孔,旁边需要增加回流过孔;
- 所有经过U1(ESD器件)的信号,必须穿过ESD器件PIN,不能出现分支,这是PCB刚入们的小伙伴们需要注意的地方;
- 信号线的线宽需要根据阻抗来设定。

这样我们VGA部分的PCB Layout就算完成了;另外大家是否有想过,V、G、A三条信号线需要等长,等长的范围是多少呢?
大家对此文有什么想法,在留言区评论,不明白也可提问,卧龙会玉京龙会给大家回答!
原创:卧龙会 玉京龙