近日,国家外汇局发布通知,从8月21号起,银行卡在境外发生提现,或者单笔刷卡超过一千元都需要上报。究竟新规会不会对境外旅游、留学生和“海淘”族产生影响呢?
据统计,2016年境内个人持银行卡境外交易超过1200亿美元。为了对银行卡境外交易进行信息采集,外汇局日前发布通知,规定从今年8月21日起,境内银行卡在境外发生的提现和等值人民币千元以上消费,交易信息都要按规定报送。

留学、出境游、代购的都不淡定了!
从今年8月21日起
不论你在海外购物或者提取现金,
只要单笔的金额等值人民币大于1000元
消费的相关信息将被自动采集上报!

这绝不是什么谣传
外管局已列出详细时间表
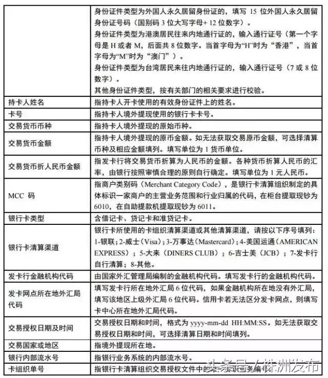
上报数据基本囊括全部信息:
包括身份证、国家或地区、清算渠道
银行内部流水号等18项数据
广大吃瓜群众都很不淡定
特别是留学、出境游、代购小伙伴
大家的理解角度也是五花八门!

国家为什么要推出这个规定?
因为中国目前仍没有完全放开外汇管制,大笔个人资金出海有很多政策障碍。因此,不少人利用刷卡消费来转移资产或洗钱。

比如,在境外*场赌**刷卡购买筹码后,通过与他人交换或直接退筹进行套现;购买高档奢侈品、会籍、收藏品后,转手他人现金收购;甚至此前澳门一些珠宝店、手表店,就允许大陆游客用银联卡进行虚假购买,然后以退货形式兑现。
特别是近年来国内居民向境外大规模转移资产,甚至通过刷卡购置房产等方式,中国居民也成为美国、加拿大、澳大利亚等国家最大的房产购买者。
5大必知要点
所以对于这项新措施
有5个重要信息点
大家一定要理解清楚

1、 数据采集的范围如下
主要两个方面
一个是银行卡的取现数据
另外一个是银行卡的消费数据

2、 上报的数据包括这些信息
也分为境外消费跟取现两种信息,
基金君截取银行卡境外提现明细数据给大家看。


3、 只针对境内银行 卡
采集的范围是境内银行卡在境外发生的提现和消费交易信息,不含非银行机构基于银行卡提供的境外交易。(也就是说支付宝、微信支付等在海外的消费暂时是不需要报备的)
4、 个人无需申报
报备是由发卡金融机构例如银行来进行的,所以个人不需要另行申报。

5、 不影响个人消费
这次加大监控主要是为了反洗钱、反恐怖融资等目的。新规的主要目的在于监管,1000元也不是限制消费额度,对于老百姓的正常消费其实没有什么影响。

海量消费数据拿到手以后
找几个数据分析人员分析一下
不难看出来规律性
这样就能抓到洗钱的痕迹了!
目前看这项新政策
对于普通境外消费几乎无影响
不过有一种“境外消费”
就要多加小心了!
没错,就是各位代购的亲们!
据统计2016年全年
个人境外消费总额超过1200亿美元
代购们长期有规律的“境外取现”
肯定会引起外汇管理部门注意!

“清关被税”的担心是没必要的
中国外汇投资研究院院长谭雅玲:对绝大说人来讲,一点问题没有,你该怎们做就怎么做。不要理解为收紧了、更加严格了,完全不是这样概念。我们是对违法、不合理的事情在进行监管。

但是若长期有超过1000元的境外消费
甚至每日取现、长期取现
尤其是对海外代购和留学生来说
这种行为现在不可取
就很有可能被视为有洗钱嫌疑!

虽然目前只是统计数据
但肯定是为了更严的外汇管制做准备
到时就会被重点关注
代购还是需要注意了
来源/央视财经 中国基金报
编辑/清浅
投稿邮箱:4496850@qq.com
声明:分享要尊重原创哦~~转载“株洲发布”文章,请务必注明来源、作者。
