深圳小升初现状
深圳的小升初升学是各升学关卡中最复杂、不确定程度最高的一环。
深圳目前有小学有344所,初*共中**有365所(公民办),在人口基数大的深圳,平均下来并不多。
深圳初中阶段的教育水平,普通学校与重点中学、普通班与实验班之间的差距相当大。
家长需要克服重重迷雾,在小升初阶段力争上游。
尤其是非深户的孩子,在普高录取分数与深户孩子相差较大的情况下,进入一所好的初中学校,是中考后能进入公办普高的重要跳板。

焦点
深户与非深户家长的“持久战”
关于深户与非深户的普高录取率,一直广为争议,甚至一度引起深户与非深户家长之间的骂战。
一纸户口的分别,在小孩免费义务教育,学费补贴,医疗补贴,学位比例等市民待遇上的差距,让非深户的家长直呼伤不起。
而深户家长也过激表达了对非深户孩子上学挤占资源的不满。
深圳常住人口1393万,户籍人口才500万。
“户口热”时期将深圳户口的价值估算为1000万。
城市的建设发展也必定会吸引众多外来人口,深圳市63%的义务教育学位提供给非户籍学生,比例已经是全国最高的了。
非深户与深户家长在升学方面的的矛盾,并不会用他们各自希望的方式得到解决。

深圳根据考生户籍类型,
分为A、C、D三类:
A 类指具有深圳户籍的考生;
C 类指享受市政府优惠政策人员的子女(后附详细说明)
D 类指除 A、C 类考生外,符合参加统一划线录取条件的考生。

C类详细说明
有的家长产生有所误会,认为非深户的录取分数线是教育部门故意设定出来的分数,其实不是。
非深户的录取分数线跟学生成绩并非必然关系,而是跟深户与非深户的录取人数有直接关联。
下面,我们将从首位的深圳中学和末位的布吉中学,来总体分析一下深户与非深户的中考录取差距。
深圳中学
深圳中学,四大之首。
2020年该校招生总人数为2100人 ,D类即非深户共有210个名额,占10%。
2020年深中对深户的录取分数线是433,即深户考生中的第1890名,对非深户的录取分数线是436,即非深户考生中的第210名。
在深中2100个指标满额后 ,深户与非深户产生分差3分。
假如非深户第210名只考430分,那么深中对非深户的分数线就只能是430,反而比深户少了3分,当然,这种可能非常小,除非非深户孩子的整体成绩特别差。
布吉中学
布吉中学,末位,据深圳教育局近几年的统招录取情况,可以看到,布吉中学非深户与深户的录取分差比较大,一般为45分左右。
2020年计划招生400人,非深户135人,占比33%。是非深户占比最高的学校。
对深户考生的录取分数线是354,即普高统招深户考生的最后一名。对非深户考生的录取分数线是396,即普高统招非深户考生的最后一名。
在深户与非深户总体成绩大致对等的情况下,深户考生录每取3个非深户考生被录取1个。
我们看一下他们的关系:
非深户学霸VS深户学霸及深户优等生
非深户优等生VS深户中等生
非深户中等生VS深户差生
非深户差生VS职高
这样就出现了42分的分差,即非深户中等生与深户的差生同坐一条板凳。
公平吗?
只能说是相对公平吧。
深圳中考统招与学位分配有着直接关系,深户与非深户之比大约为3:1 ,整体成绩再差,比例内的指标还是一定会给的。
虽然每年的学位都在增加,但对于想进名校的家庭来说, 小升初的压力 丝毫没有减弱,反而每一年的 竞争只会更加激烈 。
也就是在这样的情况下,非深户的家长更加重视孩子小升初能否进入一所不错的学校,深户的家长也从来不敢松懈, 许多家长从小学四年级就开始为孩子小升初而做准备。
从学习到特长,从考试到竞赛,从现在到未来。
尤其是牛娃的家长,那简直是没有一处敢疏漏,生怕一个不注意让孩子掉队金字塔尖。
对于这种有希望或者已经半只脚踏入名校的孩子,只需稳住成绩,再参加杯赛取得名次,就基本稳住了。
特别推荐 《培优学辅卷》 , 为拔尖的学生量身定制 ,语数英全科都有。
特点包括:
知识汇总,字斟句酌总结基础知识;课外延伸,精益求精延伸课外内容;紧跟教材,温故知新理解课本材料;查漏补缺补充重点难点。通过全面的练习巩固,让孩子在期末考试中拿下全A,进入名校。

此外,家长们在争取优质且有限的初中学位的过程中,衍生出了各种术语和暗语,形成了小升初圈子里的特有语言。可谓是煞费苦心,一通“谍战”气息,让人啼笑皆非。



下面将从三个方面来详细介绍小升初的相关信息,各位家长注意收藏。
★ 目录 ★
01
升学时间线
02
升学途径
03
深圳各区初中升学率排名
2022年小升初时间线
2021年
9月
初步了解政策,预习新学期
很多学校都会比较看中孩子四上到六上的校内成绩,所以首先要利用好这个暑假,做好新学期的预习,争取孩子六上取得一个好成绩。
对家长来说,可以先初步了解一下小升初相关的政策,了解一下小升初的招生渠道,初步感受一下整个升学大环境。
10-11月
期中考查漏补缺,杯赛报名
六上的期末成绩是学校的重要参考,对公办学校的DZ,民校录取等都会有重要影响。
学期中的 期中考试可以帮助孩子查漏补缺 ,考试后要根据考情,调整后半学期的学习方向,争取期末取得好成绩。
这个时候很多杯赛的报名也陆续开始,家长们也要多关注一下 杯赛报名 信息,争取 为后续的简历增光添彩。
12月
认真备考期末考
这个时候主要是多关心孩子的状态,认真备考期末考试, 期末考成绩关乎后续的择校申请、补录等一系列问题。
2022年
1月
期末成绩查询
考完期末考后,多数学校六年级上学期的期末成绩是不会公开的,可以询问班主任了解期末成绩。
2-3月
了解升学政策
六年级上学期结束后,简历所需的各类材料也基本齐全,家长可以对孩子的简历进行美化和优化,梳理各类可写入简历的活动,更新简历内容。
各区的入学政策,积分等信息目前已经陆续发布(后面详解),家长也可多关注深圳教育以及分区教育局的官方消息。
4-5月
学校开放日,学位申请指南
3-5月汇集了各大名校的开放日活动,除了了解意向学校的学习氛围,生活环境,硬件设施之外,参加开放日。
一些民办学校的招生简章也会陆续发布,注意留意报名等重要时间,准备好报名需要的材料。
6月
学位申请,志愿填报
基本在6月上旬需要做好学位申请,志愿填报,以及配合实际居住核查,注意来了解学位申请指南中的志愿填报规则。
7月
录取结果公布,到校注册
7月中旬,有自主招生资格的深外录取名单公布,新生需要到校注册。
7月下旬,教育局材料审核,学位统筹都已基本完成,录取名单公布,深外录取结果公布,新生一定要按时到校注册,否则可能会取消学位。
8月
备战分班考
通过摸底考试分出重点班,平行班。当然还有诸多的叫法,例如素养班、竞赛班、超常班、实验班等等。
实际上就是通过成绩将孩子分在不同班级,从而匹配更合适的师资力量、教材、教学难度和进度。
进入重点班就等于乘上通往各个名牌高中的“高速直通车”。
深圳小升初--升学途径
以前深圳市小升初共包括5大升学途径。

其中,选拔考试、简历投递、学校点招是教育部明确将在2020年后全面禁止的义务教育阶段选拔性升学途径。
从去年百合外国在小升初中,违反禁令公然进行选拔导致被处罚,到今年各重点中学私下进行各类选拔活动被明确禁止。
北上深三地的主动升学路径明显缩减, 积分排位入学将是今年最为重要的入学形式。
01
积分入学

福田区


罗湖区



南山区

宝安区

龙岗区


龙华区




坪山区

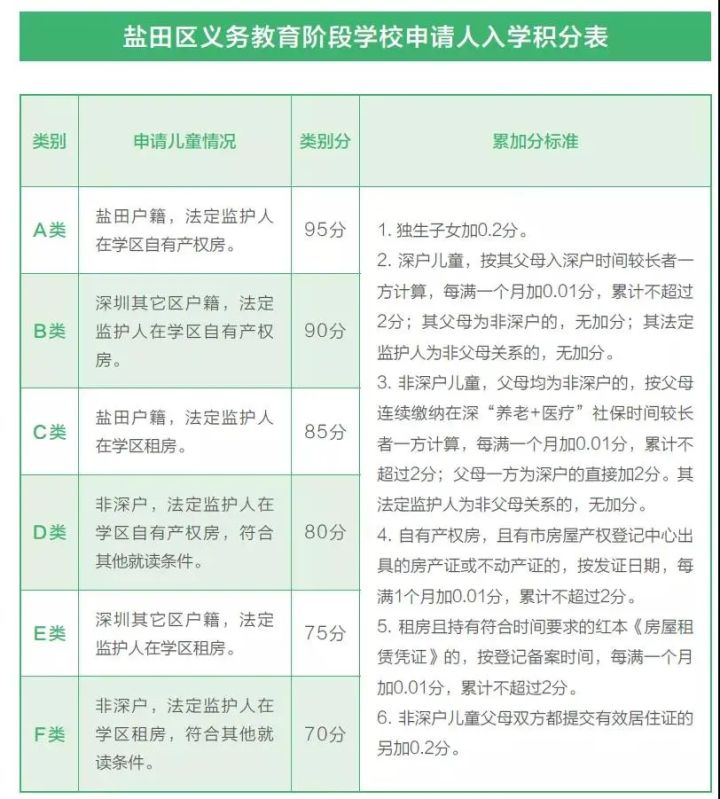
盐田区



光明区





大鹏新区

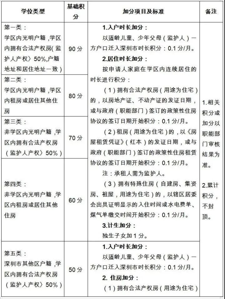
了解自己所在区的积分政策后,可以根据自己的实际情况预估自己的积分,同时从各种渠道(网络、家长群、小区群等)了解目标学校的往年录取最低积分做对比,以便及时调整目标学校。
02
选拔考试
目前 只有深圳外国语学校可以进行公开的选拔考试。
具有深圳市户籍户口,或享受深圳市政府相关优惠政策人员子女,且在罗湖、福田两区小学就读的应届毕业生。可通过学校推荐+网上自荐摇号参加深外组织的人机对话的考试,根据考试成绩择优录取。
学校推荐 :推荐名额是通过抽签确定的,获取学校推荐资格的前提是深户+9A,罗湖、福田的小学按照学校应届毕业生人数3%(约600人)的比例进行推荐,抽签被推荐的学生不能选读小语种,学校推荐成功之后,这部分学生直接代表学校参加深外人机对话选拔。
摇号抽签 :运气成分必然是不可忽视的,但是要求也不少!深外的摇号抽签分为校内抽签和社会抽签;校内抽签即确定学校推荐名额,中签率较低;社会抽签一般都会在五月份左右开始自荐报名,中签的人数为招生人数的4倍,中签率较高,最终共2300人左右考试。
03
简历投递,点招取消
2020年以前,深圳市名校初中的选拔活动,多以训练营、交流营、开放日、与教育机构合作等方式进行,变相实现点招入学, 因此 需要家长对于各类升学消息保持关注度和敏锐度,以免错失良机。
2020年在政策影响下,各类招生活动受到明确限制,包括训练营、交流营、开放日等线上线下活动均被明确禁止。
名校招生转入低调且数量减小,二梯队学校趁机跑出来掐尖,但是因为考试容易被人举报,所以比较依赖简历直接点招。
简历点招主要看2个方面:
①校内荣誉:区级及以上的三好、少先、优干等可能被参考。
②学科获奖:这是简历点招最看重的,尤其是杯赛奖,尤其是一二等,英语的剑桥等级也有点用,语文证书也是综合参考,不具有决定作用。
老师看到简历合适的学生就会打电话进行招生,通知笔试面试。(附小升初优秀简历模板)




04
对口直升:资源校卡位战,积分入学并重
目前深圳的小学直升主要有两种情况:
1)办学集团内部小学, 深圳各区一贯制学校资源分布。如一些九年一贯制、十二年一贯制学校;
2)学区重合或“双学 位”。九年一贯制与对口直升学校实行自愿直升政策,即既可选择直升初中学校,也可申请住房所属地段所属初中学校学位。
需要注意的是,许多九年一贯制学校,去年到今年纷纷取消“小初直升”政策, 重新按积分计算入学 ; 市属学校则皆采取积分入学。
教育局表示九年一贯核心为“完成九年义务”,并不一定能直升 ,而统一积分入学政策已提前一年多次发布预警和公示,面向全区所有小升初申请人。因此想要对口直升的家长,需要密切关注该学校当年具体直升录取政策的变化。
一句话总结:
名校招生,不考试的都只看数学杯赛一等奖 , 考试的时候深中主要是数学,深实验、深高级、百外对语、数、英都有要求,深外比较特殊,他的考试题主观题多,但是也会有一些加分项来自于校内荣誉等。
二梯队的选拔要求不如名校那么高,但是也不低,其中取决定作用的还是奥数杯赛,如果奥数不突出,则要综合强。
了解途径之后,最重要的就是选择一所最合适的学校。
特地整理各区初中升学率排名,请给位家长参考。
深圳各区初中升学率排名
福田区

南山区

罗湖区

宝安区

龙华区

龙岗区

光明区

坪山区

盐田区

大鹏新区

相信各位家长已经大概知道,小升初择校,我们需要努力的方向了。
若学有余力,进行超前学习是必要的,如果孩子暂时不太拔尖,一定要优先把课内搞好。
给新一届小升初的家长一些建议:
1、孩子要有足够证明自己优秀的东西
比如BS成绩,需要家长在有ASBS的时候去考BS,今年大多数杯赛无法举办,只有一个PCB,明年大概率其它BS不会复活,虽说PCB今年用处不大,但不代表明年不可用。
至于家长经常问的英语比赛、艺术比赛之类,更多作为简历填充,实质作用不大。
2、学校成绩要足够优秀且拔尖
这样才有获得推荐的可能,在禁奥的背景下,合理推测,学校成绩的重要性将会更大。
3、多攒荣誉
比如三好学生,少先队员,希望之星之类,比如希望之星的特等奖,有机会被一些2T重点班点招。
以上就是为家长们总结出的小升初细则,
希望对你们有所帮助。
2022年小升初,加油!