质量也称品质,产品质量有优劣,人们往往将品质优的产品视为“质量好”,将品质低劣的产品视为“质量差”。事实上,没有“好”的质量,只有符合要求的质量。好的产品是制造出来的,不是检验出来的,因此,品质的关键在于管理。

一、质量是由客户决定的
产品到客户手中,无论标榜的是多么豪华的配备、性能是多么卓越、外观是多么的精美,但是,并不是客户所需要的,结果是淘汰一途。因此,制造商的立场与观念:用“最适质量”取代“最佳质量”;而“最适质量”即是让客户感到“最满意的质量”。
1. 满足客户现在的需求:
符合特定的规格
功能好
使用方便
外观精美
2. 保障客户未来的需求:
经久耐用,不易发生故障
安全可靠
外在环境影响小
为客户设想周到
二、质量不是增加成本,而是可以降低成本
人们对质量认识的错误观念:提高质量就是要提高成本。
对于制造业而言,不良率下降,成本就会下降:
不需要花费检验、修正不良品的成本;
没有不良品,节省材料更换、机器调整的费用;
因不良品的减少而有更多生产机会;
在不良率减少的情形下,可以改善生产的持续生产能力。
三、品质管理
品质管理就是将产品质量的不稳定减到最低,甚至剔除。品质管理是管理者为了达到部门的目标,所进行的一切活动。
1. 从不稳定的产品质量抓起
不稳定的因素来源于:
人员
设备
材料
方法
环境
2. 品质管理基础
(1)标准化
标准化是管理不稳定质量出现不可或缺的准则,野蛮制造的“克星”。
统一化
通用化
系列化
简便化
(2)信息化
数据化可以说对偶发不稳定的管理最有效的办法。所谓数据化,就是尽量将事情用数值表示。
(3)质量教育
持续提高员工质量意识是企业永恒的主题,让员工第一次做对。
(4)质量成本分析
预防成本
鉴定成本
故障成本
(5)质量缺陷分析
轻微缺陷
一般缺陷
严重缺陷
致命缺陷
产品质量缺陷严重性分级

(6)设备管理
设备优化
设备保养
3. “三按”、“三检”
(1)“三按”
要求员工按工艺、按图纸、按标准操作(上岗前培训及现场指导);
要求检验员按工艺、按图纸、按标准检验;
要求技术部编制工艺、绘制图纸、制定标准。
(2)“三检”
员工自主检验
巡回检验
员工之间互检
四、品质三大控制
1. 进料控制与库存品质管理
进料控制的5R原则,5R原则是指适时、适质、适量、适价、适地的采购物料。实现了5R,就可以确保需求、成本、品质等各方面对物料供应的要求。
1)适时Right Time,在需用的时候,及时地供应材料,不断料。
2)适质RightQuality,购进的材料和仓库发出的材料,质量符合标准。
3)适量RightQuantity,采购数量与存量控制适当,防止呆料和过多地占用资金用合理的成本取得所需材料。
4)适价Right Price,用合理的成本取得所需材料。
5)适地Right Place,从距离最近或供应最方便的供料商那里进货,确保随时可以进料。
2. 过程控制与SPC—统计过程控制
过程品质管理计划的拟定
设备点检与仪器校验
首件检查
操作人员自主检查
过程巡回检查
品质异常处理
检验记录
不良统计分析
不良品的区隔与标示
控制图的应用
限度样品的应用
看板管理的实施
3. 终端控制与顾客满意
最高主管的决心和承诺
让客户永远“忠诚于我们”
争取品质要求严格的顾客
推行全员“一票否决制”的活动
建立员工满意的企业环境
重视教育训练
建立好的环境品质
永远培育供应商理念
五、品质管理与全员改善
1. 6S管理与品质
6S活动源于日本,它指的是在生产现场中,对材料、设备、人员等生产要素进行相应的活动,为其他管理活动的开展打下良好的基础,它是日本产品在二战后品质得以提升,并行销全世界的一*法大**宝。
1)整理(SEIRI):区分要用与不用的物品,不用的坚决清离现场,只保留要用的。
2)整顿(SEITON):把要用的物品,按规定位置摆放整齐,并做好标识管理。
3)清扫(SEISO):扫除现场中设备、环境等生产要素的赃污部位,保持干净。
4)清洁(SEIKETSU):维持以上整理、整顿、清扫后的局面,所以也称为“3S”活动。
5)素养(SHITSUKE):每个人都要遵守公司的规章制度,养成良好的工作习惯
6)安全(SAFETY):按操作规程进行工作,避免事故的发生。
6S口诀:
只有整理没整顿,物品真难找得到;
只有整顿没整理,无法取舍乱糟糟;
整理整顿没清扫,物品使用不可靠;
3S之效果怎保证?清洁出来献一招;
标准作业练素养,安全生产最重要;
日积月累勤改善,公司管理水平高。
2. TPM与全员自主改善
T:Total (全员参与)
P:Productive(生产性)
M:Maintenance(保全)
TPM指公司在包括生产、开发、设计、销售及管理部门在内的所有部门,从最高管理层到一线员工全员参与和开展重复小团队活动,以追求生产极限为目标,构筑能预防所有浪费的体系,挑战故障为零、浪费为零、不良为零的高效率企业,以及部门、班组自主改善活动的活力型企业。期待效果:
(1)有形效果:
提高品质
降低成本
缩短生产与管理周期
库存量的减少
提高劳动生产率、设备效率
工作浪费的减少
减少市场投诉
减少各类损耗
杜绝安全隐患
改善提案件数的上升
(2)无形效果:
增强员工的改善意识
提高员工的技能水平
培养积极进取的企业文化
六、质量管理与TQM
1. 了解质量管理之父—戴明
戴明主要思想理念—管理十四要点
提高产品与服务要有持续不变的目的;
采取新观念;
停止靠检验来提高质量;
废除以最低价竞标的制度;
不断地提高生产与服务系统,以提高质量与生产力;
建立在职训练制度;
建立领导体系;
排除恐惧,使人人都能有效地为公司工作;
消除那些要求员工做到零缺陷及高生产力水准的口号,训示及目标;
破除部门与部门间的藩篱;
废除工作现场的工作标准量,代之以领导;
排除那些不能让工人以技术为荣的障碍;
建立一个有活力的教育与自我提高机制;
让公司每个人都致力于转型。
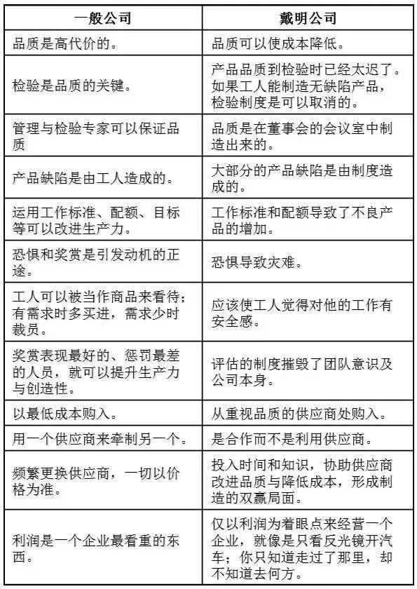
戴明式公司与一般公司的比较:

七、质量管理与零缺陷管理
零缺陷管理是由美国质量管理大师克罗斯比首创的质量理念和管理方法。其前提是:针对工作现场存在的双重工作态度的业绩,即人们愿意在一些领域中接受不完美的状况,而在另一些领域人们又期望零缺陷。这种双重态度得到发展的条件是因为人,而人就要犯错误。然而,零缺陷说明如果人们致力于细节和避免错误,就会不断接近零缺陷的目标。
1. 零缺陷
第一次做对,在企业中要花一半的运行费用在做错事情的代价上,做错事情的代价大约是销售收入的25%,而企业却认为是天经地义的。第一次做对,就是可以避免这个代价,质量就是符合要求,质量就使利润。
建立预防系统:
(1)传统的观念把重点放在产品完工后的检验和售后补救,
(2)零缺陷管理思想是从人的价值层面、精神领域入手,通过改变人们的态度与习惯,改变人们做人做事的方式,从而提高产品质量。
2. 零缺陷的基本原则
零缺陷管理的基本原则就是企业改进质量以达到产品缺陷为零的指导方针。质量管理的核心在于预防,所有的工作标准是零缺陷。
零缺陷中的预防重点放在预防无意识的差错上来,有以下特点:
(1)通常是作业不好造成的,
(2)一旦发生无意识差错,用日常经验来看,很难找到理由进行解释或辩解。