微信公众号是一种非常重要的社交媒体工具,随着社交媒体的流行,已经成为了很多人进行宣传、推广、营销的首选渠道。但是,假如你有一天想把自己的公众号交给别人,该怎么做呢?毕竟,这涉及到一个账号、权限、内容等等诸多方面,无论是公众号主还是接手者,都需要做好一定的操作准备。下面,就来详细介绍一下,如何把自己的公众号迁移给别人。
首先,如果想将个人公众号迁移到另一个个人公众号,这显然不是一件容易的事情。因为微信官方不允许直接更改公众号主体,所以你只能通过微信官方提供的账号迁移功能来实现这个操作。


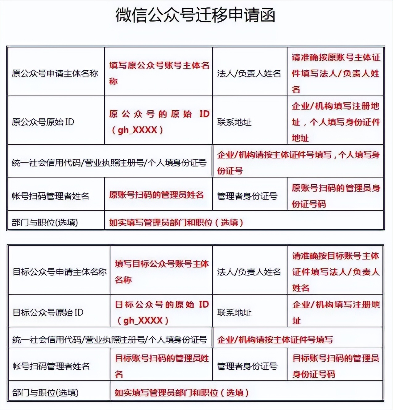
一般来说,在进行账号迁移时,你需要在微信官方处提交迁移申请和相关材料,并且等待官方审核通过才能进行迁移操作。如果旧账号违反微信公众平台的相关规定,将会导致无法进行迁移。在实现账号迁移过程中,为避免遭受不必要的损失,可以选择网上机构委托代办。在这里小编给大家推荐一个安全省事、收费透明的机构给大家:
1.在支付宝或者微信上搜索“跑政通”
2.进入小程序,点击“公众号迁移”
3.可以看到“公众号迁移代办”和“公众号迁移公证书”办理,选择需要的业务
4.下单之后,马上会有公证人员联系,对接需求和材料
5.一个工作日内就可以完成公证,发送电子版到申请人账号上,只要提交电子版到后台就可以通过审核。

总之,将个人公众号迁移到个人公众号一个比较复杂的操作,需要花费一定的时间和精力。但也可以通过委托代办的形式来简化流程。以上就是本文关于个人公众号迁移到个人公众号的相关内容了,我们下篇文章再见。