
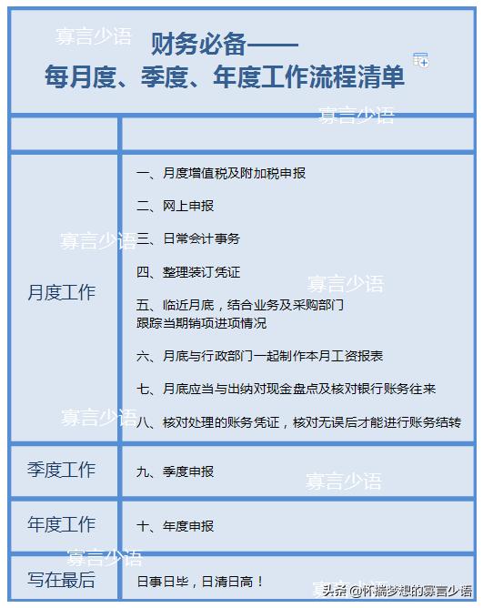
一、月度增值税及附加税申报
增值税纳税申报的时间每月1-15日,但是为了应对突发情况,财务人员一般需要在10日前申报。
增值税纳税申报需要注意的事项:
根据我们开具的销售发票及不*票开**收入,并考虑公司资金状况,确定本月需要认证进项税额。需保证税负处于合理水平,不能上下大幅波动。
企业在计算缴纳增值税的同时,还应计提税金及附加,主要包括城市维护建设税、教育费附加和地方教育费附加。目前该表已经可以由主表自动生成,不需要人工核算。企业应在月末计提,月初申报缴纳,取得完税凭证冲销计提金额。
二、网上申报
基本流程如下(网上纳税申报步骤):
(1)填写申报表:利用“填写申报表”功能填写需申报的申报表。
填表顺序为先填写附表一(销项)、附表二(进项)、其他附表(如固定资产折旧、减免等可根据实际情况填报),最后填报主表,根据当期应缴增值税自动生成附表五(附加税报表),最后保存——申报——扣款。
三、日常会计事务
1、资金类账务处理:
主要涉及现金银行支票汇票的收款、付款单据;
2、发票类账务处理:
主要涉及进项税票、销项税票、定额发票、卷筒发票、水电费发票、车票等;
3、成本类账务处理:
主要根据当期销项发票确认收入,进项发票确认购进材料成本,根据车间领用确认生产直接材料成本,根据工资表计提当期直接人工及销售管理人工,核算当期制造费用,生成入库凭证;
4、报表出具:
现在大部分财务软件都具备自动结转损益的功能;
如果是手动结转的话,需要根据当期发生的所有损益类科目进行反向结转,转入“本年利润”科目。
特别说明:
年终,本年利润需全额结转转入“利润分配—未分配利润”科目,“本年利润”科目年末无余额。
四、整理装订凭证
定期对会计凭证按照编号顺序,外加封面、封底装订成册,并在装订线上加贴封签,这就是会计凭证装订。在封而上,应写明单位名称、年度、月份、记账凭证的种类、起讫日期、起讫号数以及记账凭证和原始凭证的张数,并存封签处加盖会计主管的骑缝图章。
所有汇总装订好的会计凭证都要加上封面。封面应用较为结实、耐磨、韧性较强的牛皮纸等。
五、临近月底,结合业务及采购部门跟踪当期销项进项情况
这样才能让财务自己明白本月的销售额大概是多少;同时 通知采购部门 ,哪些单位款已付而发票未到,需要去催促的。
六、月底与行政部门一起制作本月工资报表
七、月底应当与出纳对现金盘点及核对银行账务往来
八、核对处理的账务凭证,核对无误后才能进行账务结转
在这项工作中, 财务人员最好对每个月结账前做一个备份 ,这样如果你在结账后发生有问题,可以直接恢复未结账前的账套。
当然如果在次月发现上月记账中出现了问题,如果在月初可以直接恢复上月账套处理,也可以在本月更正,做红字等方法处理。当然还可以反结账处理。
重点提醒:
在实际工作中,出现过很多财务电脑出问题,而很多财务人员对电脑也不是太注意,重装系统时可能就把财务数据格式掉。所以 建议财务人员对财务数据,包括会计软件备份数据、*票开**备份数据以及网上申报软件的备份数据最好做异地备份。
九、季度申报
季报主要涉及财务报表申报、所得税申报、印花税申报(具体可以通过电子税务局企业信息查询税种及申报期限)
财务报表主要包括:资产负债表、利润表、现金流量表。
所得税申报表包括:主表、附表,其中主表填写从业人数、资产总额、收入、成本、利润总额,所得税自动计算生成报表,如果是小微企业的话会自动勾选并填报所得税优惠附表。
十、年度申报
1、四季度年报和季报内容一致;
2、所得税汇算年报,可以参考以下文章。
https://www.toutiao.com/article/7083486441702949406/
所得税汇算清缴报表如何填报
日事日毕,日清日高!
财务工作是一项重复度较高的工作,大家要养成日清月结的习惯,当日事当日毕,不要有拖延的习惯,不然最终的心理负担是很重的!切记!
我是寡言少语,一个怀揣梦想的小伙伴
感谢~点赞~关注~评论~转发~
每天与您分享更多干货
您的支持,是我前进的动力