
西班牙GURUTZPE公司生产的GL13.10.6重型数控卧式车床,该机床配置了FANUC Series 0i-TF Type 1数控系统,15"彩色LCD单元,在正常使用时出现SV0438报警,同时检查伺服放大器,LED显示b报警代码,如图:


FANUC-SV0438逆变器电流异常,其原因主要是电机电流过大引起。另外伺服放大器也显示b报警代码,其原因通常是加减速时容易出现,可以修改加减速参数后,观察是否排除故障。还有就是伺服放大器、动力电缆、伺服电机故障。
断电后,在伺服放大器拔出X轴伺服电机动力电缆插头,再接通电源开机,如果还是有报警,可以判断是放大器损坏。如果没有报警了,那就是伺服电机或者电力电缆有问题。
在伺服放大器拔出X轴伺服电机动力电缆插头,接通电源开机,没有出现报警,确定问题在伺服电机或动力电缆。测量电机U、V、W三相绕组对地绝缘电阻是否正常。

在动力电缆插头测量电缆U、V、W三相绕组对PE,有19.83MΩ,电机绝缘电阻不是特别好。又拆开拖板防护罩,露出伺服电机,发现伺服电机有水迹,估计伺服电机进水了。

拔下电机端电缆插头(放大器侧电缆插头脱开状态),测量三相绕组对PE均无穷大,说明动力电缆绝缘正常。

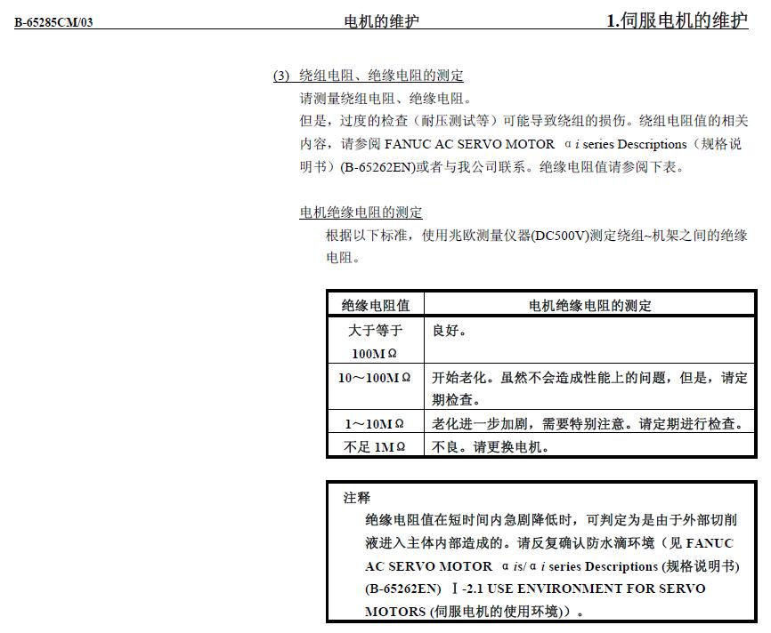
经过测量伺服电机绝缘电阻稍微有些差,基本在FANUC要求范围内,如图:

但连接上伺服电机就会报警,只能确认伺服电机损坏,马上订购一台同型号规格伺服电机,收到伺服电机后,更换完毕后接通电源开机,SV0438报警排除,伺服放大器也无 b 报警。
