通过手机APP乘坐网约车出行,如今,这是一件很平常的事情。但最近一段时间,这种情况发生了一些变化。根据重庆实施的新规,通过某些网约车平台接单涉嫌违法,即使是滴滴打车平台也不例外。
网约车驾驶员许先生告诉第1眼和630记者,自己从事滴滴快车已经好几年了。8月1日,他从渝北区接到一名乘客,前往火车北站,刚到目的地,一停车就被执法人员给拦住了。


随后,许先生接到了重庆市交通行政执法总队直属支队出具的《行政处罚决定书》,违法行为是:网约车驾驶员通过未取得经营许可的网络服务平台提供营运服务,违反了相关规定,予以200元罚款。
拿到这份行政处罚决定书,许先生有点想不通,自己一直通过滴滴平台接单,并按照规定取得了《网络预约出租汽车运输证》以及《网络预约出租汽车驾驶员证》。为什么还会被处罚呢?


第1眼和630记者了解到,按照相关规定,在重庆地区从事网约车服务,必须三证合一。网约车驾驶员虽然取得了其中两个证件,但滴滴平台在重庆未取得《网络预约出租汽车经营许可证》。因此,通过滴滴平台接单的快车、豪华车等相关网约车服务,都属于违法行为。而在近期,除了许先生之外,其他通过滴滴平台接单的网约车驾驶员也遇到过同样被处罚的情况。滴滴从业者们担心,如果通过滴滴平台接单时,出现交通意外情况,那滴滴平台的不合法会影响到保险公司的理赔。

采访中,滴滴重庆办事处工作人员表示,事情来得太突然,他们正在了解情况,不方便接受采访。而对于如今所面临的尴尬,通过滴滴平台接活的从业人员,不免担忧起以后的生计。

那么,这项新规到底有哪些具体规定呢?
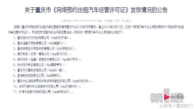
第1眼和630记者随后来到了交通行政执法两江新区大队进一步了解情况。在这里,工作人员告诉第1眼和630记者,按照《重庆市网络预约出租汽车经营服务管理暂行办法》要求,截止2018年6月21日,已经有11家网约车平台公司取得了重庆市《网络预约出租汽车经营许可证》,可在重庆市范围内依法开展经营活动。重庆市道路运输信息网公布了这11家网约车平台公司的相关信息,其中包括了重庆庞大叮叮科技有限公司(叮叮约车),重庆渝客行网络有限公司(愉客行)等网约车平台,而市民熟悉的滴滴等打车平台,并没有出现在这一名单当中。也就是说,目前,网约车从业者通过滴滴打车平台接单,属于违法行为。

采访中,第1眼和630记者查询了《重庆市网络预约出租汽车经营服务管理暂行办法》,其中第十条规定,网约车平台公司应当在取得《网络预约出租汽车经营许可证》并向企业注册地省级通信主管部门申请互联网信息服务备案后,方可开展相关业务。相关部门表示,一旦发现违法行为,网约车从业者、以及打车平台,都将会受到行政处罚。