
近日,一则云集微店本月将赴美申请IPO的外媒消息也再度传播开来。
该消息源于路透社去年9月的报道,当时报道称据知情人士透露,云集微店计划于2019年年初在美上市,已委托摩根士丹利、瑞士信贷和摩根大通领导,在纳斯达克证券交易所上市。
该知情人士还透露,云集微店计划在IPO中筹集约10亿美元资金,获得70~100亿美元的估值。
对于此消息,云集微店、摩根士丹利、瑞士信贷和摩根大通的发言人当时均拒绝对此置评。
但有网友却对此表示质疑,“传销也可以上市?”


云集微店
曾因传销“交958万学费”,改过后“自产自销”
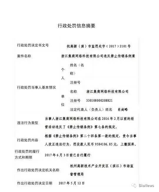
质疑来源于2017年的一张罚单。
杭州高新技术产业开发区(滨江)市场监督管理局对浙江集商网络科技有限公司下发了行政处罚决定书,并指出云集微店招募店主的过程中要求缴纳平台服务年费、制定利益分配制度等行为,违反了《禁止传销条例》第七条的规定,属于传销违法行为,因而下达958万的行政处罚。


云集微店采用的是S2B2C模式,为微商卖家提供货源,用性价比+精选SKU吸引用户,并以招募微商店主发展人员方式获客交易。浙江集商网络科技有限公司即云集微店的运营公司,被处罚后,2017年8月,该公司法人代表由肖尚略变更为夏禄厚。
在被官方处罚后的一段时间里,微信也对云集微店公众号及小程序进行封禁。

目前,肖尚略依然间接持有浙江集商网络科技有限公司的股票。但现在,云集微店在官网、App等地的运营方标注的都已是浙江集商优选。
事实上,云集微店惹人诟病的地方在于其在发展初以发展客户、店主的拉人头,拉下线的多级分销体系,这是直销与传销常用手法。
那么如何区分直销与传销呢?前者有国家颁发的牌照,表面上发展人员没有超过3级以上,有实际的货品。但这也意味着直销的产品价格进货与售卖的差值需要非常大,以保证足够利益分配给下线及下下线。
传销却可能是空手套白狼,没有有价值商品,体系依靠下线拉人头、缴纳会费、代理费运作。也有业内人士表示,判断传销的关键点在于下下级有留存,卖方提成按照复式计算。
而当时云集微店这种下线设置4个层级,上下级制定了利益分配制度且发展人员的给付大于实际售卖物品的盈利,这样的发展招募“店主”的方式已经可以定义为传销。

云集微店推出后,的确吸引了不少人参与,不少网友表示身边人都在云集微店开店。而有自己参与其中的,也都是因为信任熟识的朋友。
行政处罚书中提及,云集微店通过这种招募“店主”及“晋升”方式,截至2016年2月18日停止招募,共招募到店主310221名,收取平台服务年费超过1亿1千万人民币。扣除相关运营等成本,获得违法所得超过800万元。

同时,也有网友表示,自己做店主卖不卖得出去货,或者拉不拉得来新人不重要,他们看重的是自己可以从上边以会员优惠价买自己需要的东西。
被处罚后,云集微店表示处罚是针对其2015年的地推行为,已接受处罚后同时进行了整改。那么如今,整改后的云集微店的模式又是什么样呢?
自2017年1月起,云集更改了注册模式。用户不需要获得邀请,就可以*载下**app进行注册,但注册即需缴费,而缴费注册成为会员,意味着用户将开始成为“店主”。
不过,据《华夏时报》去年9月报道,整改后的云集微店平台发展人员层级仍存在,只是变少,店主邀请新店主满100人即可成为“主管”。团队人数达到1000名,培养主管30位,即可申请成为更高级别的“经理”。
从店主升级后,主管可获取团队销售利润的15%,经理则获取团队销售利润的5%。但相比卖出商品的佣金,发展新店主获得的收入更高。
另外每新发展一名店主,主管能从398元的平台服务费中获得150元,主管的上线经理则能获得60元。此外,主管及经理均与云集微店签约兼职劳动合同,培训费和服务费均由云集微店统一发放。

目前,打开云集微店app,可以发现成为店主意味着同时办了云*会集**员卡。享受自购享受5%——35%的返利,同时拥有云集店铺,分享后有他人从店铺购物,则店主也有钱赚。

店主可选的开店套装是由平台推荐的几个礼包,其中包括素野的化妆品套装。

事实上,该产品属上海素野化妆品公司旗下,而该公司是如今云集系中的一家——云创共享网络科技100%控股的子公司,而此前由浙江小也网络科技投资。(关于云集系及小也网络科技,这里不展开,下一节详谈。)

如素野这样几乎“自产自销”还有很多,浏览平台上销售的其他品牌产品,发现如张太和、薇新等品牌公司都有云集系的股份。




至于产品是否价格优惠,有网友进行比价表示并不存在太大优惠,甚至有商品比其他平台价格更高。而至于产品质量方面,与其他平台不同的是,云集微店平台未设评论栏,有网友表示曾从上面购买过日用物品如纸巾等,质量过关,但也有网友表示自己从云集微店平台购买的商品竟然是其他平台可同价购买的正装赠送的小样。
但云集微店在销售的货品方面除了强调批发价优惠、还强调海外正品保证,甚至似乎想要在产销之间做一个更强关联的品质与品牌链接,已在注册“云集品制”、“云集极致精选”等字样商标,不知道未来云集微店会不会诞生网易严选类似的ODM模式的业务。

在宣传上还特别针对宝妈群体,称分享商品可以赚钱。
电商老兵肖尚略
“剥离旧错”,拓展商业网版图
传销的帽子,一旦戴上就很难在公众印象中摘下来,但云集微商显然在努力与它撇清关系。
在处罚风波过后,云集微店创始人肖尚略写了一封题为《958万,我们为社交电商交学费》的公开信,对事情进行回应。
信中指出2016年2月,在有关部门和法学人士的帮助下,云集微店就对地推中有争议的部分进行了整改,并得到了政府监管部门、法律界人士的认同,已经成为一家阳光下的、合法合规的社交电商平台。
“云集微店于恰当的时期进行了整改,调整了App的推广模式。从此我们告别了有争议的App社会化地推模式,以规范的公司化方式推动App销售,成功探索出了一条合规的社交电商新路径。”
除了这封公开信,2017年8月5日,CCTV-2央视财经频道《中国财经报道》以《零售业态变革》为题也对云集微店进行了正面报道。
但这958万罚金何其贵,即便肖尚略强调社交电商的标签,并在近些年逐渐疏离与曾经的云集微店运营公司浙江集商网络科技有限公司的关系,构建了“云集集团”拓展了商业版图,也难以彻底摆脱“求学”路上走错的阴影。
云集微店是肖尚略在电商领域的第2次创业成果,早已是电商领域老兵的他,电商创业史几乎与淘宝同步。
2003年,诞生在杭州湖畔花园的淘宝,在不足两个月的时间里,日均网页浏览量达30万,日均访问人次2.5万,那时候,没有人能将这个页面简单的网络平台与“万能”相联系,更不会想到它在十多年后开启了中国人“网购狂欢”大门。

(2003年的淘宝页面)
也是在这一年,云集微店创始人肖尚略敏感地发现了电商风口,随即在淘宝创办化妆品线上零售品牌“小也香水”,现在已经发展为“小也商城”,运营公司就是上面提及的浙江小也网络科技有限公司。
然而,在微博、豆瓣等社交平台搜索“小也香水”、“小也商城”关键字,却能发现不少质疑售假的言论。


而近些年,肖尚略似乎也在与小也的关联中渐渐剥离了出来,企业公开资料显示,2016年9月,浙江小也网络科技有限公司的法定代表人从肖尚略变成了王鹏,2017年9月,小也的股东名单中也没有了肖尚略。


肖尚略似乎全心投入到了云集微店的战略发展中,2017年12月,云集微店在香港、开曼群岛注册了公司,我们无法确认的是,这是否是云集方面考虑到此前获“传销”行政处罚,或难以在国内上市,因而转战它地所做的准备。


而在新的投资控股架构下,中国香港云集控股有限公司与曾接受行政处罚的主体——浙江集商网络科技有限公司,以及存在“假货争议”的小也都没有直接关系。
可以说肖尚略在电商领域的第一所学校就是淘宝。离开小也,肖尚略依然借着阿里系提供的平台成长,2018年,他成为湖畔大学第四期学员中的一员,同期学员还有柳青、李冰冰等。

被誉为“马云军师”的阿里巴巴集团学术委员会主席、湖畔大学教育长曾鸣曾撰文,以“云集微店”等为例,谈S2b2c的商业模式。

值得一提的是,如今的云集微店,还已经接入了阿里系的蚂蚁花呗。
实际上,肖尚略及云集构建的商业网络,也几乎覆盖了产供销,投资及全资公司涉及化妆品、外贸、物流等行业,全资子公司包括浙江优集供应链管理有限公司,上海素野化妆品有限公司,并投资了武汉云腾物流有限公司。

据云集微店对外透露的营收信息,2015年至2016年,云集微店一直处于亏损,2015年亏损3265万元,2016年亏损311万元,该公司对此表示是“一直按照补贴市场、亏损经营的互联网创业模式在运作。”
而到2017年,据路透社报道,云集微店实现收支平衡,并预计2018年实现盈利。2018年5月16日至5月19日是云集微店三周年大促,据介绍,该平台3天销售额10.8亿元,单日销售额5.88亿元,单日订单量338万单。
这样看起来有些振奋的数字也给了投资人信心,2016年12月,云集微店完成2.28亿元A轮融资,由凯欣资本与钟鼎创投投资。即便处于市场寒冬的2018年,也完成了1.2亿美元B轮融资。
社交电商
推动商业进步的创新 or 只求牟利的商业“新衣”
对于的云集微店改变,中国政法大学知识产权研究中心特约研究员赵占领认为,尽管云集微店调整后的模式变成了经理、主管、店主三个层级,但经理还是从下线即主管和店主的缴费计酬,主管从下线店主的缴费中计酬,传销的本质还是差不多。
中国电子商务研究中心主任曹磊则表示,云集微店利用了社交分销的模式做电商,确实是在销售产品。此外,云集目前的层级并没有超过三级,不太会涉嫌传销。他同时认为云集采用的分销模式已经成为许多电商的标配。
如今的云集微店,看起来是在摆脱种种负面一心向前。但云集微店的前方是什么?有人表示是社交电商,是分享经济,也有网友认为是IPO包装旧套路圈钱。

如今说起社交电商必提及拼多多,2018年,拼多多借助微信红利异军突起,两年时间做到3亿用户、千亿元年GMV,上市首日,股价暴涨40%,以300亿美元的估值成为仅次于阿里和京东的电商平台。
也因此,拼多多成为从市场寒冬中脱颖而出的商业案例。但聚焦下沉市场消费需求的拼多多,除去成功的商业模式运作,回归电商本质,山寨、假货等问题频出。
而此次传出赴美上市消息,只比拼多多早创建4个月的云集微店,被称或将是微商平台里跑出的第一只美股。几乎被公认为是社交电商前身的微商,至今仍有难以摆脱的阴影,如模式似传销,货品三无或假。
传销、微商、分销体系、利益诱导、货物品质等问题的存在与关联,构成了如今大众脑海中的社交电商的原罪。这样的商业模式究竟在制造什么样的价值?基于个人利益的人际关系*绑捆**,是否是对社交关系价值的消耗?而这样的消耗能支撑这样的商业模式多久呢?
当然也有积极的看法。
吴晓波在采访完肖尚略后曾表示,任何一个创新和变革的发生,都是让人非常的陌生,然后产生非常的不适应感。但是这种不适应感和创新,恰巧是推动中国商业进步的一个最重要的力量。
那么什么能证明是推动商业进步的创新而不是只求牟利的商业“新衣”?上市后的股价走向显然不能,只有云集微店找到保证产品品质的良方,实现正品及优惠承诺,不为获客过分消耗用户社交价值或许才能吧。
想着在巨头包围的领域闯出天地,平台方自然不得不想在商业运作手段上下功夫以脱颖而出。但社交电商并非只是一件“新衣”,回归电商本质,真正惠及消费者才是最重要的。而作为消费者,对市场最好的投票就是选择。(综合:Bianews)