清华大学2022年MBA招生简章

一、报考条件
1、得教育部承认的大学本科毕业学历后,到入学时有三年或三年以上全职工作经历者(最迟于2019年9月1日前获得本科毕业证书)。
2、已获硕士、博士学位,到入学时有两年或两年以上全职工作经历者(最迟于2020年9月1日前获得学位证书)。
注: 考生持境外获得的学历(学位)证书报考,须通过(中国)教育部留学服务中心认证。
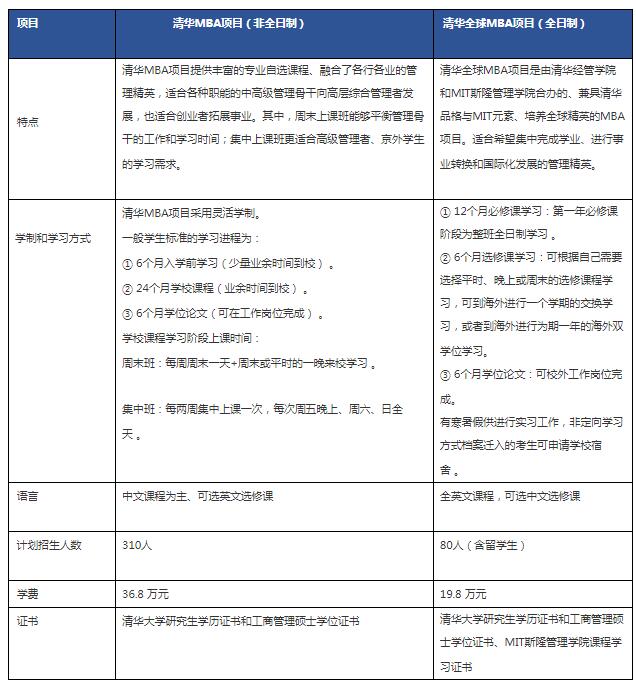
二、项目设置

三、申请流程
1、申请和面试(2021年3月至11月)
①注册清华MBA报考服务系统。
MBA报考服务系统全年开放,网址为:
http://mbaadmissions.sem.tsinghua.edu.cn。填写申请表时请注意查看系统内的申请指导和每页的填写说明。
②填写和上传申请材料。网上提交的申请材料包括:申请书、成绩单、个人简历、收入证明、单位组织结构图,推荐信(非必需)。申请材料的具体内容和要求见系统内说明。考生提交申请材料时需要选择申请面试批次,并在所选批次申请材料提交截止日期前提交。各批次的申请截止时间、面试资格公布时间和面试时间见下方"面试批次"表。
③申请材料评审。清华经管学院将组织材料评委评审考生申请材料,选出进入面试的考生。不同批次的面试人数视当批申请考生数量和质量决定。在某批面试名额有限时,考生也有可能在后续批次获得面试机会。
④查询面试资格和时间安排。可通过报考服务系统查询,面试资格公布时间见下方"面试批次"表。持有720分以上GMAT或328分以上GRE有效正式成绩的清华全球MBA项目考生可直接获得面试资格。
⑤参加面试。清华MBA项目面试内容为综合素质面试(中文),清华全球MBA项目为综合素质面试(中文)+英文语言能力测试。考生在面试报到时进行报考资格查验。
⑥查询面试结果。面试结果将在面试后10个工作日内通过MBA报考服务系统进行公布。不同批次的条件录取资格人数视当批申请考生的数量和质量决定。
2、MBA联考报名和参加笔试(2021年10月至12月)
通过面试获得条件录取资格的考生都需要报名和参加全国管理类专业硕士联考(MBA联考)。
① MBA联考报名。全国MBA联考报名一般为10月10日至31日,报名具体时间和步骤以教育部和清华大学研究生院当年通知为准。
②参加全国MBA联考。全国MBA联考考试科目为管理类综合能力和英语二,考试的内容和具体要求请参考由教育部指定的考试大纲。
③参加政治考试、英语听力测试。考生在参加MBA联考后还须参加清华经管学院组织的MBA入学政治考试和英语听力测试(清华全球MBA项目考生免试英语听力测试)。
3、预录取(2022年3月)
① MBA联考成绩一般于2月公布,国家线于3月公布。MBA联考成绩达到国家A线且通过政治考试和英语听力测试的条件录取资格考生可获得预录取资格。如果考生当年在清华参加了联考,但成绩未达到国家线,条件录取资格可以保留至第二年。未参加清华MBA联考的条件录取考生的资格不予保留。
② 通过面试获得条件录取递补资格的考生可以在条件录取资格考生放弃或者没有达到国家线的情况下按照联考成绩排序获得预录取资格。最终没能递补成功的考生可在第二年直接获得原项目的面试资格。
4、正式录取(2022年4月至7月)
预录取考生在档案审查和申请材料真实性审查通过后获得正式录取资格,与清华大学签署培养协议后,将于2022年7月份收到录取通知书。