导读
一直有小伙伴找我说,有没有闲鱼系统的教程,说句心里话,市场上并没有真正完整的闲鱼教程,哪怕是那些付费的课程,几百到几千不等,都不完整,而且质量一般。

学习
但是我自己做闲鱼这么多年,还是有不少的干货私藏,这里一次性分享给大家,并且会不定时更新本页内容,记得收藏。

其中包括最基础的闲鱼入门操作,高阶一些的闲鱼玩法,以及*子骗**的各路招数,资料全部来源于网友分享,以及我自己自费购买的课程。
我正在撰写的闲鱼系列课程
先分享一波我自己正在撰写的系列课程,我承诺该课程过去有效,现在有效,将来同样是有效的,能赚钱的,因为我教你的并不是,过去式案例和结果,而是方式方法,做闲鱼的真正方法。

闲鱼-系列教程
有些小伙伴留言说,没什么干货。是吧,可能只有把钱送到你的手里,才算真正的干货。
如果你可以自己边学习,边实操,有问题就过来留言,你会很快成长为一名合格的闲鱼玩家。
闲鱼系列课程 | 如何打造一个靠谱、专业、高质量的闲鱼账号
闲鱼系列课程 | 反复选品很难受?一招带你找到高利润爆款(上)
闲鱼系列课程 | 反复选品很难受?一招带你找到高利润爆款(下)
闲鱼系列课程 | 如何打造一个吸引人又讨好流量引擎的宝贝文案?
...
我自己曾经看过、购买过的各类免费+付费教程
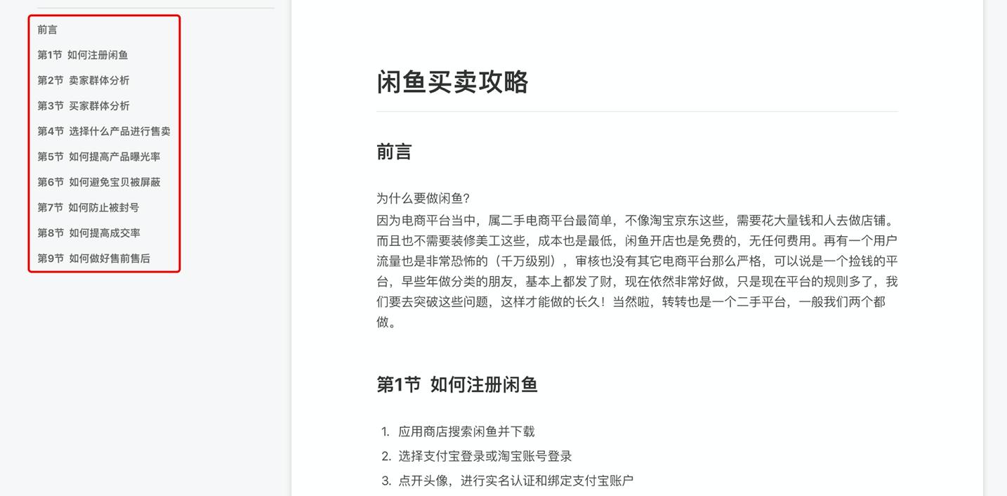
第一部分:基础教程
内容包括:
- 闲鱼的*载下**、注册等等基础操作
- 用户群体的分析
- 产品的选择
- 如何提高自己产品的曝光率
- 如何防止产品被屏蔽
- 如何防止被封号
- 如何提高产品的成交率
- 如何做好售前和售后的工作

基础教程
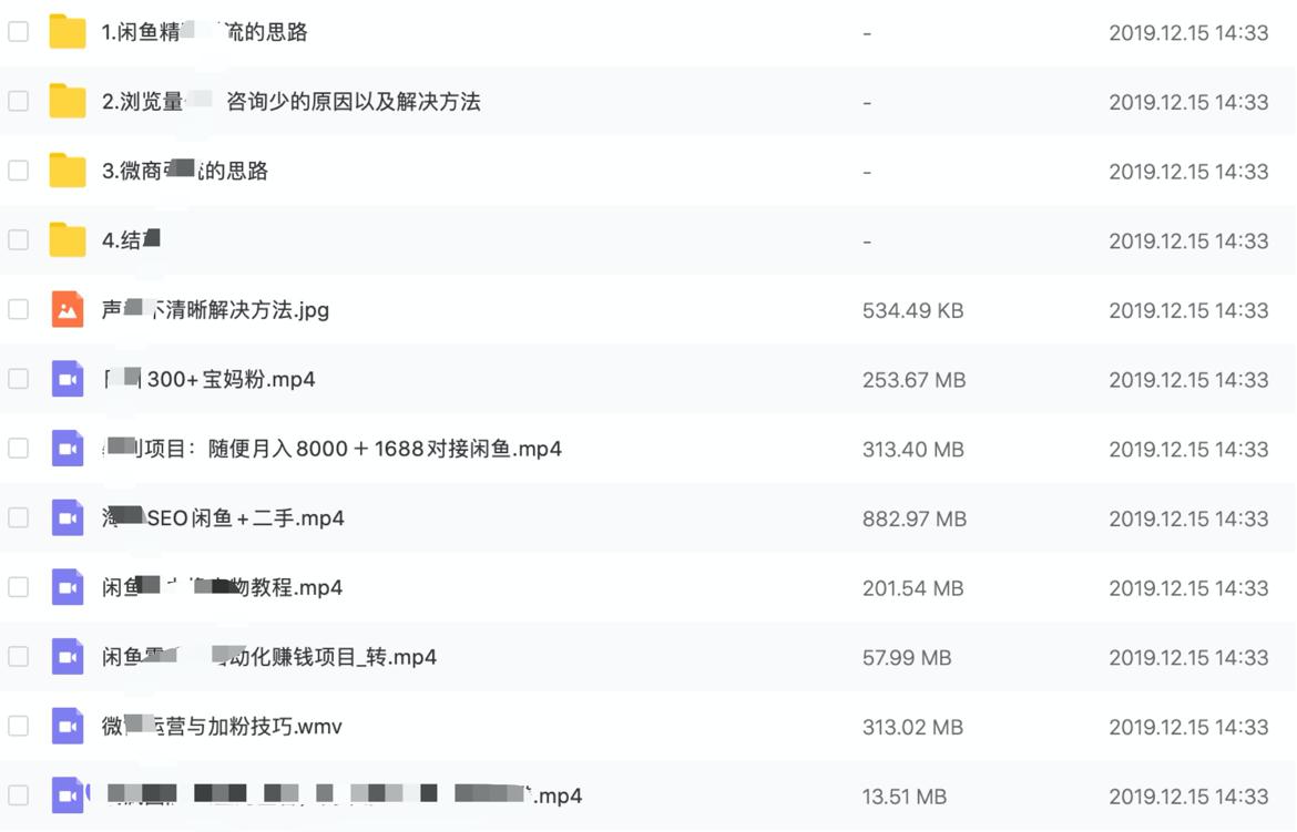
第二部分:进阶教程
这些内容都是我看过还不错的课程,以及一些购买的收费课程。
资料形式:包括但不限于文字资料、视频资料以及音频资料
内容包括:
- 闲鱼店群玩法
- 闲鱼免费送玩法
- 闲鱼如何寻找日赚100+的玩法
- 闲鱼、转转分类项目玩法
- 微商+闲鱼搭配玩法
- 闲鱼吸引精准粉玩法
- 各类闲鱼教程

日赚100+

闲鱼店群

闲鱼免费送

各类教程
目前我正在开展的工作
目前分销的产品已经落实,麻烦大家火速联系我,安排!
目前的计划如下:提问的小伙伴请直接联系我,你们全部都有第一梯队的分销名额,享受的是什么:产品成本价+一件代发,你需要做的是:发布产品,定期优化,坐享利润分成。

提问小伙伴
没错,仓储、发货、产品售后的问题,我这边会有专门的团队来解决。
其他感兴趣的小伙伴,等待后续的名额开放。

名额有限
同时也请大家理解一下,我不能无条件分太多的名额给自己的下线。
因为后期会在1688等批发网站上线,你们的成本价将会是比1000个的价格更低的价格。
开展合作后价格等信息属于保密,请勿外传,一旦发现,取消资格,永不合作。
我前期所做的工作是把你培养成一个合格的闲鱼卖家,所以如果你一直在学习并且实操,我会择优选择合作者,价格会有所不同,相比提问者会高一些,但是依旧有利润空间。