
因为微信在手机上登录过后,只要不特地去退出,永远都是保持登录状态的,即使关掉手机再开机后,进入微信依然不用再次输入密码。也因为如此,久而久之,连密码也不再记得了。当某一天不小心退了出来或是要在另一台手机上登录时,如把密码忘记了,那就很是尴尬。
此时,要是连续多次输入错误密码,微信还会把你微信冻结起来。那应该怎么办呢?

因为微信的登录有手机号、微信号、QQ号、邮箱这4种方法,如果把密码忘记了,那通过微信号是无法登录的了。甚至有很多人连微信号也不记得了
,还有人的微信号都是最原始的wxid_……没有修改为个性化的微信号。
解决的方法有四种:
方法一:通过已绑定手机号+短信验证码
方法二:已绑定的QQ号+QQ密码
方法三:已绑定的邮箱进行密码重置
方法四:申诉找回微信帐号密码。

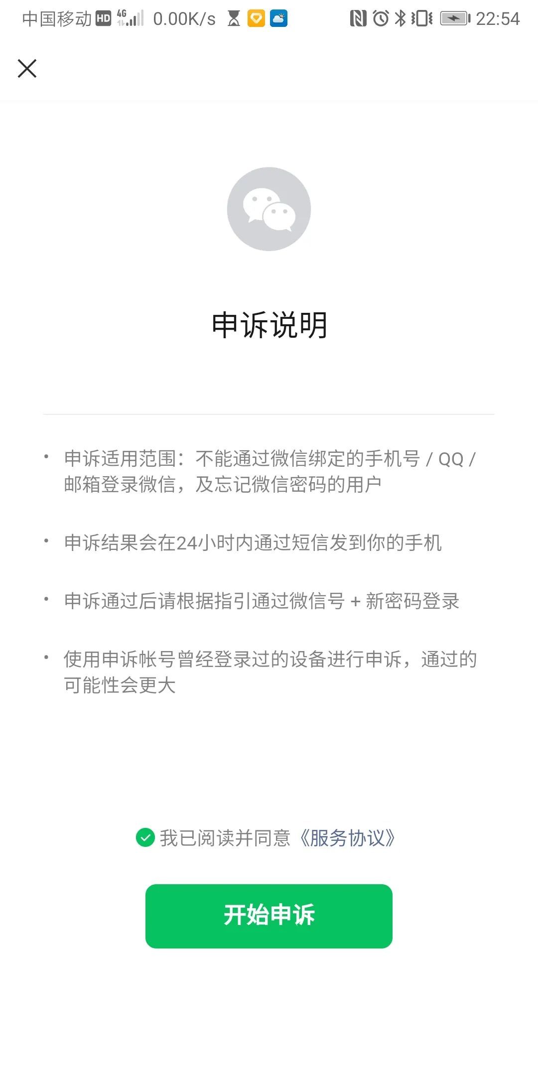
申诉适用范围:不能通过微信绑定的手机号 / QQ / 邮箱登录微信,及忘记微信密码的用户。
申诉结果会在24小时内通过短信发到你的手机。
申诉通过后请根据指引通过微信号 + 新密码登录。
使用申诉帐号曾经登录过的设备进行申诉,通过的可能性会更大。
具体的操作步骤就不再一一叙述了,按提示指引逐步操作就行。
所以,为了不至于走到申诉这一步,一定要记得进行必要的安全设置,即是绑定手机号或是QQ号(2017年后注册的微信已不能绑定了)、邮箱,甚至是设置一个声音锁。

步骤为:我→设置→帐号与安全→,进入帐号与安全设置界面,进行手机号的绑定,应急联系人的绑定,声音锁的设置。再进入“更多安全设置”界面,可以进行QQ号和邮箱的绑定操作。

声音锁
微信还提供了一种“声音锁”功能,设置好声音锁功能后,我们只需要对着手机说8个数字,就可以成功登录微信了,这个功能非常赞,就算以后忘记了微信登录密码,也不用害怕了。


点击“创建”后,就会弹出下图的界面,提示我们按住话筒,匀速读出上面的8个数字,完成后,还要求我们再次读出这8个数字,设置完成后,我们还可以测试一下。

好了,今天就分享到这,希望对你有用,谢谢。请记得点赞收藏转发,可以帮到更多的人。