犀牛之星 讯,10月12日消息,北京证券交易所上市委员会2022年第52次审议会议结果出炉: 柏星龙(833075)符合发行条件 ,上市条件和信息披露要求, 成功过会 。

犀牛之星APP 显示,柏星龙是一家专业从事创意包装产品生产和创意设计服务,以品牌策略规划和创意设计为核心,将品牌形象与文化创意相融合,专注于为酒类、化妆品、茶叶、食品等消费品领域客户提供品牌策略规划、创意设计、技术研发、产品交付四位一体的产品形象工程整体解决方案。
公司包装系列产品示意图



目前,公司已经自主研发了高光泽立体烫金、3D悬浮微纳防伪技术、纹理烫金技术、UV数码浮雕立体肌理技术、防伪卡扣等核心技术。截至2022年9月底,公司已取得授权专利157项,其中发明专利13项、实用新型专利59项、外观设计专利85项、以及作品著作权271项。
公司授权发明专利示意图


凭借公司优秀的创新设计能力,在各大设计大赛上,公司频获佳绩。目前,公司共获得103项国际设计大奖,其中包括 德国红点奖15项、德国IF国际设计大奖221项 、Pentawards大奖7项、世界之星34项、莫比乌斯广告奖59项、意大利 A设计大奖15项、IAI设计奖1项、以及Ctypeawards奖1项。受益于公司的创新设计能力,公司被认定为广东省工业设计中心、深圳市工业设计中心。除此之外, 2019年6月公司还被广东省工信厅认定为广东省“专精特新”中小企业。
据了解,公司所属领域为文化创意产业。近年来,随着科技的发展,文创理念深入人心,文化创意产业迅速发展。 根据国家统计局数据显示,2015-2020年,我国文化及相关产业增加值从2.72万亿元增长至4.49万亿元,年均复合增长率达到10.54%,占GDP比重由3.95%增长至4.43%。

其中,文化创意与设计服务业作为我国文化产业的重要组成部分,保持了较好的发展势头。2015-2020年,我国文化创意与设计服务业增加值由4953亿元增长至7736亿元,年均复合增长率为9.33%。 2016-2021年,创意设计服务业营业收入从9854亿元增长至19565亿元,年复合增长率14.7%。

行业格局来看,和欧美发达国家相比,我国包装行业呈现大而不强、行业分散、集中度低。根据相关数据显示,美国国内前两大包装企业的市场占有率已达到了47%,澳大利亚更是高达90%,日本、意大利等其余发达国家的包装行业的集中化程度和大型企业市场占有率也普遍比中国高。整体而言,我国包装印刷行业集中度较低,随着行业参与者逐渐增多,市场竞争将日益激烈。
根据中国包装联合会数据显示,2021年全国包装行业规模以上企业实现销售收入12041.81亿元,其中纸和纸板容器制造完成累计主营业务收入3192.03亿元,占比达26.51%。 我国纸包装市场在包装印刷行业占据重要地位。

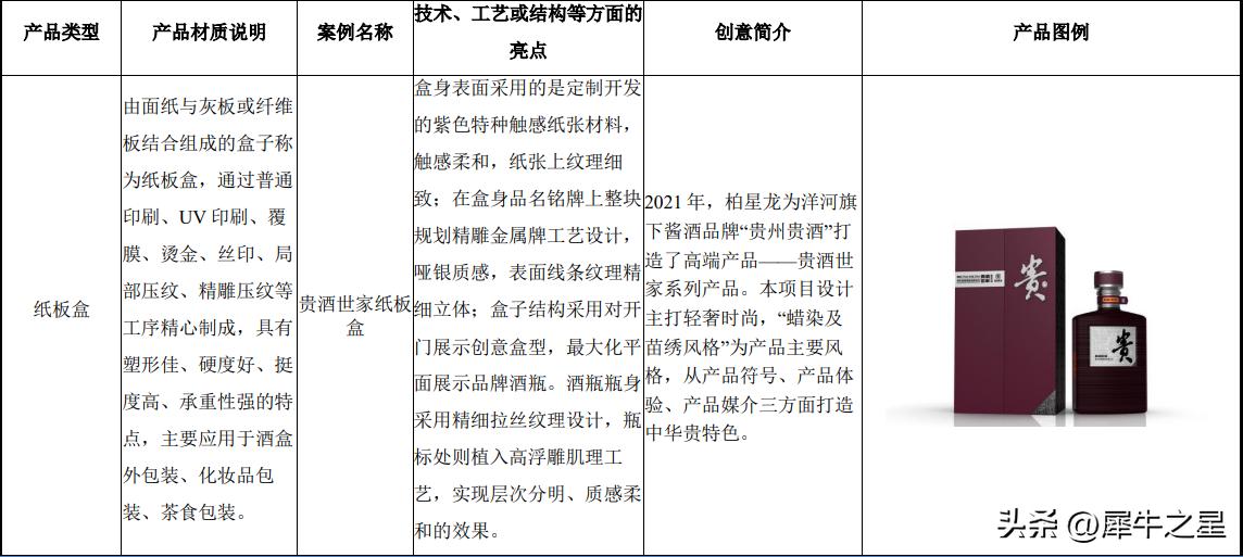
目前,公司的创意包装业务主要集中于酒类、化妆品、茶叶、食品等领域。其中酒类包装是公司营收的主要来源之一。
2016-2021年白酒上市公司业绩报告示意图

根据《中国酒业“十四五”发展规划》,预计2025年,中国酒类产业销售收入将达到14180亿元,年均递增 11.2%。另根据业内数据显示, 2020年我国酒类包装市场规模达1011.26亿元,预计到2025年,整个酒类包装市场规模将达到 1722.82亿元。
凭借优秀的创意能力、优质的工艺技术以及高效的交付能力,柏星龙业务覆盖全国主要省份,并出口美国、法国、意大利、德国等多个国家及地区。目前,公司已经和 牛栏山、衡水老白干、古井贡酒、糊涂酒业、天佑德、酒鬼酒、汾酒、欧莱雅、宝格丽、SundayRiley、八马茶叶、燕之屋、LadyM 等国内外知名品牌建立了良好的合作关系。
客户方面,2021年公司前五大客户分别是 北京顺鑫农业股份有限公司牛栏山酒厂、承德乾隆醉酒业有限责任公司、青海互助天佑德青稞酒股份有限公司、安徽古井贡酒股份有限公司、小糊涂仙酒业(集团)有限公司。
公司2021年前五大客户

业绩方面,2019年-2021年,公司营业收入分别为3.57亿元、2.82亿元、4.26亿元, 近两年复合增长率为9.3% ;归母净利润分别为3332.13万元、2238.24万元、4222万元, 近两年复合增长率为12.56% 。
和同行业上市公司相比,公司近三年毛利率维持在 39% ,2021年毛利率为 35.21% 。同行业上市公司—— 裕同科技、美盈森、上海艾录 的毛利率分别是 21.53%、22.88%、28.55%。
同行业上市公司经营示意图

IPO募资方面,本次公司拟募资3亿元,资金将用于 惠州柏星龙包装有限公司创意包装智能制造生产建设项目、以及创意设计与技术研发中心建设项目 。本项目建成后将大大提高公司的生产能力,可形成年产量超过一亿个创意包装制品的生产能力。公司生产能力的提高,有助于提高公司产品交付能力,解决公司面临的产能不足与销售规模增长之间的矛盾,从而有助于满足市场不断增长的需求并提高市场占有率,技术能力与质量管控能力的提升将进一步增强核心竞争力,从而使公司的发展步入一个新的台阶。
公司IPO募投项目情况
