2023年高考各个学校的成绩、分数、喜报等都出来了,各位家长也很关心每个学校的情况,特别是那些顶尖的学校的情况,今天小编就为大家整理一下昆明市十所最好的高中,并附上排名以及招生人数。
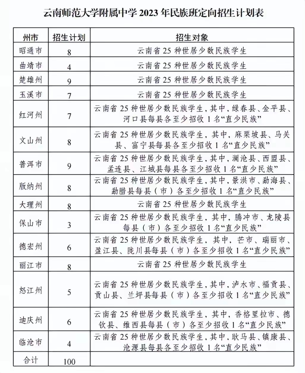
第一名:云师大附中。当之无愧的王者,不光是昆明市最好的高中也是全云南省最好的高中。学校常年600分率都在65%至80%之间,可以说上了云师大附中的孩子,基本是一只脚踏入了211、985的高校。不少优秀的学生高二开始就被常青藤名校录取,参加的竞赛获奖的学生也是省内最多的。云师大附中每年面向昆明招收840名考生,定向省内其他地州招收民族定向生100名,合计940名。

云师大附中定向招生计划
第二名:昆一中。昆一中在任何一个地州都是相当强悍的存在,无奈因为和云师大附中同在一个城市,光芒被掩盖了,但是既然不影响它成为一所优秀的高中。昆一中一本率常年稳定在90%,600分率也是稳定在40%至55%之间。进来的学生大部分也能考上211以上的学校。昆一中招生978人,面向郊县150人、民族生40人、足球特长生10人、田径4人、篮球4人。
第三名:云大附中星耀学校。云大星耀的实力还是比较强,一本率、600分率这些和昆一中不相上下。不过该学校争议比较大,因为招收的公费生名额太少,自费生过多,而且自费生录取分数也不低。学校招收770人,公费200人,自费570人。

云大附中星耀学校
第四名:昆八中。这几年昆八中的进步是有目共睹的,学校实力稳步上升。一本率超过90%,学校对优秀尖子生采取的是聘请清北的老师进行一对一的学习成绩研判,分析落后的原因,弥补学生的短板。这几年尖子生成绩开始展露,2021年高考理科状元来自昆八中,今年省前50名2人出自八中。招生715人,包含郊县班100人,PGA(2+1)国际高中课程班50人。
第五名:昆三中。曾经昆明市排名前三的高中,因为搬迁至呈贡的原因,导致生源不如原来优秀,这几年被云大星耀和昆八中超越。希望昆三中能越挫越勇,重新站上巅峰。招生605人,郊县招收180人,民族生30人。
第六名:民大附中。这是所比较低调的高中,但是实力也是很强劲,这几年的成绩也是相当好,一本率、600分率都是相当不错,今年云南省前50名也有2个出自该学校。2023年民大附中扩招1100人,该校可以向地州招生应届毕业生50名。

低调的民大附中
第七名:昆十四中。云南省一级一等完中,一本上线率超过90%。主城区招生465人,郊县班135人。
第八名:昆十中。落寞的昆十中,这几年是越来越不行,曾经的前五高中,现在被各种嫌弃,学校有求实校区(北市区)和白塔校区(白塔路)。一本率基本在80%左右,尖子生成绩不太突出。昆十中招生822人,白塔小区275人,求实校区547人(包含郊县及民族班80人)。

昆明市招生工作会议资料
第九名:昆一中西山学校。昆一中西山学校高考一本率超过80%,成绩也是比较稳定,师资力量大部分来源于昆一中,教学质量有保障。面向昆明招收150名公费生,招收350名择校生,面向地州招收一定数量优生。
第十名:安宁中学。前十守门员的位置,给到了安宁中学。安宁中学一本率稳定在75%至80%之间,今年省前50也有2名出自安宁中学。该校校风严谨,教学质量有保证。不过该校主要是面向安宁范围招生,所以其他地区的学生就读较少。面向主城区及其他郊县招收80人,安宁市域范围招收520人。
这个排名是根据最近5年的高考成绩排名的,如果大家有不同的看法,可以评论区留下你的排名。
#昆明头条##夏日生活打卡季##文笔挑战##世界车中国造##高考##高考季##中考##昆明爆料##昆明身边事##昆明生活记录##云南##云南头条##小升初##录取通知书##高考志愿填报##我家那些事##我在岛屿读书##读书##读书真的可以改变命运吗#