如何在2小时内快速修改一份优质简历
叮叮叮~秋招季猝不及防他就来了!心仪公司招聘公告已经发布你却连简历还没改好?手忙脚乱不知道该从何入手?别慌!学长这就带你盘思路!如何在2小时内快速写出一份优质简历!快来看看吧~
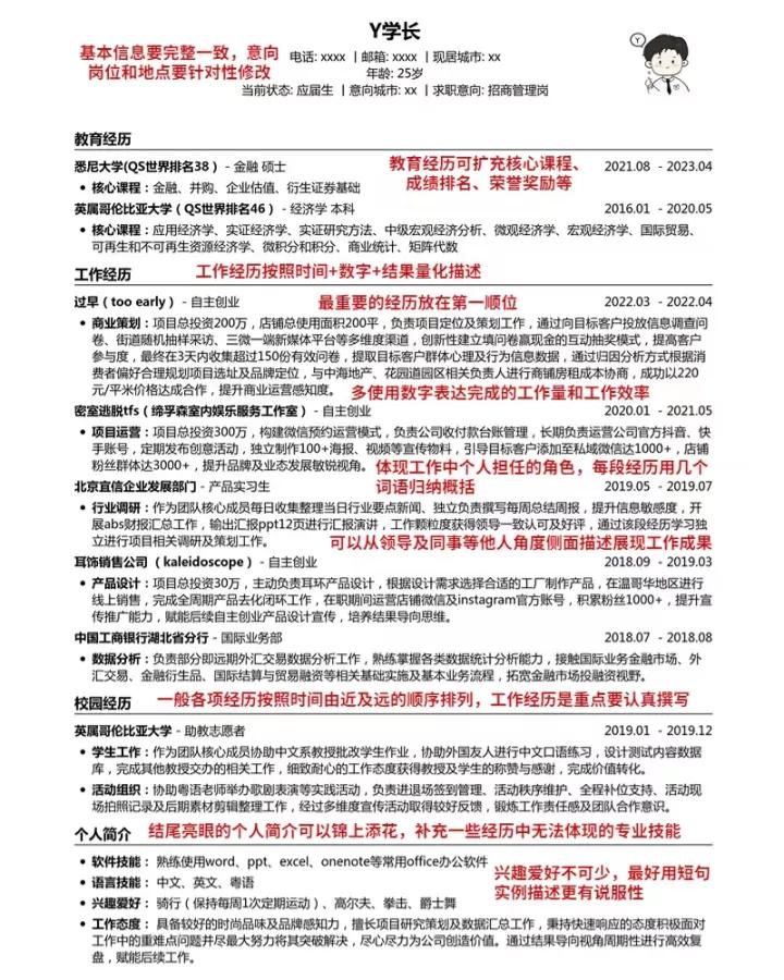
Step1:核对基本信息。HR看简历的第一眼就是我们的个人基本信息,一定要检查好联系方式、意向岗位、意向城市填写信息是否有误!而且有的公司会要求在投递个人简历的同时在招聘系统再次填写部分求职信息,要注意不同渠道的填写内容保持一致哦~
Step2:梳理工作经历。如果是应届毕业生求职,那我们这一部分的填写主要以实习经历为重点,实习经历内容往往也是HR浏览简历时间最长、阅读最细致的部分,我们一定要认真对待,如果你只有2个小时的修改简历时间,也不要慌,用一个半小时仔细修改这一部分,也可以让你的简历焕然一新!工作经历撰写技巧:【时间+数字+结果】,简单来说就是根据个人工作经历的详细内容概括出你在一项工作中扮演什么样的角色,在多长时间内通过何种方式完成了多少工作量,最终取得效果如何,描述中尽量多使用数字量化,成果可以从同事、领导等他人视角描述更显客观真实。最后把每条工作经历按照某种逻辑顺序排列,我们一般采用时间由近及远的顺序撰写,当然如果某一段经历内容更为突出、或者与应聘岗位相关性较强,我们也可以把这段经历放在最为显眼的头条位置。
Step3:完善教育背景。无论是应届还是非应届求职,简历中都要填写所有阶段的教育经历,除了学校专业之外,我们还可以写一些在校期间的荣誉奖项,与投递岗位有关的核心课程以及成绩排名等,根据自身情况选择最有利的信息填写就好~
Step4:补充自我评价。自我评价可以说是最后为我们简历锦上添花的一部分,这里可以写一些我们掌握的专业技能,兴趣爱好,以及对个人工作态度的总结,写出亮点也能给HR留下深刻印象哦!

编辑于 2022-09-29 12:52