医药电商丨研究报告
核心摘要:
行业背景: 商务部发布《关于“十四五”时期促进药品流通行业高质量发展的指导意见》,对我国医药流通行业“十四五”期间高质量发展提出明确要求。在此背景下,医药流通行业加快数字化转型,医药电商快速发展,B2B作为其中占比超过90%的商业模式,发展十分迅速。行业、政策、技术以及物流的进步为医药电商B2B的发展奠定了良好基础,促进医药流通供应链降本增效。
行业规模: 2016-2021年间,医药电商B2B市场增长迅速,2019年B2B模式交易规模突破千亿元。2020年之后受疫情影响,电商购药成为首选,医药电商B2B趁势而起,实现高速增长,2021年市场规模达到2072亿元。资本热度方面,传统药企企业积极扩大B2B版图,新型企业加速冲击二级市场,行业热情提升,在政策与市场不断完善的综合作用下,中国医药电商B2B市场规模2025年预计达到3758亿元,发展空间巨大。
行业现状: 医药电商B2B位于医药流通产业链的中游,以数字化方式革新产业链上下游之间的联系方式,节约流通成本,提升流通效率。按照发起方的不同进行划分,医药电商B2B可以分为政府主导的医药电商B2B、传统药批转型B2B以及第三方医药电商B2B平台,各模式市场特征与产品体系各不相同,同时以其数字化、便捷化服务共同助力医药流通的高效运转。
趋势展望: 宏观环境方面,政策监管、疫情走向、技术应用等方面依然存在不稳定性,这给医药电商B2B的发展带来不确定因素,在此前提下,B2B厂商应不断修炼内核提升自身,如此方能行稳致远;中观行业方面,先进入者把握大量资源,行业集中度将日趋提升,强者恒强的马太效应愈加明显;微观服务方面,各B2B平台将依托自身能力,数智化加码,打造“药品购销+X”的多元服务,更好地服务上下游购销需求。

中国医药电商三种商业模式
B2B服务医药行业各个B端,占据医药电商交易的主体地位
根据用户类型和流通渠道划分,医药电商可以分为B2B、B2C、O2O三种类型,这三种类型商业模式各不相同,帮助整个医药流通行业降本增效。 在疫情大环境的作用下,医药流通传统线下模式面临供应不足、信息迟缓、交通受限等多重考验,B2B平台连接上游供应链和下游终端的“桥梁作用”开始彰显;其次,B2C模式凭借药品种类丰富、药品平价、下沉地区药品可及性等优势,能够更好的满足社会需求;再者,随着处方药网售放开的政策利好,O2O送药上门模式的渗透率提升,解决了购药“最后一公里”的难题。本次报告主要围绕医药电商B2B模式进行探究。

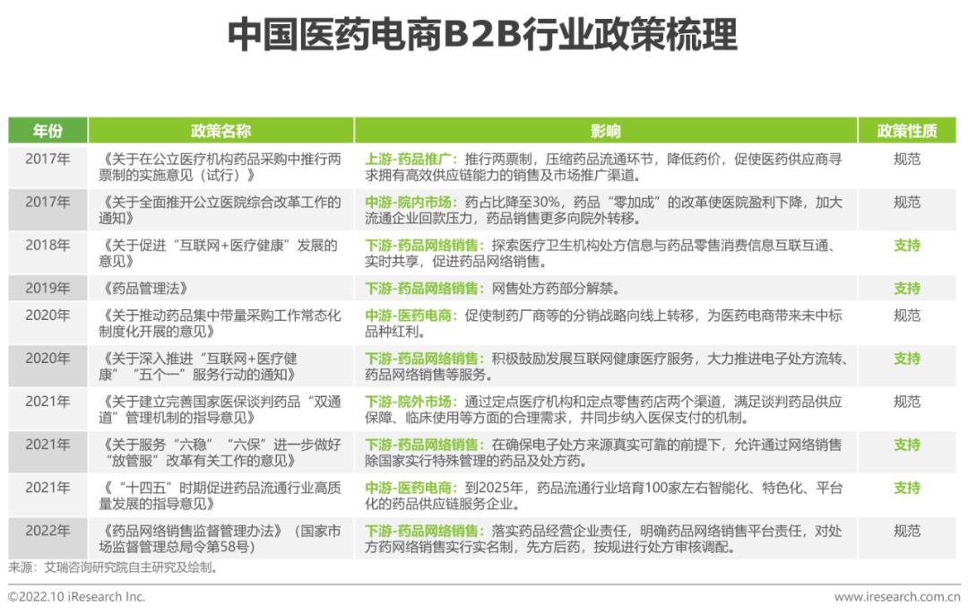
中国医药电商B2B政策发展背景
医药流通政策日趋规范,推动B2B电商快速发展
政策支持是催生行业发展的主要驱动因素。在国家医疗制度改革的推进下,医药流通行业原有的格局及产业链被打破。为提高行业集中度,规范业内发展,政府部门围绕两票制、带量采购、互联网+医疗、电子处方流转和网售处方药等方面发布了一系列核心政策,为行业发展制定标准,促使医药流通领域监管日趋规范化,竞争逐步有序化,为行业发展提供新的机遇。

两票制、带量采购、网售处方等助推医药流通向线上模式转变
医药流通行业近年来主要政策频繁发布,两票制、带量采购、网售处方药等对行业的上中下游产生了不同程度的影响。两票制压缩了流通渠道层级,减少医药流通中间环节的业务模式比重,导致流通企业格局发生变化,药企积极拓展线上数字化推广新方式。带量采购政策使得中标企业能够实现以量换市场,拓展市场份额,同时促使制药厂商等的分销战略向线上转移,为医药电商带来未中标品种红利。电子处方流转、网售处方药等政策将进一步为医药B2B电商带来红利,促进渠道进一步打开,迎来新的发展机遇。

中国医药电商B2B行业发展背景
医药流通行业的整体向好发展为医药电商B2B提供成长沃土
随着医药卫生体制改革的不断深化,药品流通行业加快转型升级步伐,药品供应链不断发展,行业销售总额稳中有升。 2020年,由于疫情影响,医药流通销售增速下降至2.4%,2021年销售额从疫情的影响中逐渐恢复,增长至26064亿元,增速回升到8.5%,医药流通展现长期向好的发展态势。 这当中,2021年医药市场对B端销售额达到118766 亿元,占销售总额的72.0%,成为医药流通中比重最大的销售渠道。未来随着医药流通市场的平稳运行以及面向B端的销售额逐步扩大,医药电商B2B必将拥有良好的发展与成长空间。


中国医药电商B2B物流发展背景
智慧供应链价值被逐渐挖掘,助力B2B物流运输高效流转
随着医药流通的不断发展,医药物流技术水平不断提高,2021年医药物流企业运输车辆达16454辆,仓库面积1261万平方米。同时,医药物流供应链技术与服务实现全面升级,智能温度控制、电子标签拣选、智能订单管理等技术实现了医药物流的信息化、智慧化;医药零担、医药整车、医药冷链等服务模式更加契合市场药品运输需求,共同助力医药电商B2B提高药品物流与配送能力,通过智慧化运输、仓储与专业化配送实现药品的快捷、高效流转,进而更好地迎合药品流通需求。

传统医药流通行业痛点分析
原有流通渠道供应链冗长,反应滞后,大幅增加交易成本
传统的医药供应链存在很多制约因素,阻碍了药品流通的高效运转。供给端层面,1)医药厂商到零售终端的供需信息难以精准匹配,存在信息孤岛,导致药厂反应滞后,提高了生产与仓储成本;2)传统营销模式多通过经销商线下销售,药品采购模式单一;3)在中间多个流通环节中,价格存在较大的波动,使得交易的不确定性增加。需求端层面,1)多级流通大大降低了交易效率;2)流通过程中的多级分销与运输费用提高了药品的交易成本;3)线下采购渠道信息价格不透明,使需求端缺乏议价能力。这些痛点严重阻碍了医药流通的进一步发展。

医药电商B2B核心价值
缩短流通环节,供需精准匹配,实现流通环节的降本增效
在传统流通模式痛点难以克服的情况下,医药电商以B2B模式介入医药流通,直接连接药品相关的各个端口,减少了药厂到终端的中间环节,改变药品低效供应链。在供给端,医药电商B2B能够通过顺畅的供求信息指导生产,利用互联网与平台进行药品的宣传与推广,合理分析定价,降低价格波动。在需求端,流通环节的进一步缩短使得药品需求方能够直接与药厂对接,减少流通层级,显著提高交易效率;同时采购商能够灵活采购、公开比价,节省零售终端的进货成本,从而促进医药流通的良性发展。


中国医药电商B2B市场规模
2021年市场规模突破两千亿元,市场处于新一轮探索期
2016-2021年间,医药电商B2B市场增长迅速,2019年B2B模式交易规模突破千亿元。2020年之后受疫情影响,电商购药成为首选,医药电商B2B趁势而起,实现高速增长,2021年市场规模达到2072亿元。在市场成长性方面,目前医药电商B2B服务的对象多为药店、诊所、民营医院等,未来一方面,医药流通行业“十四五”规划促进了流通行业集中度提升,电商B2B高质量发展;另一方面,院外市场发展迅速,采购量大幅增加,医药电商B2B市场规模将进一步扩大。因此可以预见,在政策与市场不断完善的综合作用下,中国医药电商B2B市场规模2025年预计达到3758亿元,发展空间巨大。

中国医药电商B2B投融资现状
传统企业积极布局,点亮并持续扩张医药电商B2B版图
传统医药批发与流通企业积极布局医药电商B2B领域,通过自建或收购等方式积极探索医药流通的互联网化转型通路。作为医药流通领域的四大巨头,国药、上药、华润、九州通纷纷上线药品批发的B2B平台,利用数字化手段赋能流通领域,以达到降本增效的目的。这当中,九州通在B2B领域发展位于前列,早在2001年就上线了九州通医药网,同时随着市场上中药材的不断发展,于2014年再次上线中药材B2B平台珍药材。众多巨头入场医药电商B2B可见该领域拥有良好的发展前景。

第三方医药电商B2B企业加速推进,积极冲击二级市场
在传统企业积极布局之际,行业内不断涌现新兴的互联网第三方医药电商B2B企业。他们依靠自身的互联网资源优势切入医药领域,形成“电商+医药”的商业模式。随着行业的不断发展,市场上已经拥有了1药网、药师帮等一批优秀的医药电商B2B企业,并进行大规模融资或上市,互联网基因的医药电商B2B企业正在高速发展。


中国医药电商B2B产业链
精准锚定行业位置,数字化赋能上下游供需匹配链路
中国医药电商B2B产业链上游包括药品制造商、医疗器械制造商等。随着互联网的应用普及,药品流通逐渐转移至线上的B2B平台,在支付、物流、技术等平台的支撑下,达到为流通行业提速增效的目的。中游医药电商B2B包含政府主导B2B、传统药批转型B2B以及第三方B2B平台,三种模式共同发挥作用。下游需求方包括医院、诊所、药店等多个终端。产业链头部的医药电商B2B企业大都凭借其规模效应把握上游品种优势与下游资源优势,从而贯穿产业链上中下游各个环节,实现全产业链的深度布局。

中国医药电商B2B企业竞争格局
头部B2B平台领跑,互联网公司加速积极布局
针对经营规模、融资能力、服务能力以及仓储运输能力这四个维度,艾瑞通过对市场主要医药电商B2B玩家相关资料的收集与整理,对主流医药电商B2B平台进行竞争力评价。其中九州通网、药京采、药师帮1药网领跑行业,合纵药易购、国药商城、药帮忙、药兜网等正不断向领头羊奋进,第三梯队中,阿康健康、药便宜、未名企鹅等多是由新兴公司和互联网公司跨界医药领域,正积极向前发展。

产业链上游:制药企业研发方向
集采降低药企药品销售利润,创新药研发提速
医药集采以招投标的形式购进药品,对于医药企业的影响从两个方面看:短期内,对中标企业来说,有技术实力的中小药企凭借集采中标以量换市场,或与大药企抢占市场份额;未中标企业方面,以仿制药为主且品种单一的企业丢标可能造成业绩大幅下跌,不得不转向其他赛道。长远来看,仿制药逐渐缺乏话语权与定价权,发展空间将被挤占,这倒逼药企转型升级,加大医药研发投入,以积极向创新药领域转型。

产业链中游:医药电商B2B价值
供应商侧:推动渠道铺设与产品营销,提升产业价值
医药电商B2B平台能够为上游药企提供渠道与营销价值,拓展客户源,打造品牌影响力,优化生产计划与品牌定价。第一,借助医药电商B2B平台的流量优势,药企可以开拓销售渠道,触达更多药店、诊所等小B端客户,提高客户覆盖面,从而捕捉更多的商机;第二,通过医药电商B2B平台的交易大数据,药企可以精准识别目标客户,同时借助电商平台的资质背书,提升客户的成交率;第三,借助电商平台的数据支持,上游供给端能及时调整生产计划与产品定价,以进一步满足需求端的预期,提高成交率。综合而言,医药电商B2B平台能够依托数字化能力赋能产业,打通线上线下,重构数字化价值链,达到降本增效,提升品牌影响力,提高药厂竞争力的目的。

采购商侧:通过数字化技术实现采购行为的链路优化
医药电商B2B平台凭借其深厚的技术积累与技术能力,优化平台采购的全链路流程,为下游买家提供一站式采购解决方案,实现智能采购。平台从商品搜索、询单比价、下单采购、线上履约直至物流配送各个方面,依靠大数据、区块链和物联网等技术,帮助采购商实现采购信息透明化、产品服务推荐定制化、签约流程线上化以及溯源信息可靠化等。未来平台将凭借其科技优势继续渗透采购环节,在系统对接充分、供应链金融可靠、本地化服务完善等方面持续发力,为企业赋能。

产业链中游:医药电商B2B商业模式
电商B2B商业模式各具特色,以独特优势占领客户心智
按照发起方的不同,我国B2B医药电子商务可以大致划分为以下三种类型:政府主导的医药电商B2B、传统药批转型B2B以及第三方医药电商B2B平台。 其中政府主导的医药电商B2B主要作为政府的行政事业性平台存在,为药品供需双方提供交易场所,具有非盈利性。传统药批转型B2B以其自有的药品、仓储、客户积累等先发优势搭建互联网平台进行销售,形成“医药+电商”的商业模式;除此之外,许多新兴企业趁势而入,搭建B2B平台切入医药领域,形成“电商+医药”的又一大商业模式。

产业链中游:政府主导的医药电商B2B
以政府的行业监管职能为主,具有非盈利性
在医药电商的三种模式中,政府主导的医药电商B2B通常被称为买方市场,是专门为药品采购方提供电子采购服务的电子交易场所,运营单位为买方或买方的代理机构,通常采用多对多的交易服务模式。交易平台基本由政府牵头,多属于行政事业型的电子商务平台,主要为行使政府的行业监管职能,具有非盈利性,因此,对市场运作商业模式的设计和完善问题涉及较少。

产业链中游:传统药批转型B2B
以自有的药企、渠道等资源优势快速切入电商领域
传统药批转型B2B可以看做是卖方主导,经营主体多为医药流通和批发企业,这类企业通常拥有众多上游厂商的药品代理权,有自己的实体仓库和经销渠道,天然具有进入医药电商领域的逻辑。药批企业为了扩大医药产品的销售范围,自然选择利用网络平台进行上游供应商与下游客户的需求对接与关系管理,从接入互联网入口、搭建信息化平台开始,传统药批企业快速切入线上渠道,进行医药电商B2B平台的研发与利用。

产业链中游:第三方医药电商B2B平台
以互联网电商优势进入行业,随政策放开逐渐市场化运作
在以上几种类型的基础之上,随着医药流通领域政策的逐步放开,行业出现一种了与集中招标采购代理无关、逐渐市场化运作的第三方医药电子商务平台。这种平台的运营商仅为药品的购销双方提供交易服务,主要赚取市场推广费与企业服务费,平台本身不是制药或流通企业,多为新兴的互联网企业,互联网基因更强,完全依靠平台的服务与价格优势来吸引买卖双方,因此其自身的商业模式和服务质量尤为重要,是其长期生存和发展的关键。

产业链中游:医药电商B2B市场特征
依据自身定位,医药电商B2B市场特征与产品体系各不相同
近年来,医药电商B2B模式呈现出交易体量持续增加、参与主体日趋多样、商业模式崭露差异的特点。除了政府主导的医药电商B2B模式之外,其余两种模式主要面向的终端市场与产品体系各有差异。传统药批转型B2B资金链稳健、供货和仓储能力强,依托自身积累更多服务医院、大型连锁药店等终端,产品种类除了处方/非处方药之外,也提供医院集采所需药品,品种品牌更为集中,药品安全性较强。第三方医药电商B2B平台作为新进入医药领域的电商平台,以其价格、服务优势主攻诊所、单体药店等下沉市场,其产品多为处方/非处方药,种类更为丰富,性价比更高。

产业链下游:整体格局
B端药品销售增长回升,医疗机构仍是主要销售渠道
在药品的流通过程中,药品对B端销售额占比最大,超过70%,2020年受疫情影响,线下就医受到物理空间阻隔,医疗机构就诊人次有所减少,这使得对B端销售增速低至2.7%,但随着疫情的逐渐平稳,增速上涨至9.9%,这说明线下就医需求被拉动回升,并且始终处于诊疗刚需的地位。在对B端的销售渠道中,医疗机构始终占据主要地位,这主要是医疗机构中的公立医院是民众诊疗就医的主要场所,同时,2020年疫情期间,零售药店也发挥其便民可及性优势,销售额占比有所提高。

产业链下游:零售药店
处方外流成长期趋势,零售药店将承接重大利好
国家不断出台相关政策以规范医药流通市场发展,在处方外流等的推动作用下,医院内药房的利润逐渐降低,日趋回归成本中心这一定位,处方外流或将在政策的大力推进下成为长期趋势,提供巨大的市场增量空间。零售药店将通过处方流转平台助力处方的互联互通,进而承接重大利好。目前,益药、微医、微问诊等的处方流转平台已经进行深入布局,医院开具电子处方后,处方可以依托处方流转平台直至药店,从而打通处方外流渠道。在这一巨大的市场机遇面前,零售药店应尽早布局以承接处方外流红利。


医药电商B2B未来发展趋势
宏观环境:不确定因素长期存在,修炼内核是重中之重
中国医药电商B2B行业正处于高速发展阶段,疫情的物理阻隔为线上购药奠定了习惯基础,处方外流等政策激发院外市场的购药需求,这些为行业发展提供了有利条件。但除此之外,宏观环境尚不稳定,未来严肃医疗趋势下政策监管如何变化,疫情如何走向,新技术如何应用等目前尚无明晰的方向,行业发展的不确定性因素将长期存在。在这一背景下,医药电商B2B平台应注重提升自身,从丰富产品种类,提升服务能力,加强供应链物流建设等方面不断修炼内核,如此方能行稳致远。

中观行业:集中度持续提升,行业内头部效应显著
未来医药电商B2B将进入成熟发展期,行业内对各项数字化技术及服务的逐步需求提升,巨头能够凭借其规模优势高速发展,但与此同时中小企业的份额正在不断被挤占。在行业进入方面,先进入者把握大量客户资源,新进入者则需要投入大量人力、物力、财力以建设供应链体系,获取大量用户、形成稳定的流量池愈加困难,行业内具有产品、供应链以及服务等核心竞争力的头部参与者将有更多收益机会。医药电商B2B行业整体呈现强者恒强的格局,马太效应愈加明显。

微观服务:数智化加码,打造“药品购销+X”多元服务
从平台端发展来看,医药电商B2B平台能够利用自身所积累的海量数据及高新技术,进行数智化升级,缩短传播通路,打通信息流,赋能产业链上下游,为各端提供“药品购销+X”的多元化服务。上游药厂方面,平台可以提供更有针对性的药品研发与上市服务,精准识别市场需求;下游药店端,可以利用各类资源,构建千人千面的精准营销体系,提升药店数智化营销与药事服务能力,推动药店数智化运营和管理。
