对于一家美容门店来说,我们既要保证自己门店的收益,更要保证员工的利益与权利,为了更好的保护双方,门店的劳务合同非常重要,对任何人都是一种保障!
今天准备好了详细的员工聘用合同(试用期、转正),以及薪资体系!
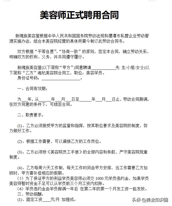
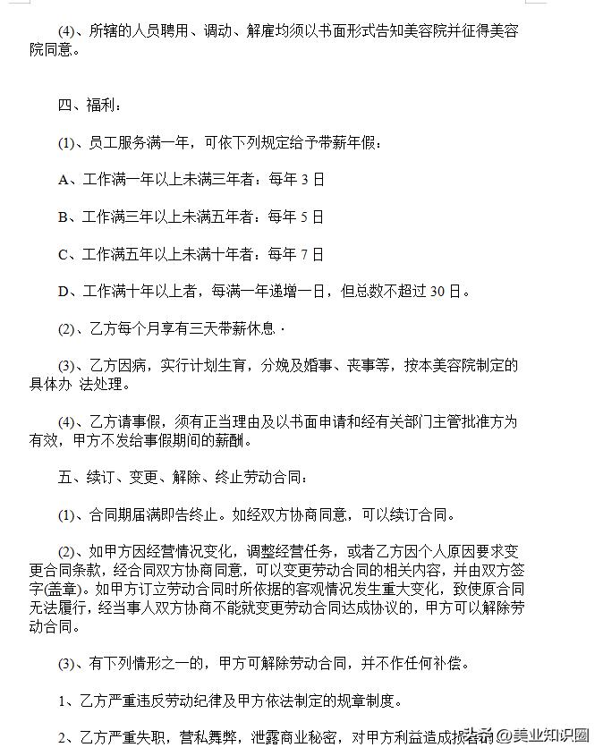
美容院正式聘用合同:


美容院试用期的合同范本:



附:美容院薪资体系目录展示


篇幅有限,就不一一详细展示了,需要的看下面:

对于一家美容门店来说,我们既要保证自己门店的收益,更要保证员工的利益与权利,为了更好的保护双方,门店的劳务合同非常重要,对任何人都是一种保障!
今天准备好了详细的员工聘用合同(试用期、转正),以及薪资体系!
美容院正式聘用合同:


美容院试用期的合同范本:





篇幅有限,就不一一详细展示了,需要的看下面:
