大家好,我是熊叔。
今天给大家说一说28日西海岸更新内容,关于装备系统更加详细的介绍。这一次的装备系统更新可以大致分为两个大的部分:
1、装备的获取
2、装备的升级和刻印
我们先来说一说装备的获取,本次更新是减负所以肯定是增加材料的获取数量,主要针对的地图有强袭模式、黎明裂缝、泰伯尔斯、超时空漩涡、星空裂缝和超星空裂缝。值得注意的是这一次不只是简单的增加了材料的掉率,还新增了帐号绑定的材料。对于多号*党**来说这是一个很好的消息,一个角色的成型速度将会加快很多,我们来看看有哪些新增的材料。

闪耀的苍穹碎片和苍穹碎片20个以及特殊的反物质粒子都是帐号绑定的材料,如果想全力培养一个号,其他号掉落之后便可以直接移动过去,或者将材料给无法进入团本的角色,直接打造小号,都是不错的选择。关于材料的掉落,也都有不同程度的增加,我们通过下表来具体的看看。


大家比较关心的两个副本应该就是泰伯尔斯和超时空漩涡,这两个副本材料的增幅表面增幅不大但是加入了新的帐绑材料,其实增幅是非常可观的。同时我们主要到一个细节关于装备的掉率也进行了增加。泰伯尔斯和超市空漩涡作为非洲酋长的我来说是一次也没有见过装备的,听说泰伯尔斯是可以掉落卡片册的,但是我也一次没见过。超星空裂缝中如果出现重力恶魔掉落史诗装备时只会出现泰伯尔斯史诗,这一点不知道具体效果如何,毕竟如果掉率不高的话也没什么值得期待的。这一系列的改版可能也是目前造成星空深渊灵石被商人们疯狂收购的原因。
我们再来看看装备的升级和刻印,装备升级所需要的成本目前还是有些昂贵的,我的奶爸就因为一直没有多的金币存了500多的魔岩石也没有升级装备和购买海博伦。看来策划还是知道目前金币价格高昂,也对游戏金币消耗进行调整。除了卢克和安图恩,哈林史诗的制作也减少了费用我们就不做介绍了。

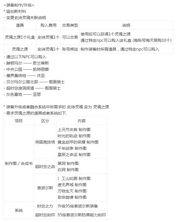
同时让我们惊喜的是,增加新的材料灵魂之源,这个材料代替升级装备当中使用的史诗灵魂。重点在于它是可以交易的,说白了就是让大家可以交易自己多余的史诗灵魂。

最后我们来看看装备的刻印系统,这是新增的系统,我们知道新增的附魔和徽章转移到新换装上的系统,但是万万没想到出了一个非常人性化的泰伯尔斯装备刻印,这个系统就是方便那些欧皇直接爆出了超界史诗,然后身上有穿着已经打造好的泰伯尔斯史诗。但是条件是必须为同一套同一位置,并且价格昂贵。

除了以上的一些减负内容,还减少特殊装备栏开启需要的材料和金币。以上就是这次关于装备部分更新的一些内容,小伙伴们敬请期待吧,没有升级的小伙伴们可以先等一等了。