2023家居装修行业发展研究报告主要从以下方面进行分析:家装公司、装配式装修、定制家居、健康睡眠、产业数字化、平台化公司六大细分领域的研究,期间做了大量企业访谈和数据分析,输出第三方研究公司视角下的行业看法。远远谈不上指引行业发展趋势,但或许可以当作企业的一种参考读物,如果报告的某个观点对你有所帮助,倍感荣幸。
【完整版报告领取方式见文尾】
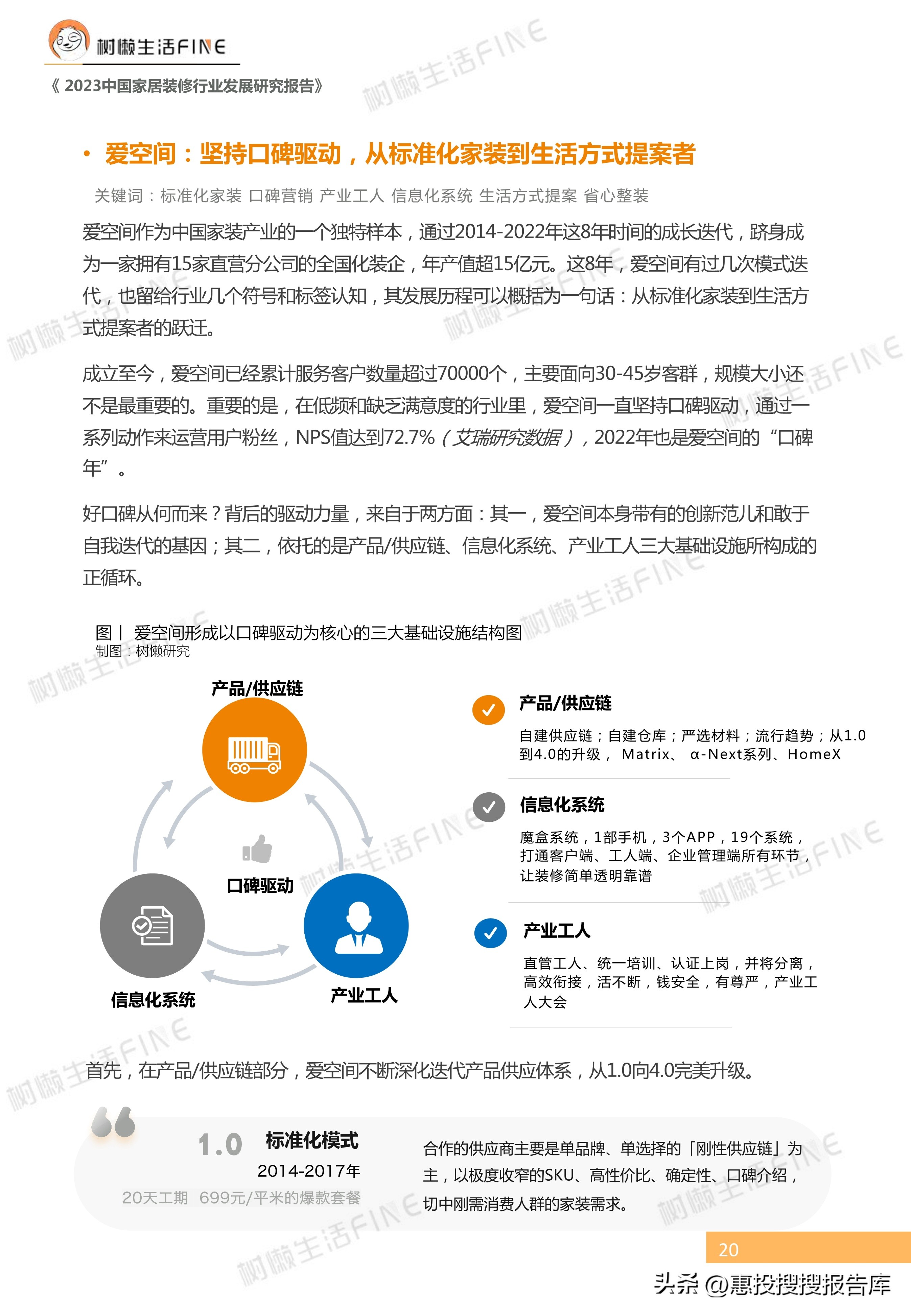
1、中国家居装修行业基本面及整体概况
中国房地产市场正进行深度调整:最新数据显示,2022年1-11月份,商品房销售额为11.86万亿元,下降26.6%,住宅销售额下降28.4%。其他数据也有相应比例的下降,尤其新开工面积下降38.9%,住宅新开工面积下降39.5%。
商品房交易量下滑明显,家居装修市场受到波及:汇总了“北上广深”几个一线城市新房和二手房交易数据:


2023年中国家居装修市场消费活力或将得到释放:复盘2010-2022这12年,家居上市热潮在2017年达到巅峰,19家企业上市,仅定制家居就有8家企业上市,其中包括欧派家居,尚品宅配、我乐家居、金牌橱柜、志邦家居也都前后登陆二级市场。继2017后,2020年家居上市热潮达到一个小高峰,这一年主要上市公司以家电电器为主,如公牛电器、火星人、帅丰电器、海尔智家。
2、定制家居行业专题报告
定制家居赛道玩家稳定,欧派营收突破200亿:2011年,欧派营收22亿元,2021年营收突破204亿元;索菲亚营收10亿元,2021年营收突破104亿元。尚品宅配,从2012年的7.4亿元营收,增长至2021年的73亿元,定制行业TOP 3都经历了近10倍的增长,其他几家上市公司同样经历了5-8倍的增长,2013年,CR 9总营收104亿元,2021年,CR 9总营收550亿元。由此可见定制行业的潜力巨大。
探索新的增长曲线:定制家居企业都经历过跑马圈地时代,依靠渠道红利和单品业务,用经销商的模式走向规模化,其增长逻辑在于不断开店。但是以2017年为分界线,行业上市大潮之后,家居厂商的渠道饱和度已经达到一定峰值,尤其是对头部企业而言,*弹子**平飞更为明显,如何找到新的增长点至关重要。
3、装配式装修行业专题报告
装配式装修的市场特征:一体化设计、预制式生产、装配化安装、信息化管理
理论上讲,装配式模式对于装修行业进行两方面的重构:工艺工法改变,要求降低:去掉了湿作业,对产业工人的要求降低了,会拧螺丝就可以,不需要学过传统手艺,培训一下按部实施就可以完成装配任务;新材料替代旧材料:因为新模式和新材料的出现,逐步替代了传统装修的部分材料,例如,黄沙、水泥、乳胶漆、传统轻钢龙骨、石膏板等。
4、家装市场专题报告


【PDF版报告如下】






















本篇报告共109页,如果您觉得此篇报告有价值,可以获取PDF完整版阅读。完整版报告可戳评论区或禾厶获取。
感谢您百忙之中花时间阅读此篇文章,希望我们的分享为您提供帮助。