人生两大考:中考和高考!而中考之后“上普高”还是“上中职”?成为每个初三学生及家长面临的重要抉择!
过去,不少人认为,读中职意味着求学生涯走到尽头。事实上,职业教育早已经不是“断头路”。中职学生可以通过“高职单招”、“对口高考”、“五年贯通培养”、“免试入读”等方式升学。职业教育升学途径越来越完善,且比例也在不断扩大。
那么对于有意向选择“中职”的考生与家长,你们知道中职到底有哪些类别吗?“ 职高 中专 技校 ”说起来都打脑壳的三个名词,你能分清吗?
今天四川职教就来和大家捋顺一下,这几种学校到底是怎样的,以及几者之间的区别在哪里。
✅ 职高、中专、技校三者的概念
职高、中专和技工学校都属于我国中等职业技术教育范畴 ,只是管理部门不同,中专、职高统一属于 教育部 主管,而技工学校属于 国家人力资源和社会保障部 主管。
❓ 问:什么是职高?
答: 职业高级中学是改革教育结构的基础上发展起来的中等职业学校,大部分由普通中学改建而成, 一般招收初中毕业生,往届生等 ,学制3年。职业高中毕业后可以通过 对口高考、单招、普通高考 继续升学。除了技能方面的课程,还会接受更多的文化课程。 职高对于考大学来说,有更多的途径和机会。
❓ 问:什么是中专?
答: 和高中一样的层次学历, 招生列入国家统招计划。 普通中专毕业生发放省教育厅验印的普通中专毕业证,职业中专主要招收的就是初中毕业生,传统的培养目标是中级技术人员、管理人员等。
❓ 问:什么是技校?
答: 技校一般指 技工学校 ,招收的学生可以是初中生也可以是高中生。技工学校学习有1-5年之分,注重培养技术技能型专业人才。
技工院校可分为: 普通技工学校 、 高级技工学校 及 技师学院 等三个层次,技校系统 大部分招收的也是全日制学生 。
✅ 职高、中专、技校的区别
1️⃣ 生源区别
从生源来看, 职高以初中毕业生为主要生源, 学制一般都在3年。 中专 除了招收初中毕业生外, 也招收高中毕业生 。
技校由于分为中级技工和高级技工,学制有1-5年不等,生源 也由初中毕业生,高中毕业生为主 ,高中毕业生就读高级技工专业或者技师(学院)层次专业。还可以招收企业在职职工,社会失业人员以及一切有愿望参加学制学习和职业技术技能培训的社会各类人员等。
2️⃣ 毕业发证区别
三者在学历等级上是一样的,同属于中等学历教育,但还是有细微区别的。
中专、职高毕业颁发 教育部门印制的中等专业学校毕业证书 ,技工学校毕业获得的是 劳动部门印制的技校毕业证书。 此外,如果通过劳动部门的职业资格鉴定考试,可以获得 初级或中级职业资格证书。
此外,三者在 人才培养目标 上也有明显的区别。技工学校更注重专业技能的提高,培养的一般为实用型人才。职高要求知识性与技术性,而中专多为行业办学,则要求专业与就业并重。
不同层次的技工学校对于人才培养的侧重点也有所不同。 四川科华高级技工学校 的老师表示,“普通技工学校侧重培养 中级工 ,高级技工学校和技师学院侧重培养 高级工 、 预备技师 以及 技师 等高技能人才。同时,根据技工院校办学层次,技工院校毕业证书分为 技工学校毕业证书 、 高级技工学校毕业证书 和 技师学院毕业证书 三类。中级技工、高级技工、预备技师(或技师)毕业生分别按相当于中专学历、大专学历、本科学历,并落实相关待遇。”
✅ 职高、中专、技校的相同点
- 都是国家重视发展的职业教育 。
- 没有身份差别。现在中专、职中、技师学院、技校都是为各行业、各企业培养一线的工作人员。
- 可参加全国的统一高考,都可以读大学。
- 都享受国家助学政策,可拿助学金。
- 都可通过大专学历后进行公务员考试和专升本考试,获得本科毕业证,与普高生待遇相同,同属一个大学毕业。
“中职学校”学校名称一般为“**职业学校”“**职业技术学校”或“**职业高级中学”。中职学校等级还有国家级示范、国家级重点、省级示范、省级重点、市级重点学校等。
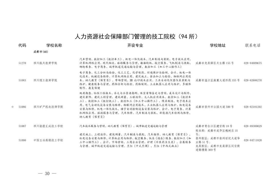
此前, 四川省2021年具有中等职业学历教育招生资格学校有456所。 其中, 教育部门管理的职业学校362所 ,开设专业280个,开办专业点2975个; 人力资源社会保障部门管理的技工院校94所 (其中,技师学院20所,高级技工学校14所,普通技工学校60所),开设专业160个,开办专业点894个。
四川2021年具有中等学历教育
招生资格完整版名单
↓↓↓





































今年具有中职招生资格学校名单还尚未公布,大家可以先分清学校类别,到时候才方便正确择校。所以,大家知道这三者之间的区别了吗?以后千万别搞混了哟~