显示看到下面这个LED闪烁电路的彩色动图(GIF)就被它的简洁电路吸引,它的确与常见到的单管震荡电路有很大的区别。
通常的单管震荡电路,无论是 RC移项震荡电路 ,还是LC组成三点震荡电路,或者通过变压器耦合震荡电路等方式,都需要三极管能够有一个基本的放大偏置工作状态,然后通过正反馈来形成正弦震荡,或者多谐震荡。
- RC移项震荡电路:https://www.tutorialspoint.com/sinusoidal_oscillators/sinusoidal_phase_shift_oscillators.htm
然而下面这个基于 BC547-NPN 震荡演示电路则是太奇怪了!
- BC547-NPN:https://wenku.baidu.com/view/e7835495dd88d0d233d46a6c.html

▲ 动画振荡器演示
电路中的有源器件BC547并没有进行正常的偏置,它的基极是悬空的。而且NPN三极管也没有按照正常电压配置,集电极电位高于发射极,而是发射极的电位高于集电极。
看到这个电路,每个人都会问:这个电路真的能够震荡工作吗?!!!

▲ 振荡电路
如果手边有些相应的元器件,就可以方便在面包板上构建起实验电路。由于所使用的晶体管型号与BC547不同,在稳压电源9V的时候,并没有看到电路震荡。
当电压提升到12V时,可以观察到电路中LED开始周期闪烁。

▲ 搭建在面包板上的实验电路
使用示波器观察电路中电解电容C1上的电压信号,LED串联限流电阻R2上的电压信号可以相应的振荡信号。

▲ 三极管集电极、发射极信号波形|黄线:发射极(e)信号|青色:集电极(c)信号
当电源电压(12V)通过R1(2.7kΩ)给C1(100uF)充电超过10V左右时,晶体三极管开始被击穿。电容电压便通过击穿后的三极管、R2、LED开始放电,从而引起C1电压开始迅速下降。
随着C1电压减小,放电电流减少一半的时候,三极管重新恢复截止。电路又开始新的一个循环。

▲ 三极管集电极发射极信号黄线:发射极(e)信号青色:集电极(c)信号
在这个振荡电路中,并没有应用三极管的放大功能,而是利用了它的C-E引脚之间,在被击穿之后出现的负阻现象,也就是随着流过的电流增加,C-E两端的电压反而减小的情况。
在下面表格中,显示了三极管2N2222A的C-E之间的电压与电流的关系。曲线的斜率是负值,显示出等效阻值为负数。

▲ 三极管2N2222A C-E之间的电压与流过电流之间的关系
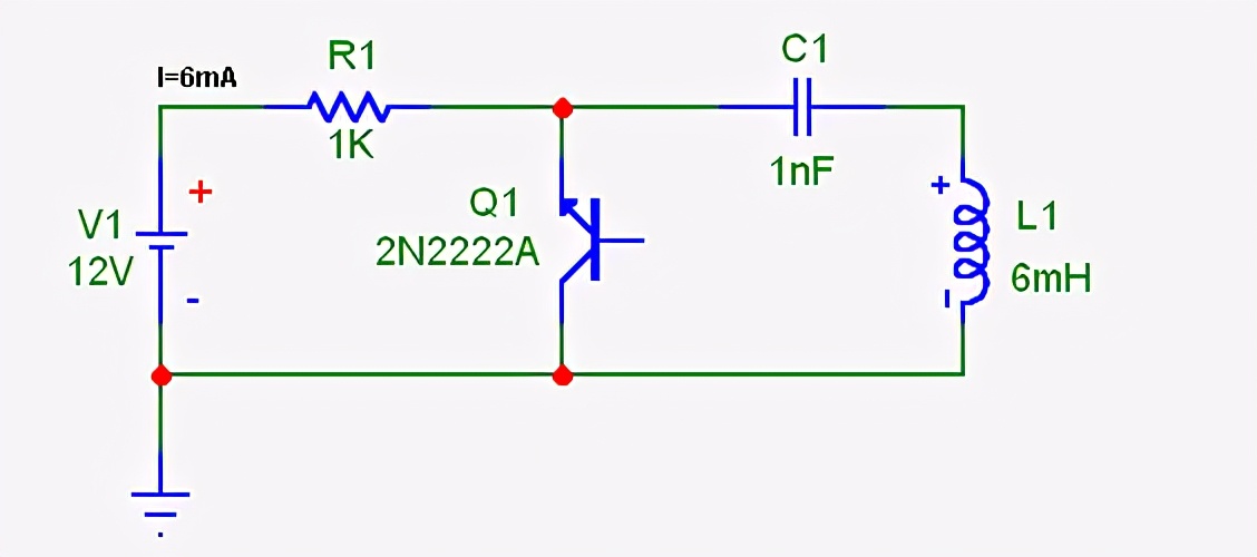
对于一个负阻器件,可以通过外部并联一些储能器件(电容、电感)来形成震荡电路。下图则是一个简单的LC正弦震荡电路。

▲ 利用2N2222A的C-E之间的负阻建立的正弦振荡器
对于半导体中出现的负阻现象,最早是由 Leo Easki研究。他后来因为发现了隧道二极管中的量子隧道效应而获得了1973年的诺贝尔物理奖。
这种利用器件的负阻现象构成的脉冲振荡器,它的频率主要由外部储能器件参数决定。将前面电路中将C1的容值更换成0.1uF,对应的震荡波形如下,震荡的频率升高到1.773kHz。

▲ 振荡电路中的集电极和发射极的信号
电路的工作电压需要大于三极管C-E反向击穿电压电路才能够开始震荡。随着供电电压增加,当它超过一定电压之后,流过R1的电流就会使得三极管在击穿之后始终保持导通状态,电路也会停止震荡。
下面显示了工作电流从9V变化到19V,使用万用表测量R1信号的震荡频率。可以得到震荡频率与工作电压之间的关系曲线。

▲ 工作电压从9.5V到19V的变化过程
可以看出,只有在工作电压处于10.2V到18.5V之间时,电路才能够正常震荡。在这个范围内,震荡频率随着工作电压的增加而增加。

▲ 不同工作电压下输出信号的频率
为了获得更强的震荡信号,可以将多个半导体三极管串联起来,组成的震荡电路可以输出幅度更大的振荡信号。

▲ 使用串联的负阻抗器件提高震荡电路的输出功率