评职称时,最重要的就是业绩材料,能否通过它的占比最高,毕竟职称申报并不是说像统一考试那样,达到多少分就可以,职称申报更倾向于 “评”,评委会根据申报人提交的材料,判断申报人是否具备中级职称的能力,业绩材料提交的好,中级职称就跑不了。
那么 评中级工程师职称业绩成果 应该 怎么弄 呢?业绩成果包含哪些呢?
今天老王就来给大家答疑解惑!
不管是业绩材料还是业绩成果,只要是与你的个人能力、工作相关的,都可以提交,一般来说,常见的业绩成果材料如下:
1. 工作总结
任职以来工作总结(包括专业技术能力、工作成绩及履行职责情况等),建议至少 800 字,请勿超过 2000 字。
2. 工作业绩
从业以来的工程业绩都可以使用,但是尽可能筛选一下,选最新的、担任角色最重要的,最大的项目来提供,提供的业绩都需要相应的佐证材料,越详细越好。
3. 专利
评职称可以用到的专利包括:发明专利和实用新型专利,如果有的话可以提供,但是要是发明人排名前 2才有效。
4. 奖项
工作以来所获得的奖项都可以提交,省、市级的受认可的奖项可以代替业绩材料,例如本行业得科学进步奖,市级以上优秀设计奖等等。
5. 论文、论著等
其实严格来说,论文、论著属于学术成果,但是一般申报中级都需要提交论文,并且同样作为业绩成果进行提交。

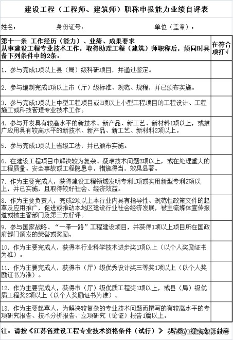
除了以上要求,个别地区还要进行自评,例如苏州市,苏州市对工作经历、业绩、成果的要求如下:
1. 申报人员须认真阅读 各专业技术资格条件及其附录 ,对照工作经历
(能力)、业绩、成果的要求上传相关资料,并在申报系统中上传《能力
业绩自评表》至 “其他材料”。建设工程自评表如下所示:
2. 对申报人员提供的论文、专项研究报告、立项研究报告、技术分析
报告、实例材料等文字资料在中国知网上进行查重,查重率(即去除本人
已发表文献复制比)不得超过 30%。申报人员需在报名网站上上传电子
文档 备查,电子档名称为题目名称。
不同地区、专业对所要提交的业绩材料会有所不同,但是像上述列出来的材料属于各专业都可以(需要)提交的,大家可以参照以上材料进行准备,特殊材料具体看所在地的政策要求。
内容来源:豆腐网