
马上又要开学了
关于孩子上学
最受大家关注的就是
学区划分情况啦
江南君了解到
今年南昌市要求8月15日前
南昌各县(区)、开发区(新区)
教育行政部门将公布小学学区范围
届时将开启网络报名

今年南昌市新生入学有新变化
家长速来了解~
20日至22日报名
据了解,今年新生入学依旧有年龄要求:年满6周岁,2012年8月31日前出生 。根据“相对就近、免试入学”的原则安排适龄儿童入学。
南昌市要求,今年8月15日前,在本校学区范围内张贴公告,公布经上级教育行政部门审批同意的招生学区范围。报名程序分网络报名、现场复核两阶段。只有完成网络报名后,才能进行现场复核。
今年,网络报名开启后,家长可登录小学新生报名系统,依据学生所在的户口地址,选择相应端口填写报名信息。8月20日至22日,由家长携带适龄儿童本人,持户口簿、合法常住固定住所证件(房产证或不动产权证、有效住房租赁合同等有效证明)、儿童出生医学证明、儿童预防接种卡等,在规定时间内到划定的学区范围学校审核,交审有关材料,办理入学手续。
对于随迁子女,家长在本地经商的:可持工商执照、税务登记证、缴纳社保凭证、居住证、有效住房租赁合同、儿童出生医学证明、儿童预防接种卡等有效证明材料。
在本地务工的:持合法用工合同、缴纳社保凭证、居住证、有效住房租赁合同、儿童出生医学证明、儿童预防接种卡等有效证明材料。
据了解,证明外来经商或务工的材料办理时间都必须在一年以上,并且租房合同需在房管部门正式备案方可有效,有效截止时间均为2018年8月20日。所有材料审核原件,并提交一份复印件存档。符合随迁子女入学条件的,依据实际居住地按序相对就近统筹安排学校。
此外,南昌各县(区)、开发区(新区)教育行政部门应在8月中旬,向社会发布随迁子女登记报名工作信息。

解决人才子女入学问题
与往年不同的是,今年南昌出台了相关政策,解决人才子女入学问题,其中高层次专业人才子女入学问题按人才层次不同,通过不同方式给予解决。义务教育阶段,国内外顶尖人才(A类)和国家级领军人才(B类)以及在昌省属*党**政机关企事业单位引进的相对应层次人才,不受户籍限制,可自主择校。地方级领军人才(C类)、高级人才(D类)子女入学的,根据其本人意愿,在户籍所在地(户籍须单独立户或挂靠单位集体户)、无本地户籍的按家庭常住地(须提供房产证或不动产权证或房管部门备案的房屋租赁合同),自主选择户籍或家庭常住地所处的县(区)范围内的市属、县(区)属公办义务教育阶段学校就读。
同时,南昌根据《公安部教育部关于进一步加强和改进公安英烈和因公牺牲伤残公安民警子女教育优待工作的通知》(公政治﹝2018﹞27号)等规定,对本行政区域内的现役军人子女、引进高层次人才子女,公安烈士、公安英模和因公牺牲、一级至四级因公伤残公安民警子女等接受义务教育给予优待,并在一定范围公示。
“其他政策不变,按照往年政策执行,如对道德模范的子女依据其学区范围,在同等条件下给予优先安排入学的便利等。”南昌市相关负责人介绍。

就在今天
红谷滩公布了小学招生地段范围
先来看看
红谷滩新区2018年义务教育
免试就近入学招生公告
根据《南昌市教育局关于做好2018年义务教育免试就近入学工作的实施意见》的有关要求,红谷滩区从8月10日起,开始2018年小学一年级新生报名工作,现将有关事项通知如下:
一、入学年龄:年满6周岁(即2012年8月31日及以前出生)的适龄儿童(应届,从未入学的)入学。
二、报名流程:
报名程序分网络报名、现场复核两阶段。只有完成网络报名之后,才能进行现场复核。
(一)8月10日—8月19日网络报名或微信报名。
登录网站(http://hgtbm.jxxhy.cn)进入南昌市红谷滩新区小学新生报名系统,或通过关注微信公众号:“学在红谷滩”进行报名。
使用电脑端报名的家长请关注微信公众号,进入“用户中心”绑定其微信,以便接收各类通知(一个微信号只能绑定一位学生资料,不绑定无法接收,可通过网站查询录取结果);在进行网络注册报名前,请先阅读“学生家长操作说明”并根据操作说明完成注册报名。
(二)现场审核
1.本区户籍适龄儿童
地点:划定的学区范围学校(详情请见下文)
所提供材料:由家长携带适龄儿童本人,持户口簿、合法常住固定住所证件(房产证或房管部门认可的房屋租赁合同等)、儿童出生医学证明、儿童预防接种卡等在规定的时间内到划定的学区范围学校审核,并交审有关材料复印件存档,办理入学手续。
2.随迁子女
地点:红谷滩新区昌北小学(*江濠**路188号)
所提供材料:(1)在本地经商的:持工商执照、税务登记证、缴纳社保凭证、居住证、有效住房租赁合同、儿童出生医学证明、儿童预防接种卡等有效证明材料.(2)在本地务工的:持合法用工合同、缴纳社保凭证、居住证、有效住房租赁合同、儿童出生医学证明、儿童预防接种卡等有效证明材料。(证明外来经商或务工的材料办理时间都必须在一年以上,并且租房合同需在房管部门正式备案方可有效,有效截止时间均为2018年8月20日)。所有材料审核原件,并提交一份复印件存档。凡是符合随迁子女入学条件的,依据实际居住地按序相对就近统筹安排学校。家长于8月27-28日登录网站查看录取结果,到录取学校办理报到手续。
3.有序确定入学对象,对生源排序在学校容量限额数以外的适龄儿童少年,由教育部门依据其实际居住地就近统筹安排义务教育学位。
三、8月31日学校公布编班名单,9月1日正式开学。
四、凡提供假房产或不动产权证、假户口本等虚*证假**件的,一经发现,该适龄儿童少年由教育部门按照就松不就紧的原则统筹安排义务教育学位。
五、报名咨询电话:
0791—83950360
报名监督电话:
0791—83952029
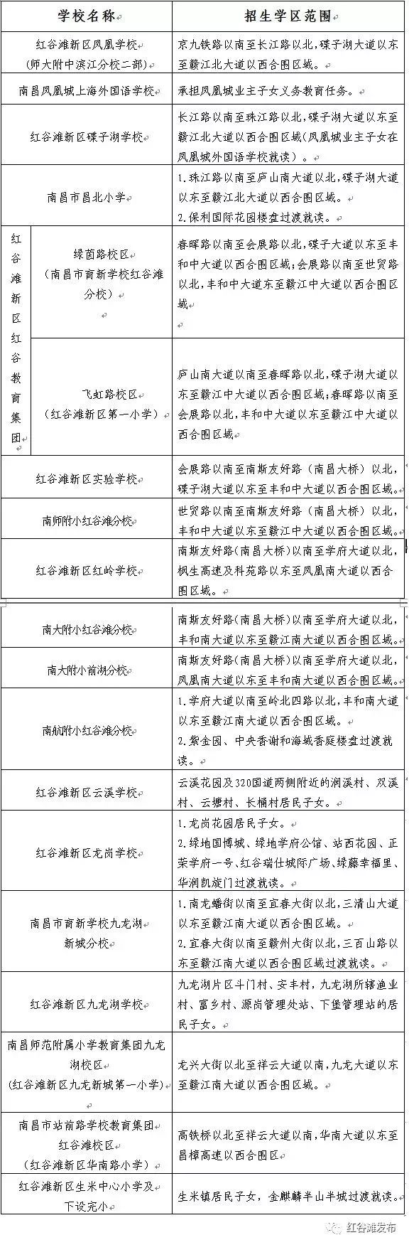
2018年红谷滩新区小学招生学区范围划分表

江南君说
孩子的事就是大事
每个孩子
对于一个家庭来说都是百分百
明天就可以网上报名了
这么重要的信息
快告诉身边的家长吧!