
有些人在工作中需要把Word文档中的表格移动到Excel中,使用的方法不外乎是先复制,再粘贴。结果复制过去以后才发现,界面是惨不忍睹!完全不是原来的格式了!不得已,自己又要花费很长功夫去调整。那么有没有,可以直接转换到Excel中的方法呢!当然有,下面介绍的就是如何把Word表格快速转化为Excel表格的方法和步骤。
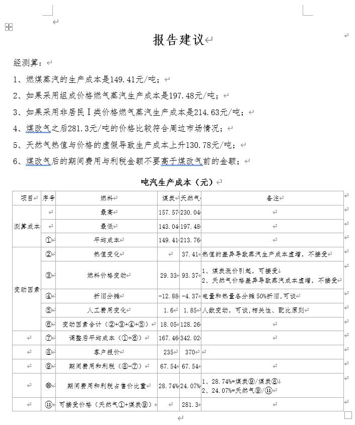
1、传统的方法很麻烦,比如下面这张图,里面有一张表格,如果你想复制表格出来是可以的,但是表头《吨汽生产成本(元)》却复制不出来:

2、我们理想的复制结果是下面显示的,一次性搞定,有表格也有题头:

3、但是,我们在复制表格的时候却发现,如果要把题头一次性复制下来却不容易:

4、因为当光标移动到题头时,却发现复制的内容还包括了上面其他内容,没有办法只好把整页复制下来:

5、我们可以打开Excel文件,点击鼠标右键,进行粘贴:

6、粘贴的内容多余了上半部分,这个好处理,我们把它删除掉就可以,问题是表格部分,我们可以看到已经完全变样了!

7、需要花时间去调整,还不一定能调整成原来的表格格式:

8、新的方法是这样的,把Word文档另存起来,变成其他格式,路径如下:

9、选择“另存为”,“我的电脑”:

10、在“保存类型”里,下拉最后的小箭头:

11、选择“网页”格式保存:

12、保存结果如下:

13、打开一个空白Excel文档:

14、打开刚才保存的文件:

15、结果如下:

以上得到的结果就很省事,不用再调来调去了,最多就是把行高和列宽简单处理一下就OK了!