企业所得税汇算清缴过程中,涉及的各类年度申报表的填写是多数财务人员觉得麻烦的工作了,也因此很多财务人员对于一些纳税调整项目的申报表填写不知道如何填报!这只是其中的一个问题。从事会计工作的小伙伴,大家都清楚企业所得税汇算清缴年度纳税申报表之间也是存在有勾稽关系的,表跟表之间都有着亲密的联系!为帮助更多财务人员顺利完成2023年企业所得税的汇算清缴工作,今天就在这里,把2023年最新完整版的企业所得税汇算清缴年度37张申报表格式(带公式),含填报说明,给大家带来了,还有没有完成年度汇算工作的小伙伴,今天的内容跟着小编一起仔细阅读吧。
2023年企业所得税汇算清缴年度37张申报表格式(带公式)及填报说明
【文末抱走】

一、2023年最新完整版企业所得税汇算清缴年度37张申报表格式(带公式)
各类年度申报表都设置好了自动计算的函数公式,表间的勾稽关系,也都设置好了,财务人员直接带入财务数据即可!









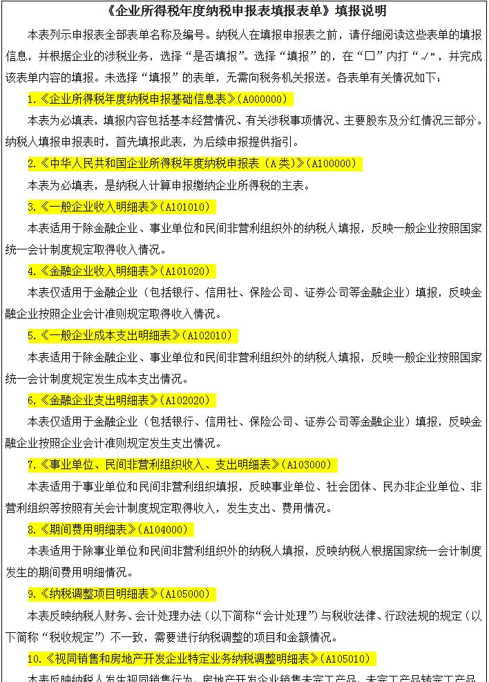
二、2023年最新完整版37张企业所得税年度纳税申报表填报说明





2023年企业所得税汇算清缴年度37张申报表格式(带公式)及填报说明,就到这里了,还存有疑问的财务人员,上述的内容收藏备查。
