每年, 大厂HR都要看上万份简历 以及公司日益苛刻的聘用要求,如果你是HR,你会怎么做?
每年春/秋招, 投行四大都会收到海量的简历:
摩根士丹利每年收到大约9万份简历,然而录取率不到2%;
四大的录取率更是不足5%,比哈佛的录取率还低...
互联网快消公司也同样收简历收到手软:
腾讯收到10W+简历,终录3000人;
阿里收到8W+简历,终录600人;
联合利华收到3W+简历,终录100人...
显然,HR会选择“一目十行”、“走马观花”, 平均在每份简历上只能停留20秒。

他们的核心诉求必然是“高效”地挑选出与岗位“匹配”的简历。“高效”意味着HR平均在每一份简历上所花的时间很少;“匹配”意味着HR只会关注简历上的核心信息。
因此,留学生只有用简历迅速抓住HR的眼球,才有可能争取到宝贵的面试机会。
与HR核心诉求相对应,简历制作的核心原则也应该是“高效”和“匹配”,即“高效”的展示个人优势信息,尽可能的与岗位要求相“匹配”。任何与这两大原则相背离的因素都会被HR视为无效信息,降低获得面试机会的概率。
那么, 如何让HR在短短十几秒的简历筛选中眼前一亮,进而赢得面试的机会?
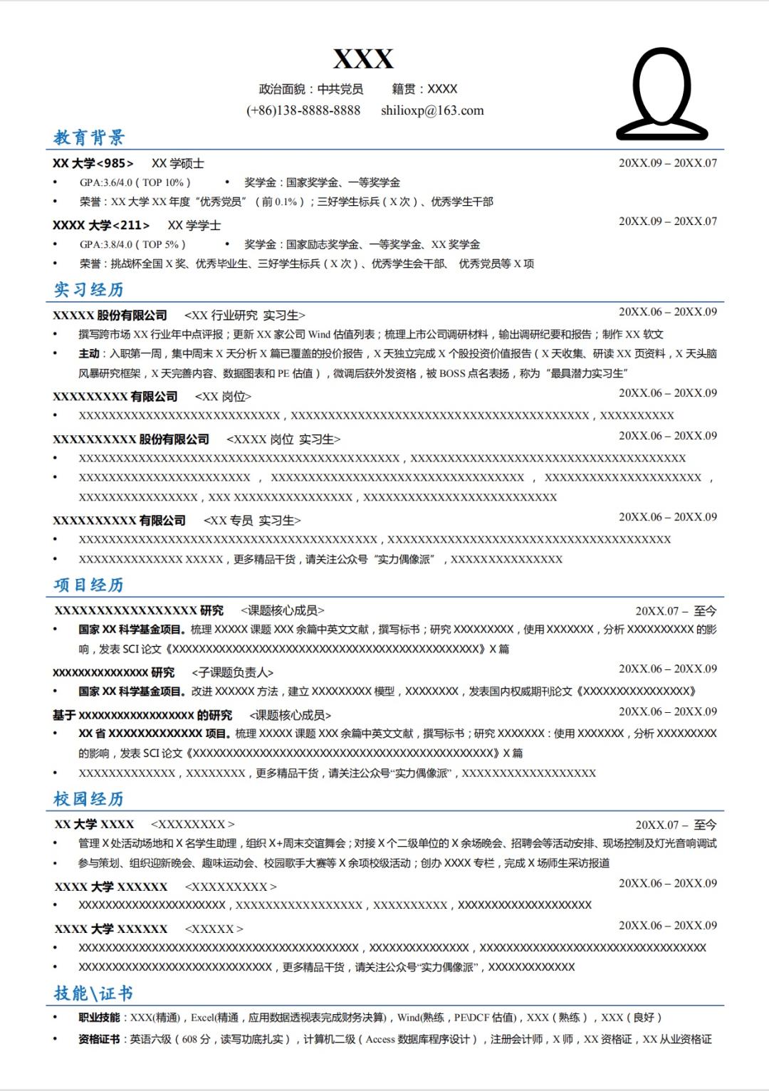
最基本且最重要的特点就是结构完整,包括重要的个人信息,以及教育经历、实习项目经历、课外经历和个人技能这几个模块。
教育经历
①教育背景:按时间倒序,即先博士,再硕士、最后本科,一般写到本科即可。时间越近,越能反映应聘者当下的能力状况,HR越关心。
如果是985、211,或者双一流学校,可重点标出,如,XX大学<985>。
②毕业时间:按照入学日期—毕业日期的格式来写,即20XX.09 – 20XX.07。
不建议写入学日期-至今,因为“至今”属于无效信息,HR无法通过“至今”判断真实的毕业时间。
③学习成绩:建议按照先绝对成绩,后相对比值的格式书写,即GPA:3.8/ 4.0(TOP5%)。
如果成绩不理想,可以将“TOPX%”删除,或者干脆去掉成绩部分。
④奖学金、荣誉:将奖项(奖学金、比赛、荣誉)按照含金量依次罗列,先国际后地方(国际奖>国奖>省奖>校奖>院级),重点突出学霸IP,证明学习能力。
如果成绩突出,建议在奖项后面备注奖项的百分比,便于HR直观判断含金量,如:国家奖学金(2%)、校三好学生标兵(5%)、校优秀学生干部(3%)。
实习项目经历
用STAR法则结合JD在留学生简历中描述自己的每一段经历是永不过时的方法。什么是STAR法则呢?
STAR法则是情境(situation)、任务(task)、行动(action)、结果(result)四个英文单词首字母的合称。
情境(situation):描述工作的背景,HR想知道为什么你会去做这件事?
任务(task):你当时的任务是什么?HR想知道你是怎样在上述情境下明确自己的任务的。
行动(action):你做了什么?HR要知道你为上边的任务所付出的行动,为什么这么做?还有其他方案吗?
结果(result):结果怎样?从你的行动中,得到了什么?有没有完成目标呢?你获得了哪些经验教训呢?之后有没有再用到那些经验呢?(最好体现数据,用数据说话)
在描述实习和项目经历时,留学生可以采用场景—目标—行动—结果的描述方式, 如,通过用户精准画像分析和召回文案打磨,建立多种召回模型,每周进行用户召回测试,链接打开率提升10%,召回流失用户500+。结合JD描述自己的经历内容,用数据量化自己的经历结果,往往更能成为HR的心头好。
课外经历
大多数留学生都拥有丰富多彩的课外经历:组织课外活动的领导力、在大型竞赛中的抗压能力、参与志愿者服务的奉献精神,在社团活动中的人际交往能力…最好是与岗位能力相匹配,如技术岗位可以写科研相关的国际会议或者学术论文;管培生可以重点突出社团、班级干部经历,产品岗可以往数据分析、用户调研能力方面靠,经历的主要工作内容提炼3-4个要点即可,每个点写1-2行,每一项都有可能成为吸引HR的亮点。
个人技能
个人技能模块通常是留学生简历的最后一个模块,主要分为语言技能、计算机技能和其它技能。
①技能/证书:采取证书+能力呈现的方式呈现,即前面写资质,后面写能达到的效果。如,Excel(精通,应用数据透视表完成财务决算);Xmind(可分析产品功能模块)。
②语言能力:应聘外企、外贸等对英语要求高的公司,一定要突出你的表达和写作能力。 如,英语六级(608),能进行基本阅读及交流。
③特长/爱好:建议提炼自身核心特质,不要泛泛而谈,最好是自己所擅长的,且能体现个人生活的品味与质量。有些爱好还能体现你的抗压能力、性格、认真等优良品质,如,徒步旅行(百公里毅行、环海南岛)。如果确实没有,可以不写,降低面试被问到的可能性,但私下也要有所准备,并能自圆其说。

注意以下几点
1.满足岗位需求
没有两份工作是完全相同的,因此简历也不应该是相同的,想要获得更多面试机会,甚至赢得岗位,请确保按岗位需求定制您的简历。HR更愿意从你的简历中看到你不仅与这个岗位相契合,还理解这个岗位需要你拥有哪些才能。
2.越短越好
你可能希望简历中的信息尽可能丰富,但现实情况是,HR或许正面对着成百上千份简历,想要吸引他们的注意力,简历信息应当尽可能清晰、 简洁 、易于阅读,建议将简历浓缩控制在一到两页,一页最佳。
3.设计和排版
无论使用哪种设计或模板,最重要的是确保简历整洁、统一,并按时间顺序排列,以下是一些小建议:
- 尽量减少使用斜体、下划线和粗体;
- 使用标准页边距(1英寸/2.54厘米);
- 使用项目符号和短句区分每个部分;
- 以动词开始每个要点(如“建立”、“管理”……);
- 使用常见且广泛使用的标准字体,如Arial或Times New Roman;
- 使用容易阅读的字号,如10、11 或12号;
- 将联系方式置于简历顶部;
- 不要为了插入图表而丢失关键信息;
- 如果您通过线上申请职位,请将简历保存为PDF格式发送。
5.再三校对
确保简历中的拼写和标点符号均正确,这不仅能让你的简历更易阅读,还能体现出注重细节的优良品质。
高质量的简历都是不断打磨、反复修改出来的,它是对以往经历的高度总结和提炼,也是自我认知的一个重要过程。对于每一位留学生来说,简历便是个人形象的书面体现,把握每一个模块的要点,向HR全面展现优秀的自己,才能使自己的简历在众多留学生简历中脱颖而出!