电容是无源元件之一,有源器件简单地说就是需能(电)源的器件叫有源器件, 无需能(电)源的器件就是无源器件,电容的作用一般有好多种:
一、在旁路、去藕、滤波、储能方面的作用
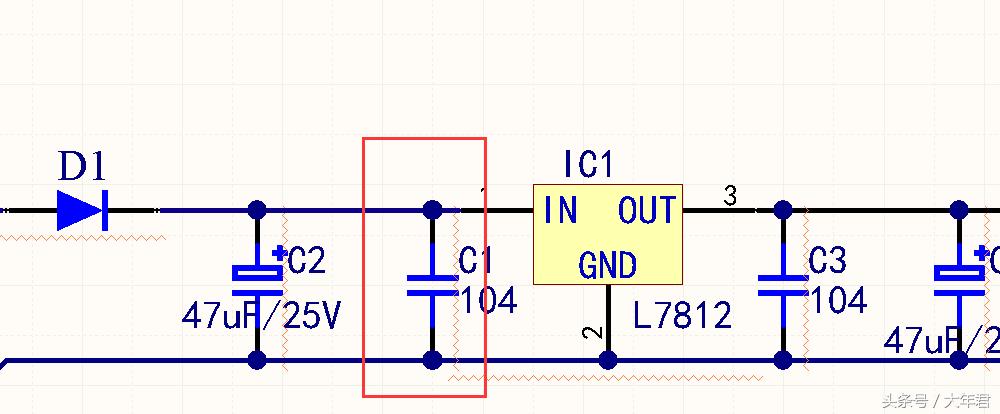
1、旁路电容: 旁路电容,又称为退耦电容,是为某个器件提供能量的储能器件,它利用了电容的频率阻抗特性(理想电容的频率特性随频率的升高,阻抗降低),就像一个水塘,它能使输出电压输出均匀,降低负载电压波动。 旁路电容要尽量靠近负载器件的供电电源管脚和地管脚,这是阻抗要求,在画PCB时候特别要注意,只有靠近某个元器件时候才能抑制电压或其他输信号因过大而导致的地电位抬高和噪声,说白了就是把直流电源中的交流分量,通过电容耦合到电源地中,起到了净化直流电源的作用。如图C1为旁路电容,画图时候要尽量靠近IC1

2、去藕电容: 去耦电容,是把输出信号的干扰作为滤除对象,去耦电容相当于电池,利用其充放电,使得放大后的信号不会因电流的突变而受干扰。它的容量根据信号的频率、抑制波纹程度而定,去藕电容就是起到一个“电池”的作用,满足驱动电路电流的变化,避免相互间的耦合干扰。
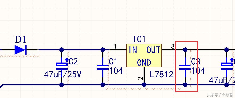
旁路电容实际也是去藕合的,只是旁路电容一般是指高频旁路,也就是给高频的开关噪声提高一条低阻抗泄防途径。高频旁路电容一般比较小,根据谐振频率一般取 0.1µF、0.01µF 等; 而去耦合电容的容量一般较大,可能是 10µF 或者更大,依据电路中分布参数、以及驱动电流的变化大小来确定。 如图C3为去耦电容

它们的区别:旁路是把输入信号中的干扰作为滤除对象,而去耦是把输出信号的干扰作为滤除对象,防止干扰信号返回电源。
3、滤波作用: 理想电容,电容越大,阻抗越小,通过的频率也越高。电解电容一般都是超过 1µF ,其中的电感成份很大,因此频率高后反而阻抗会大。我们经常看见有时会看到有一个电容量较大电解电容并联了一个小电容,其实大的电容通低频,小电容通高频,这样才能充分滤除高低频。电容频率越高时候则衰减越大,电容像一个水塘,几滴水不足以引起它的很大变化,也就是说电压波动不是你很大时候电压可以缓冲,如图C2

4、储能作用:一般地,电解电容都会有储能的作用。对于专门的储能作用的电容,电容储能的机理为双电层电容以及法拉第电容,其主要形式为超级电容储能,其中超级电容器是利用双电层原理的电容器,当外加电压加到超级电容器的两个极板上时,与普通电容器一样,极板的正电极存储正电荷,负极板存储负电荷,在超级电容器的两极板上电荷产生的电场作用下,在电解液与电极间的界面上形成相反的电荷,以平衡电解液的内电场,这种正电荷与负电荷在两个不同相之间的接触面上,以正负电荷之间极短间隙排列在相反的位置上,这个电荷分布层叫做双电层,因此电容量非常大

二、在完成振荡、同步以及时间常数的作用
1、振荡、同步 :包括 RC、LC 谐振等这些电路都会出现荡器

2、时间常数: 以常见的 RC 串联构成积分电路为例,当输入信号电压加在输入端时,电容上的电压逐渐上升。而其充电电流则随着电压的上升而减小,电阻R和电容C串联接入输入信号VI,由电容C输出信号V0,当RC (τ)数值与输入方波宽度tW之间满足:τ》》tW,这种电路称为积分电路
当然,还有其他方面的作用。