
【光伏万事屋|光伏英雄榜系列:旨在为光伏从业者带来全球最新最全的光伏应用模式及商业场景】
全球有近8.4亿人用不上电,超过10亿人连接到不可靠的电网(Lighting Global、GOGLA和ESMAP,2020)。
由于未获得服务的人口未连接到主电网,因此扩展电网是为这些人口提供电力接入的一个组成部分。然而,扩展电网涉及大量资本支出和新基础设施建设的长交付周期。电网扩展的另一种选择是来自分布式光伏系统的电力。这些系统成本的降低为这些社区提供了一个无需电网扩展就能获得电力的机会。
然而,为建立分布式可再生电力系统以满足电力需求和提高供应可靠性而进行必要的前期投资,在许多地区,特别是农村社区,仍然是一项困难的工作。另外,截至2017年,全球估计有17亿人仍然无法使用传统的银行账户或金融网络(万事达卡,2019年)。
现收现付模式是一种创新,它的出现是为了在解决电力获取上面临的挑战,它以可承受的价格提供由可再生电力产生的电力,并通过这些地区的现有技术促进支付。移动支付技术的广泛使用、丰富的光伏资源和不断下降的光伏和电池成本,加上对这些技术的认识不断提高,是该商业模式实施的关键驱动因素。此外,越来越多的公司提供现收现付模式系统,该领域的激烈竞争也将消费者的价格推得更低。
虽然迄今为止主要用于光伏。现收现付模式还可以通过生物质等其他可再生电力提供电力。在本文中,现收现付模式主要在光伏的背景下讨论。基于现收现付业务模式的光伏家庭系统的核心组成部分如下(另请参见图1):
(i) 光伏电站(模块、逆变器、电缆等)(ii) 电池储能系统(选装)(iii) 移动支付系统(iv) 信息和通信技术,由控制单元提供• 有关电池剩余电量的信息•天气预报• 付款提醒(v) 耗电电力设备,例如LED灯泡或手机(加上手机充电线)

在这种配置中,分布式光伏发电以及电池储能系统可以用于照明和为其他电器供电(或充电),例如电视、收音机和移动电话。迄今为止,电力服务提供商 (ESP) 一直在提供现收现付模式套餐和电力服务,从非常基本的电力,包括照明和电话充电(第1层)到更全面的套餐,包括为多个家用电器供电的可能性(第3层);参见图2。

例如,在肯尼亚运营的ESP光伏Run于2019年9月推出了“MBOX”,它可以同时为多个灯泡、一台高清电视和一个落地式风扇供电长达10小时。除了MBOX外,
该公司还在为整个电力接入频谱提供其他“盒子”(Solar Run,2020)。现收现付模式可能会为第4层和第5层提供服务,并可能与家电融资相结合。但是,到目前为止,现收现付套餐只覆盖第1-3层。
其他ESP提供不同的变体,在电力获取辩论中通常被归类为“现收现付模式”,使用支付规则、所有权和融资计划的组合。ESP可以提供“租赁自有”模式或“基于使用的支付”模式。
• 自租模式,也称为“消费融资零售”模式,涉及客户在一到三年内以小额分期付款的方式购买整个发电容量(即光伏家庭系统)。一个能够为灯泡和小家电(如收音机)供电以及为手机充电的小型光伏发电系统售价约为150美元。
这些系统通常在6至24个月内分期付款。可为需要不间断供电的主要电器(例如冰箱)供电的、带有电池的光伏发电系统的成本可高达1000美元。客户可以在6个月到3年内分期偿还。超过90%的光伏发电系统采用从租赁到拥有的模式运作(Sotiriou等,2018)。如果客户始终未能支付每日、每周或每月的费用,ESP将前往客户家移除系统。
• 基于使用量的支付模式,或“微型公用事业”模式,涉及客户为电力供应预付费用(以千瓦时为单位)。
客户向预付费电表进行充值,并且可以使用与支付的金额相对应的电量。一旦周期结束,ESP会通过远程管理控制系统自动关闭光伏发电系统,直到下一次付款为止。与从租赁到拥有模式不同,客户从不拥有系统,而只消耗其产生的电力。尽管基于现收现付的付费模式主要用于光伏发电系统,但它可用于任何类型的系统,包括电网供电。
通常是使用手机余额,通过发送短信进行付款。该系统可以配备一个远程监控系统,可以通过移动网络连接激活。现收现付模式的家庭光伏系统虽然没有远程监控系统,但它们仍然有一个内置的SIM卡,使得ESP可以在付款停止时远程关闭家庭光伏系统。
一些ESP为他们的系统配备了GPS*踪器追**,以便能够随时定位系统。没有与GSM(全球移动通信系统)连接的系统由一个简单的定时器控制,该定时器根据支付后消费者输入的支付代码运行。图3显示了现收现付模式基于使用量支付概念的示意图。

现收现付模式既可以在单个家庭层面实施,也可以在更广泛的社区或邻里层面实施。现收现付模式系统也可以作为微电网解决方案实施,其中带有电池储能的光伏发电系统被用于为小型社区提供电力供应服务。例如,位于撒哈拉以南非洲现收现付模式微型电网开发商SharedSolar,使用具有1.4千瓦 (kW) 发电容量和16.8千瓦时 (kWh)电池储能系统的光伏发电光伏板,通过地下电缆为20个客户提供电力,包括100米半径范围内的家庭、小型学校和企业。
终端用户根据自己的需求和可用的预算从当地供应商购买预付刮刮卡。每张卡都包含一个代码,当代码以短信形式通过支付服务器发送到ESP时,该代*会码**记入位于光伏发电厂内部的智能电表,该电表控制流向各个终端用户的电流。智能电表监控使用情况,直到客户的信用用尽,这时电路被关闭,直至增加更多的信用 (Theron,2018年)。
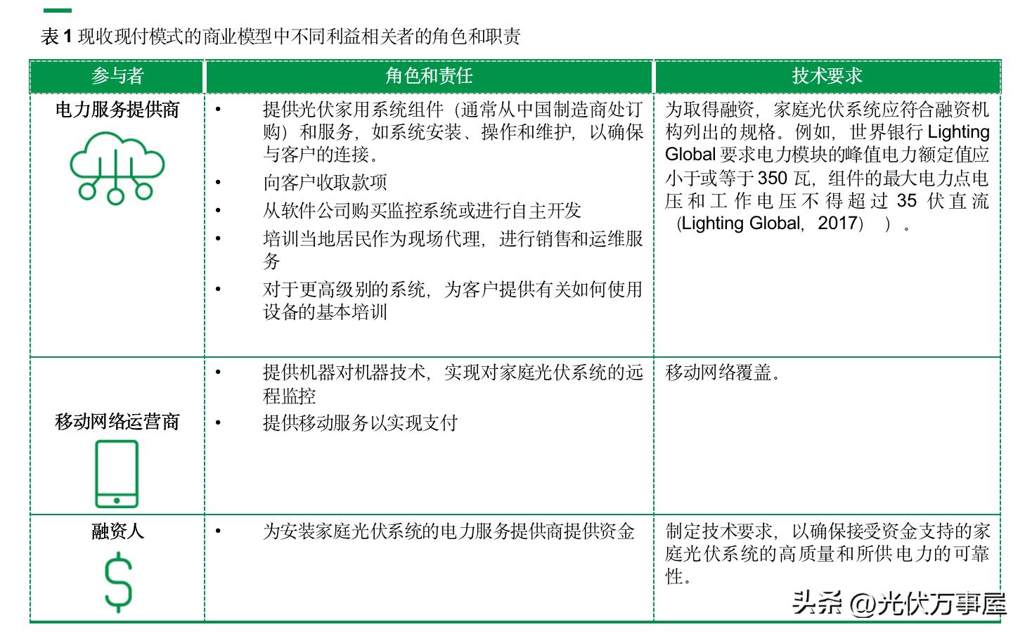
表1提供了通过现收现付模式的商业模型提供可再生电力的不同参与者的角色。

02 对电力行业转型的贡献
现收现付的商业模式可有助于改善未得到服务或服务不足的消费者的电力获取问题。此外,该模型可以帮助政府实现电力接入目标,并推迟部署昂贵的输配电电网基础设施的需要。
图4突出显示了现收现付模式可以利用可再生电力实现的一些关键效益。现收现付模式可以为各种利益相关者提供的额外好处得到进一步说明。

利用分布式光伏发电系统改善电力获取
现收现付商业模式对电力行业转型的主要贡献在于,该模式改善了光伏辐照充足地区社区的电力获取,这些地区要么依赖化石燃料满足电力需求,要么获取电力有限(或没有)。现收现付模式的商业模型通过利用这些地区的社区可以使用的移动支付方式,来提高分布式电力资源的渗透率。
例如,这种模式使生活在离网地区的客户能够从基于化石燃料的电力来源(如煤油或柴油发电机等)转变到光伏。从客户的角度来看,现收现付模式商业模型类似于柴油发电机所使用的商业模型,因为现收现付模式将系统成本分摊到更长的时间段内,类似于客户购买柴油时需要支付的定期付款。
对于未提供服务或服务不足地区的消费者而言,与煤油或柴油相比,光伏发电系统是一种具有成本效益的解决方案。一项研究量化地表明,使用光伏照明的家庭只花费其2%的收入用于照明,平均每年节省开支超过60美元,相比之下,每天使用煤油、蜡烛或火把照明仅4小时,则要花费其10%的收入 (Harrison, Scott and Hogarth, 2016年)。此外,当与电池储存系统结合使用时,光伏发电系统可以提供可靠且不间断的电力。
2017年,离网光伏发电产品,包括由现收现付模式支持的家庭光伏系统,为全球8370万人提供了更好的电力获取途径(GOGLA和Lighting Global,2017年)。
2015年到2020年间,约800万人通过现收现付模式获得了电力(Lighting Global、GOGLA和ESMAP,2020年)。M-KOPA是非洲的一家ESP,提供家庭光伏系统,能够为肯尼亚和乌干达农村的离网消费者提供照明、手机充电和电视等电器供电的服务。截至2018年,该公司已为这些地区超过60万户家庭提供了电力接入(M-KOPA,2018年)。第四节提供了其他此类示例。
推迟主电网网络扩容投资
现收现付模式可以推迟网络扩展投资,同时允许政府实现电气化目标,而它对于实现其他发展目标至关重要。非洲和亚洲的几个农村地区没有连接到电网,主要是因为为这些地区建立输配电网络基础设施涉及大量资本支出。例如,在卢旺达的案例中,该国2017年电力接入率为20%,传统电力的建设成本将超过200亿美元(Hauser,2017年),而该国2017年的国内生产总值为91亿美元(世界银行,2019年)。
因此,向生活在偏远地区的每个人提供并网电力在经济上并不总是可行的。现收现付模式使用分布式发电系统为偏远地区的消费者提供电力供应,从而帮助政府通过对电网和可再生电力的最优投资实现电气化目标。
启用其他创新商业模型
现收现付模式可以扩展,以实施由其他技术支持的商业模型,这将促成可再生电力整合的增加。多个光伏发电系统可以连接起来形成一个微电网,这可以进一步实现点对点的电力交易。对于所生产的多余电力,可以与同一社区的其他消费者进行交易,以换取一定的费用。这种系统可以为拥有光伏发电系统的消费者带来额外的收入来源。
例如,孟加拉国的SOLshare 使用现收现付模式家庭光伏系统为离网家庭建立了点对点交易网络。SOLshare的现收现付模式家庭光伏系统包括一个“智能”(即双向)电表,它使家庭系统可以为服务附近其他房屋的微电网供电(SOLshare,2019年)。如需更多信息,请参阅创新格局简报:点对点电力交易 [IRENA,2020a]。
当现收现付模式在更广泛的社区层面实施时,社区所有制商业模型也应运而生。如需更多信息,请参阅创新格局简报:社区所有制模式 [IRENA,2020b]。
现收现付模式的额外效益
电力获取可以改善生计和其他社会经济效益。电力接入使客户能够建立小型企业。光伏发电系统可以实现移动充电业务,为数字业务电脑充电或冰箱充电以储能冷食(IFC,2017)。这些业务为光伏发电所有者提供了额外的收入来源,并且可能超过光伏发电系统的成本(GNESD,2016年)。
此外,光伏系统的现收现付模式已被用于为滴灌和作物加工提供电力,而不是使用更昂贵的柴油发电机。因此,可再生电力的这种生产性使用也有助于提高农村地区农民的收入(Nussey,2017年)。
家庭光伏系统的所有者平均每月增加高达35美元的收入。此外,数据显示,在某些情况下,孩子们晚上会花更多时间做作业。迄今为止,ESP Azuri已经通过肯尼亚合作伙伴公司创造了2000多个新工作岗位,这些公司雇佣员工来销售、支持和维护家庭光伏系统(Azuri Technologies,2018年)。
此外,可以对通过现收现付模型收集的支付数据进行分析,以评估特定客户的信誉,然后可以将其用于向更大的光伏发电系统的升级,或用于为其他活动取得进一步的融资。
03 实现部署的关键因素
制定电气化战略,以考虑可再生离网系统和激励现收现付业务模式的政策
首先,政府需要确定其电气化战略和电力获取目标,如在其国家促进电力获取的类型。许多低收入国家对离网电力资源的重视程度仍不及并网电力资源,即便后者在经济上可能并不可行(Ma和Urpelainen,2018年)。政策制定者可以考虑制定并连贯地实施结合离网和并网资源的长期综合电气化计划。
在乌干达的案例中,研究对乌干达政府对核能和电网家庭电气化的关注提出了质疑,表明在2040年之前将重点放在大多数家庭连接的离网电气化上,甚至可以涵盖高需求的情况(Trotter, Cooper and Wilson, 2019)。
一旦制定了明确的电气化策略,就有一系列的政策手段可以用来鼓励离网系统部署和现收现付模式。政府可以通过制定政策和法规来规范此类离网安排,并为移动钱包运营商等服务提供商颁发相关许可证和执照,从而支持离网光伏市场1(Wakeford,2018 年)。针对ESP向客户提供光伏系统的信贷,有必要制定管理财务风险评估的规定,并就设定分期付款时间表制定规范。
应制定与报酬相关的规定(例如上网电价),以便为生活在离网地区的消费者开发微电网和微型电网。这将使消费者能够通过他们的光伏发电系统向微电网提供电力来赚钱(Muok、Makokha和Palit,2015年)。
肯尼亚最初的上网电价政策仅包括生物质、地热和水电资源对国家电网的供电。随着光伏发电量的增加,肯尼亚电力部更新了该政策,纳入光伏对微型电网的供电,以0.2美元/kWh计价。2012年,肯尼亚实施了《电力光伏系统法规》,其中规定了光伏行业的质量和商业实践标准。该法规涵盖了光伏系统的质量标准以及参与光伏发电价值链的制造商、进口商、供应商和技术人员的许可要求(Tigabu等人,2017年)。
煤油的间接补贴导致其在许多国家被用于照明。取消此类补贴,以及增加煤油增值税和消费税,将进一步增加现收现付模式光伏系统的吸引力。例如,坦桑尼亚政府在2011年取消了对煤油的所有间接补贴,这有助于增加光伏系统而非煤油照明的采用(Harrison、Scott和Hogarth,2016年)。
最后但同样重要的是,由于现收现付商业模式是由私营部门企业家推动的,因此需要为当地电力企业家制定计划,因为当地公司比国际公司更了解如何进入离网地区。此外,当地公司在将电力与当地需求相结合方面往往非常具有创意。在这个领域中,创业不仅指ESP,也指提供监视、控制或预测服务的IT公司。
提高消费者对现收现付模式的认知度
消费者认知度是现收现付模式的关键促成因素。移动网络基础和移动支付的使用一直是非洲现收现付业务模式增长的关键驱动力。为了提高消费者的认知度并实现销售,ESP应
(i) 投资积极于地面推广团队,为消费者提供最后一英里的连接,(ii) 使用当地治理结构和(iii) 让社区参与他们的电力选择。
例如,Azuri Technologies与在最后一英里分销方面具有专业知识的当地组织合作。Azuri为本地组织的员工提供培训,这些员工转而接触客户。该公司还开发了一个SaaS系统来解决本地代理可能需要进行的任何查询。该公司培训了2000多名员工,他们帮助在肯尼亚销售了13万套家庭光伏系统(Azuri Technologies,2017年)。
改善当地ESP的融资获取
现收现付模式商业模型需要前期资金来建造光伏发电系统并将其交付给消费者。随着消费者群体的不断扩大,ESP的成本也大大增加,因为客户只需支付少量的预付款,所以*款贷**的数量将不断增加。由于ESP的*款贷**组合风险过高,因此在不同阶段需要不同的资金来源(KPMG,2015年)。
通常,在非常早期的融资阶段,这些公司需要不到100万美元(主要是股权融资)来对业务规划过程进行投资。在早期阶段,ESP通常会寻求3-5百万美元的股权融资,用于实施试点项目和进入市场。公司扩张预计将需要1000万至2000万美元的股权融资和美元债务融资,其中高达5000万 -1亿美元的债务融资用于进一步扩大规模 (Orlandi等人,2016)。
筹资成本是一个关键因素,它将决定公司现收现付模式的竞争力。在业务的早期阶段,需要政府或开发融资机构提供低成本融资,此时低风险融资是关键。例如,英国开发融资机构CDC集团作为贷方财团的一部分,为非洲的现收现付模式系统提供商M-KOPA提供了2000万美元的*款贷**。在此之前,CDC集团投资了M-KOPA的1200万美元股权(CDC集团,2017)。作为低成本融资的替代方案,政府也可以探索融资模式,如债务融资,可以在一个较长的时期内进行偿还。
然而,在某些领域,特别在ESP提供更高级别的现收现付系统的领域,理想的情况是,创收可以足够高,以便为该系统提供资金。一旦达到这种平衡,该方案实际上就会自行扩展。
当国际资金可用时,外国私营部门的参与和大规模的国际倡议是获得这些资金的一个重要部分。一项研究承认,当外国公司在这些地区的私营部门活动中发挥更大作用时,外国技术会产生积极影响,但同时也指出了与这种机制相关的一些社会、经济和环境问题。这些问题包括,注重为国际而非国内公司创造市场机会;增加对援助的依赖性的风险;通过市场化方式提供大规模的农村电气化的难度;当前援助支出的经济效率低下;透明度问题;以及通过国家电气化举措解决复杂的、针对特定国家的问题的难度(Trotter和Abdullah,2018年)。
除了资金成本外,如果企业以美元或欧元筹集融资,但以当地货币获得收入,他们也容易受到外汇波动的影响。因此,当地货币的波动将对ESP的资产负债表产生重大影响 (Kendall和Pais,2018年)。地方政府和地方银行可以提供对冲此类外汇风险的解决方案,以确保良好的商业环境。
04 正在进行的举措的现状和实例
2013年至2018年间,现收现付模式的选项为撒哈拉以南非洲超过800万人提供了负担得起的光伏(Sotiriou等人,2018年)。现收现付模式也已在南亚和拉丁美洲离网地区实施。2016年,全球离网光伏设施安装量(包括现收现付模式系统和独立的光伏设备,如光伏灯)总计为34兆瓦(MW),到2017年底增长超过19%,达到40.6 MW(GOGLA和 Lighting Global, 2018年)。用于提供基本照明和手机充电的入门级家庭光伏系统占系统总销量的近36%。
图5显示了离网光伏发电系统的全球销售增长,其中包括现收现付模式家庭光伏系统。

总体而言,自2010年以来,销量一直呈上升趋势,2010年至2015年间的年增长率为133%。由于关键产品市场和公司的局部冲击,以及对全行业趋势的适应,该行业在2017年之前的销售额出现下滑。此后,年度单位销售额的增长稳定在10%,显示出市场逐渐成熟的迹象(Lighting Global、GOGLA和ESMAP,2020年)。表2列出了与现收现付模式相关的关键指标。


05 实施要求:清单
