(报告出品方/分析师:国海证券 薛玉虎 宋英男)
1、口子窖是我们长期看好的区域次高端龙头,公司根基扎实、品质优异、香型独特、规划长远
次高端价格带是行业未来的重要趋势,自 2021 年以来我们连续推出多篇深度报告持续推荐次高端行业和区域次高端龙头的长期机会。自 2020 年开始,次高端逐渐替代高端酒成为行业新增长引擎,行业开始进入第二成长阶段。

本轮次高端是消费需求驱动,基础更牢,韧性和持续性都更强,我们预计未来三到五年仍有 千亿元以上的增量空间。
过去几年三线次高端品牌、酱酒通过招商铺货实现了业绩的高弹性增长,但未来面临由外延式增长向内生式增长的转型。
在此情况下我们继续强调,未来更看好有基地市场、可持续增长、产品结构提升空间大、“品牌+渠道”两条腿走路的区域次高端龙头。

口子窖是我们长期看好的区域次高端酒企。
公司是国内兼香型白酒的领军企业。1997 年淮北市口子窖酒厂和濉溪县口子窖酒厂成立了安徽口子窖集团公司。1998 年主打“社交饮酒”的兼香型五年窖上市,产品顺价畅销至今。2004 年公司转制成为民企。2015 年 6 月 29 日,公司在上交所成功挂牌,成为全国第 17 家、安徽第 4 家白酒上市企业,多年来凭借良好的产品口碑和品牌营销优势在竞争激烈的安徽市场“坐上第二把交椅”(按 2021 年收入规模计算)。

公司是民营体制,管理团队稳定,经营风格务实,战略规划长远。
公司作为国内为数不多的民营上市白酒企业之一,一直都有极强的危机意识,公司希望打造百年品牌,“做长”和“可持续发展”是口子窖这家公司的核心价值观。
公司极其注重产品品质,在乱象横行的广告时代,保证了所有基酒的质量;市场运作上重视长远良性发展,产品价盘稳固,生命周期非常长。公司体制较为灵活,人事稳定,2023 年 Q1 管理层合计持股 40%以上。

2、产能问题解决,营销改革深入,近期公司经营层面的积极变化持续落地
2.1、产能不再是制约公司发展的核心矛盾,口子窖优质基酒储量位列行业前列
产能问题曾是制约公司规模增长的核心矛盾。公司一直坚持品质至上、基酒自的原则,历史上的两次战略收缩都是因为市场扩张过快,而基酒的生产和储存跟不上。

2008 年公司投建六分厂,上市之后继续进行产能扩张,2019 年东山厂区投产。截至 2022 年底公司基酒储量约 28 万吨,在上市酒企中排名第三,仅次于洋河股份和泸州老窖,2022 年实际年产能达到 3.4 万吨左右。

产能限制解除,公司加大技改力度,不断完善产能建设。
2019 年 4 月公司将之前募投建设的三大项目重新规划在石台镇的东山分厂实施,并对原先计划的产能规模进行扩充,提升生产、储存和包装能力,2019 年 11 月 6 日,国家发改委发布《产业结构调整指导目录(2019 年本)》,白酒生产线从此前的“限制类”条目中删掉,行业迎来新一轮优化升级。
公司积极把握机会,2020 年伊始即以 13.6 亿元自筹资金建设产业园二期,项目内容包括制曲、酿酒、储存三大工艺,并将继续新增 2 万吨原酒产能。

截至 2022 年,公司东山一期项目基本全部达产,6 栋制曲车间,6 栋智能化酿酒车间年产优质原酒 1.8 万吨,16 栋半敞开式基酒库储酒能力 16 万吨全部投产;一期 16 条包装车间年包装能力 6 万吨及产业园二期项目进展顺利,2022 年 9 月二期项目逐步投产。
通过改造存量、做大总量、提升质量,公司生产和储存能力大幅提升,为长期的高端化、全国化战略奠定了扎实的技术和产品基础,以往旺季断货的情况不复存在。
十四五末公司原酒产能预计将突破 5.5 万吨(未来原酒产量最高突破 6.5 万 吨),储酒能力 40 万吨,加上排名行业前列的多年的优质基酒储备,公司规模有望实现较大增长。
2.2、顺势推动营销改革,积极变化持续落地
2.2.1、顺势推出战略升级大单品“兼系列”,裸价转控价模式
目前安徽市场次高端及以上价位正在高速成长,2021 年以来古 8、古 16、口子窖十年窖、二十年窖、迎驾洞 16 等系列迎来快速增长,剑南春、梦 6+等省外品牌也在积极布局。
省内外各大品牌投入大量资源加速价格带培育,次高端已经分化出新的更高的细分价格带,继续呈现竞争扩容态势。

公司构建起以年份型为主线的产品体系,产品线简单清晰,口子窖五年型、六年型等畅销二十年依然保持顺价;十年型、二十年型等次高端价位进入需求驱动放量阶段。
2019 年 8 月公司针对竞品推出初夏珍储和仲秋珍储两款战术型产品;2020H1 又推出 600-800 元的周年纪念版,布局更高价位带。

安徽消费升级加快,公司顺应次高端趋势,于 2023 年 2 月顺势推出战略升级产品“兼系列”布局未来。
本次兼系列产品是在原有的口子窖十年型、二十年型、三十年型基础上全面升级而来,兼 10/20/30 布局 300/500/1000 元价格带,品质/外观/价格全面升级。
兼 10/20 平均出厂价提升 10-20%,渠道利润显著改善,终端推力足。春节期间公司已小范围布局试水,当前正全省铺货品鉴,先团购渠道导入,流通渠道逐步布局。

新系列新模式,“兼系列”产品价格体系由过去的裸价模式转为半控价模式。
新产品公司向洋河、古井贡酒学习,变裸价为半控价,不再通过费用打包的方式提前给到一级经销商,而是采取费用池的模式(按全年销售额算费用池),所有费用投放经过公司审批后核销,保障渠道合理的利润区间,加强厂家主导,经销商配合度提升。

用新模式做“老”产品,产品品质+营销模式双升级,我们看好“兼系列”新品的成功升级和未来发展。
核心在于:
1)产能问题解决后,公司产品品质过硬,优质基酒储量充沛,“兼系列”品质全面升级。
2)口子窖在省内消费基础好,有稳固的基本盘,消费者对口子窖品质认可度高(即使合肥市场近年来承压,但基本盘仍能保持)。此前公司用老模式做新产品(初夏、仲秋、兼香 518 等),费用投放低效和渠道管控不力的问题并没有得到本质解决,效果较差,但本次用新模式去做升级产品而非全新产品,产品知名度、美誉度高,客群转化更容易。
3)本轮新品升级后,渠道利润显著提升,渠道扁平后原二批商升格直接与公司对接,渠道积极性高、推力足,管控更有力。
4)在省内消费升级大背景下,消费者有消费能力承接全面升级后产品的价格体系,公司初期将通过投费用(如开瓶扫码红包等方式)保障产品顺利落地。
2.2.2、变革传统大商模式,省内渠道扁平化,强化公司管理
经过多年的发展培育,口子窖建立起由厂家引导和大商自主经营相结合的厂商一家模式。
该模式下,一个经销商代理负责一个县市的多个产品的运作,市场费用投放也主要由经销商承担,大商在区域内独家经营,有效防止了窜货行为和价格倒挂,维护了价盘的稳定性,多数经销商与公司合作了 20 年以上,品牌忠诚度高,实力较强,渠道利润丰厚。
与之相对,古井贡酒采取以厂家为主导的“深度营销”模式,厂家主导费用的投放和终端推广,各地办事处负责大量市场工作,是运作市场的核心力量,而经销商的职能被弱化为垫资、物流及客户服务等,该模式的优势在于易复制,厂家对终端的掌控力也更高。

前期不同的资源禀赋使口子窖和竞争对手选择了不同的销售模式。
口子窖是较早采取大商制的酒企,在市场运作上企业更多是起到辅助作用,公司与经销商几十年的良好合作为双方带来了较大发展,但现在,原有经销商也在一定程度上出现故步自封、动力不足等问题,公司经营注重健康稳健,不会为短期的市场波动扰乱长期策略安排。
在 2019 年前包括合肥在内省内大部分市场均以大商制为主,在终端动销向次高端升级,渠道运作不断精细化的今天,大商主导市场操作暴露出很多问题。

2020 年,随着公司的工作重心由产能建设转向市场营销,管理层开始着手解决渠道和销售问题,改革过程经过多方讨论和博弈,取得可观成果:
1、调整费用投向,公司主抓投放,提高费效比,基本解决经销商“套费用”问题:
此前公司将大量费用投向大商(大商在坐商赚差价的基础上还有一定比例的费用支持),与大商合作投放市场,但费用管控力度不够强,出现大量“套费用”现象,所以费用问题是本次改革公司的重点之一。
公司一方面缩减经销商费用支持力度,将大部分费用为我所用,有的放矢;另一方面费用由之前的前置式投入转化为提成式投入,费用核销后移,加强监管,当前已基本解决渠道费用利用率低的问题。
2、对经销商实施分类管理,适当增加经销商,加强团购渠道建设:
公司针对原先经销商体系进行调整和优化,以适应当前的营销模式,1)2021 年春节期间对 乱价的经销商坚决停货,五年型及以上产品实行“一瓶一码”,追踪物流信息,整治乱价行为;2)针对高档产品大量启动团购型、特约型经销商,对新产品独立运营、单独考核,弥补原有经销商的不足;3)量化考核指标,对存量经销商施行优胜劣汰,分产品、分渠道运作,对不规范、不作为的经销商进行清理;4)适当增加经销商,分产品运作市场,如 2019 年推出初夏、仲秋后,合肥市场每个片区新增 1 位经销商分产品运作。
3、系统推进品牌建设,加强与消费者的沟通:
随着酒店和餐饮酒水消费自带比率上升,公司在维护以往终端资源优势的基础上积极拓展宴席和团购等渠道,给予更多品鉴会支持,加强公关工作和营销力度;增加广告投放,2020 新年伊始,口子窖亮相中央广播电视总台“品牌强国工程”,强化“真藏实窖、大国兼香”的形象,并对全线产品进行“品质再升级”,突出对品质的极致追求。
4、加强销售体系战斗力,引导高价位产品销售:
公司合肥营销中心稳步推进,强化公司对市场的掌控和运作;推进销售属地招人制度,引进高素质人才;加大对口子窖十年型及以上产品的激励,刺激高价位产品的销售。

2023 年以来,公司更进一步,除合肥营销中心外,省内其他市场的渠道扁平化也陆续落地。当前公司在各区域成立经销平台公司,以分销商或县级经销商为经营主体(大商除负责自身的核心市场之外,参与平台公司入股分红)。
公司直接与平台公司对接,完成分销商扁平化。目前安庆、蚌埠、怀远县、芜湖等区域的经销平台公司已经落地,其他市场未来也将陆续落地。
2.2.3、深度调整合肥市场,整合经销商成立平台公司,管理层坐镇指挥
合肥作为省会,是口子窖比较薄弱的市场,合肥的相对弱势拉低资本市场对于公司的评价。公司的渠道改革一直将合肥市场作为主要一环,2022 年底合肥营销公司正式成立。
近年来公司针对合肥市场的改革措施逐步落地,2019 年开始公司针对部分市场空白区域分渠道、分区域扁平化招商,以“1+N”模式吸引更多经销商;2021 年公司大力发展团购渠道,积极组建团购队伍、积极开发团购经销商,渠道开始下沉到县区。
2022 年底公司正式落地合肥营销公司,与原经销商成立平台公司,厂家主导合肥市场运作,双方互利互惠;原合肥市场的大商及小商拿货价一致,小商渠道利润增厚,积极性提升。
管理层动力提升,高管坐镇合肥,直管市场运作。
本次新产品落地,公司分别与麦肯锡(营销改革战略支持和落地)、甲骨文(包装外观设计)、用友(全链条全产品数字化)合作,公司从团购出发亲自做市场做增量;未来合肥将成为全省各大区人才输送的桥头堡,高管坐镇合肥市场打通政商务需求+招聘培养销售人才 +监督改革政策落地。
我们认为在产能限制解除后,公司于 2019 年末开始推动的营销改革截至目前成果显著,经过三年博弈与调整,公司产能、产品、渠道等方面的基础问题已基本解决。

2.3、股权激励落地,助力营销改革释能
2023 年公司股权激励落地。2020 年 4 月 10 日,公司股东大会审议通过了回购方案,公司拟使用自有资金 1-2 亿元以集中竞价交易方式进行回购,回购价格不超过 50 元/股。
2021 年 4 月 9 日,回购期限届满,公司共支付约 1.49 亿元(不含交易费用),累计回购约 313 万股,占到总股本的 0.522%。
2023 年 3 月 16 日,公司公布限制性股票激励计划(草案),激励对象为公司高管及核心骨干人员共计 58 人;拟授予 313.42 万股股票(约占总股本 0.52%);授予价格为 35.16 元/股。本次股权激励方案力度大,考核目标设置合理,实际表现较好。
本次股权激励力度较大,除核心高管总经理助理詹玉峰被授予 12.42 万股外,其他核心管理/技术/业务人员平均被授予 5.28 万股(以 5 月 11 日收盘价计,市值约 306 万元);股权激励名单预计以销售部门领导为主,基本覆盖中层及核心以上骨干,助力公司渠道改革落地。同时,公司以营业收入和扣非净利润设定考核目标,营业收入/扣非净利润 2023-2025 年 CAGR 约为 15%,考核目标设置合理,实际表现较好,预计将继续释放公司经营活力,助力营销改革落地。

3、市场对公司认知的分歧较大,公司仍有较大发展空间
当前市场对于公司的分歧主要集中于:
1)季度业绩波动较大:公司季度间业绩有时低于预期;2015-2018 年间公司业绩高增,2019 年起营收、利润增速放缓;自 2020 年起受疫情和营销改革影响仍有波动;
2)“大商制”管控不力,管理层经营动力不足:公司是大商制模式,与古井贡酒、迎驾贡酒、洋河股份等高举高打的深度分销模式相比,大商制管控难度更大,经过多年发展壮大,市场担忧经销商与管理层经营动力不足;
3)省内竞争格局恶化:主要竞品古井贡酒省内发展迅猛,2021 年起迎驾贡酒业绩亮眼,市场认为徽酒竞争已进入“此消彼长”阶段,口子窖竞争力较弱;

4)合肥市场开拓不力:古井贡酒通过营销高举高打、覆盖酒店和宴席、维持渠道高饱和等手段,形成了对标杆市场的强势占领;迎驾贡酒今年借着百元价格带升级的契机,采取渠道高毛利、加强直营建设等方式,在合肥取得较好增长;而口子窖的销售风格一贯是依靠口碑形成自然增长,厂家根据销售情况发货,主动作为少,在竞争激烈的合肥市场受到较大压力,业绩下滑;
5)缺乏全国化逻辑:公司省外扩张不力,缺乏全国化逻辑,难以给到较高的估值。
公司估值水平自 2019 年后一直处于低位,明显落后于省内古井贡酒、迎驾贡酒等公司。我们认为,市场的担忧并非无中生有,但存在过分解读,公司基本面稳健向好,长期趋势明朗。

3.1、公司保持低库存运作策略,增长反馈实际动销
公司常年保持低库存运作策略(“口子窖 5 年型”自 1998 年推出以来一直保持顺价销售),业绩真实反馈经营情况。
自 2015 年以来公司营业收入常年保持稳定,受疫情影响仅个别年份出现业绩下滑,现已走出疫情影响,场景恢复后业绩弹性大。2015-2019 年收入基本保持两位数增长,增速相对稳定。
由于营销上很少向渠道压货,双位数的自然增长也在一定程度上说明公司几十年建立起来的品质口碑能够吸引和维护忠实的消费者群体,渠道和终端网络的建设维护基础较为扎实。
2021年公司营业收入、归母净利润和扣非归母净利润同比分别增长 25%、35%和 20%;即使受疫情影响,2022 年营业收入和扣非归母净利润也均保持正增长,公司已走出疫情影响,今年有望实现弹性增长。

3.2、省内竞争远未此消彼长,公司积极改革强化治理
省内竞争对手近几年保持高增,公司略显弱势。
公司的主要竞争对手古井贡酒近年来发展突飞猛进,2015 年起二者的收入规模差距开始拉大,公司的增速在 2017 年达到高点后开始下滑,而古井贡酒则持续上扬,2019 年古井贡酒总营收突破百亿,口子窖不及古井贡酒的一半;且近两年迎驾贡酒增长较快,业绩连续超预期,口子窖略显弱势。
同时,公司在合肥的相对弱势也容易拉低市场对于公司的评价。

不同的经营模式放大了口子窖和古井贡酒表观收入差距,口子窖盈利能力显著高于古井贡酒。
古井贡酒采用控价销售模式,而口子窖是裸价,二者财务结算模式并不相同,古井贡酒的收入端中包含费用,若还原成终端动销,差距并不像报表反映那么大;相同政策下古井贡酒的收入、费用较高,而口子窖的收入、费用较低。
2019 年及以前,口子窖的净利率在行业中基本仅次于茅台。

我们认为公司确实存在市场竞争上的压力,但也不应过分担忧,公司基础扎实,持续享受价位升级、品牌集中趋势带来的红利。
其一,安徽市场容量较大,头部企业可以充分把握价位升级的增长机会,近年来古井贡酒和口子窖的收入和利润都保持增长,二者之间的竞争并非零和博弈,尤其当前次高端规模还在持续增长,适当的竞争有利于该价位的市场培育,良性竞争会倒逼企业投入更多资源;
其二,龙头可以通过蚕食其他酒企的份额巩固自身地位,公司深耕安徽多年,已经形成较为成熟的营销和管理经验,抗风险能力突出,行业趋势、疫情催化和政策导向下品牌集中趋势已不可逆,最先受到冲击的先是中小酒企,而非口子窖等头部企业。
同时,此前口子窖的渠道模式并没有根据时代发展而迭代,相比之下发展势头比较平缓,当前公司正在变革此前的渠道模式,强化公司管理能力。
公司在全省范围内都有很高的品牌认知度,拥有一批忠实的消费者,淮北、安庆、芜湖、滁州、淮南等地也都是经验丰富、实力雄厚又积极有为的大商,市场根基牢固。
3.3、对于大多数酒企,全国化并非公司当前必选项
近年来公司省内/省外收入基本维持在 8:2,省外占比较小,市场观点认为如果省外市场无法突破,公司将很快就会碰到增长的天花板。
我们认为,“全国化”被资本市场赋予了太多期望,从当前的市场情况来看,这个宏伟的命题对多数酒企来说并不能成立。白酒行业中真正实现了“全国化”的仅有茅台、五粮液、剑南春等极少数公司,泸州老窖、洋河等从按照收入结构来看,都只能算泛区域强势品牌。
因此全国化并非当前酒企的必选项,只要行业大趋势不改变,多数企业并不需要全国化也可以实现快速成长。今世缘省外占比不到 8%,仅靠省内市场也能获得较高的增长,核心还是在于品牌集中和价位升级。
口子窖省内稳固基本盘,省外扩大增长面,看好公司未来的增长潜力。公司当前重点建设团购渠道,省内进一步实施渠道下沉和产品升级,通过渠道扁平化提升渠道终端覆盖率,稳固“基本盘”;同时积极拓展省外重点市场,鼓励省内大商“走出去”和发展省外优势大商双线并举,加大团购渠道运作力度,不断扩大省外“增长面”。

4、厚积薄发,行稳致远,未来充分享受次高端扩容红利
4.1、“区域小茅台”,“兼香”代表,品质优异
公司是兼香品类的代表企业,拥有独特的香型优势。
“前浓、后酱、中间清”的独特口感和稳定出色的品质网罗了一批忠实消费者,在白酒黄金十年中,公司由于产能限制选择了避开大规模中低档产品实现全国放量的策略(从而导致两次全国化不力的局面),转而打造高附加值产品,以“真藏实窖、诚待天下”为主张塑造品牌高端形象。

口子窖继承传统大蒸大回、老五甑工艺,并逐步形成以“三多一高一长”为核心的工艺体系,采用一步法兼香工艺(多数兼香白酒采用二步法勾兑成型)和独特的菊花红心曲,香型难以复制。

4.2、省内“升级+分化”趋势明确,公司未来将充分享受次高端红利
安徽白酒市场整体规模超过 300 亿,近年来省内双重价位升级趋势明显,头部酒企最为受益。
1)80-150 元价格带成长为新的主流中高档价位,承接乡镇从 30-50 元升级起来的消费需求,公司中高端产品五年型、六年型、小池窖等渠道下沉仍有空间;
2)次高端加速扩容,并逐渐裂变为 200 元和 500 元两个强势价格带。
随着省内主流消费价格带不断上移,公司次高端价位实现较快增长,十年型及以上产品收入占比达到约 40%,优势明显,未来将充分受益于省内消费升级带来的次高端扩容红利。


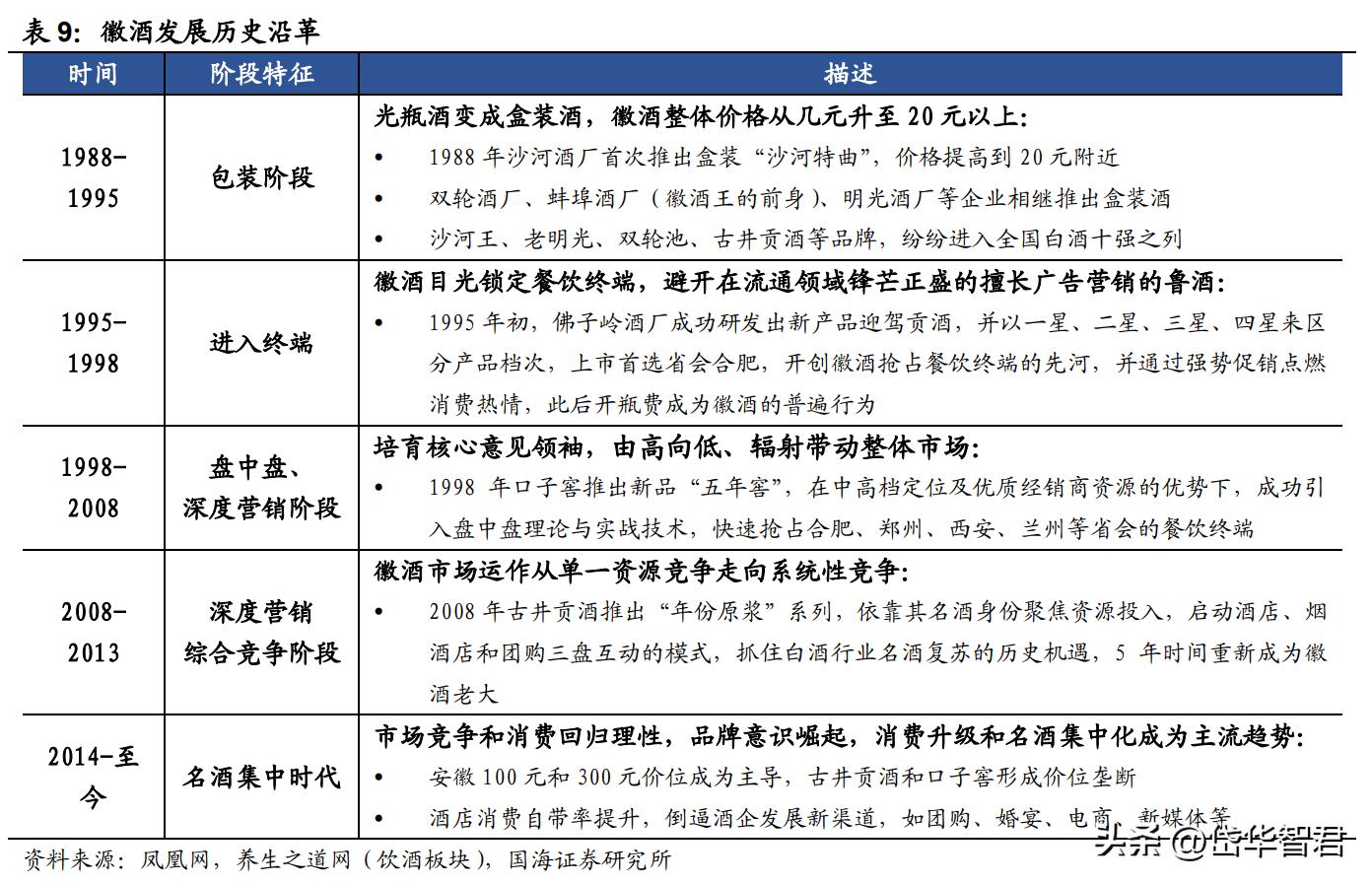
此外,激烈的竞争迫使徽酒企业不断进行营销革新。
所谓“东不入皖,西不入川”,历史上徽酒市场竞争激烈,各家酒企通过营销模式的推陈出新塑造出渠道建设、经营能力等方面优势,在安徽市场上构建起较高的安全壁垒,也多次引领白酒行业整体的营销变革,市场运作愈发精细化。

口子窖白酒企业中较早的深度营销模式的实践者,盘中盘模式的开创者,引领白酒行业渠道变革。
1998 年借助优质经销商的中高档酒店资源,配合口子窖五年型抢占中高档价位(当时迎驾贡酒和文王贡酒等以中低端为主),公司在省会合肥开创了由高向低逐步渗透的“盘中盘模式”,该模式的核心在于培育消费意见领袖并通过他们的影响辐射带动整体市场,以小盘(高档酒店如合肥的金满楼、同庆楼等)带动中盘(中档酒店),最终影响大盘(小型酒店、流通、零售终端等),进行“品牌扩散”。
盘中盘模式为公司打开了市场,攻占下诸多省会高地,更造就了地方品牌区域运作的经典范式,为多家企业所效仿,之后很长一段时间徽酒的营销活动都开始围绕盘中盘开展,2000 年以后中高端白酒强势崛起。
盘中盘之后,古井贡酒又发展出酒店+烟酒店+团购的“三盘互动”模式,以厂家为主导进行更深层次的精细化运作,启动“三通工程”,实行“嵌入式管理”,对市场变化进行快速响应和灵活应对,以组织导向带动市场导向,加强对终端的控制力,由此徽酒进入系统性竞争阶段。
价位升级和品牌集中主导行业现阶段及未来的发展,公司作为区域头部品牌将持续受益。次高端是区域市场竞争的核心,该价位需要“品牌+营销”两条腿走路,对酒企运作的要求更高,区域龙头经过多年深耕培育,品牌已足够支撑次高端价位发展,也形成了核心市场区域内不亚于全国性名酒的品牌影响力;同时,区域龙头以往主要着力于渠道,费用投放基本集中在渠道和终端,在资源积累和消费者沟通方面更具优势,方便资源转化和产品结构升级,成长的持续性更强,抵御风险的能力也更突出。

5、盈利预测
公司基本面稳健,近年来经营层面发生积极变化,在产能瓶颈突破后,公司加大营销投入,重点发力团购渠道建设,改革成效显著。
公司近期在兼系列新品、合肥市场拓展、渠道扁平化改革等方面有较多核心变化落地,当前市场预期差较大,我们依然看好品牌集中和价位升级下公司的长期成长性,股权激励落地将充分催化公司释能。预计 2023-2025 年 EPS 为 3.17/3.84/4.67 元,对应 PE 18/15/12 倍。

6、风险提示
1)疫情影响行业需求尚未完全恢复。新冠疫情的影响使得商务宴请、婚宴、聚会等消费场景受限,若疫情再度反弹,产品销量仍面临下滑风险。
2)宏观经济波动导致消费升级进程受阻。消费能力恢复不及预期,消费市场需求不足,叠加宏观经济波动幅度较大,经济下行压力仍然存在,导致消费意愿下降,消费者对价格敏感,消费结构升级仍需时间。
3)省内市场竞争加剧。安徽地区白酒行业竞争加剧,古井贡酒、迎驾贡酒等其他酒企迎头赶上,业绩快速增长抢占市场份额,口子窖承受较大竞争压力,进一步拓展市场难度增加。
4)费用投入加大影响盈利水平。白酒所需要的粮食原材料深受自然气候条件影响,如果出现大面积旱涝灾害会导致原材料价格上升,成本增加;此外,由于市场竞争加剧,公司需要在营销方面加大投入,导致收入不及预期。
5)省外扩张不及预期。依靠现有的自身品牌实现省外市场扩张存在一定难度,面对竞争加剧的风险,公司的产品结构仍需优化以满足省外市场需求,可能对省外市场认知深度不够,渠道建设也存在不确定性。
——————————————————
报告属于原作者,仅供学习!如有侵权,请私信删除,谢谢!
报告来自【远瞻智库】