
号外,号外,
中考报名时间时间来啦!!
其中,
初三考生报名时间为
2019年3月6-12日,
同时,
今年的报名方式
仍采用微信缴费,
与去年一致。
家长、同学们一定要记住哦!

报名时间
初三考生
初三考生报名时间:2019年3月6-12日
初三报名信息打印、确认时间:3月13-15日
初二学考生
初二学考生报名时间:2019年3月18-24日
初二学考打印、确认时间:3月25-27日
考生是否符合指标生资格?

本市户籍生条件
本市户籍考生,符合《关于印发珠海市国家级示范性普通高中招收指标生实施办法(暂行)的通知》(珠教〔2012〕004号)的相关规定者,具有指标生报考资格。
非本市户籍生条件
非本市户籍应届初三毕业生中,须同时符合下列条件:
一是符合2019年报考公办普通高中条件;
二是满足2011年开始实施的《珠海市外来务工人员随迁子女凭积分入读义务教育阶段公办学校暂行办法》的入学条件、且初中三年在我市同一学校就读、并持有该校连续3年完整学籍。
资格审核
考生是否具备指标生资格,须经学校及所在区教育主管部门根据每位考生实际情况,仔细审核确认。各区、学校须按照规定准确、合理确认每位考生指标生资格情况。

哪些人可以报名中考?
符合下列条件的初三毕业生可以报考:
1
具有我市户籍的初中毕业生
其中,本市户籍在外地就读的初三毕业生和初中毕业的往届生(简称“社青类考生”)如要参加我市中考,须在规定时间内到指定地点进行报名。

在外地就读的本市户籍初中毕业生须提供就读学校开具的学籍证明(注明全国统一学籍号并加盖当地县区级以上学籍管理部门公章)、地理与生物科目考试等级证明(或成绩证明—须注明考生分数及科目满分,加盖当地县区级以上教育局招生考试部门公章)和《国家学生体质健康标准》测试成绩证明(考生就读学校出具)。本市户籍往届生提交九年义务教育证书。
2
具有我市初中学籍的
非我市户籍应届初中毕业生
其中同时符合下列条件者可以报考公办普通高中:
(1)学籍方面
截止至2019年8月31日,考生具有珠海市连续3年初中学籍;
(2)居住证方面
截止至2019年8月31日,考生父亲或母亲在珠海市办理的《广东省居住证》累计满3年(含)以上,且现有的居住证在有效期内;居住证信息以公安部门核查的结果为准;
(3)社保方面
截止至2019年8月31日,考生父亲或母亲在珠海市缴纳的基本养老保险和基本医疗保险(或大病医保)累计缴费满3年(含)以上;社保信息以人社部门核查的结果为准;
(4)职业及住所方面
考生父亲或母亲在珠海市具有合法稳定职业及合法稳定住所。
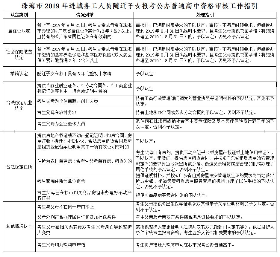
关于居住证、社保、学籍
和合法稳定职业、住所等各项认定,
请大家点击查看大图哦!

3
应届初三毕业且具有本市初中学籍 的 海外华侨子女、港澳台胞子女,可以在我市报名参加中考,享受珠海户籍考生待遇。

报名方式及流程
报名方式采取网上报名,
与去年一致。
1.提交报名资料:
-
二代身份证及户口簿复印件(原件备查);
-
在外地就读的本市户籍考生,应提交所就读学校开具的学籍证明(注明全国统一学籍号并加盖当地县区级以上学籍管理部门公章),地理、生物初中学业考试等级证明(或成绩证明—须注明考生分数及科目满分,加盖当地县区级以上教育局招生考试部门公章)和《国家学生体质健康标准》测试成绩合格证明;
-
港澳考生应提交身份证、港澳居民往来内地通行证复印件(原件备查)。台湾考生应提交户口簿、台湾居民来往大陆通行证复印件(原件备查);
-
往届生应提交九年义务教育证书复印件(原件备查);
-
有政策照顾加分的考生还应提交相应证明文件的复印件(原件备查)。
-
随迁子女考生,须提交本人身份证、居民户口簿、父亲或母亲在珠海市办理的《广东省居住证》以及合法稳定职业及住所的相关证明材料。如考生与父母不在同一户口簿或户口簿上未有考生父母信息的,应提供《出生医学证明》或其他亲子关系证明材料等(涉及材料均须提供原件和复印件)。
2.资格审查:报名点(学校或区教育主管部门)对考生报名资格进行审核;
3.领取考生号及初始密码:报名点将中考管理系统自动生成的准考证号和初始密码发放给考生;
4.网上报名:考生凭准考证号和密码登录中考管理系统,完成网上报名工作(含体育考试报名、特长生考试报名);
★注:目前珠海中考管理系统还未开放,届时考生可以登录珠海市教育局官网进入,如下图所示位置,同时可以关注“珠海特区教育”微信公众号,获取最新信息。

5.电子摄像:考生原则上在报名点现场摄像。对不能现场摄像的考生,需提供本人头像电子照片(蓝底,宽168×高240,30KB以内)。报名点(学校或区教育主管部门)审核后统一上传至中考管理系统,各校对采集的考生照片真实性负责;
6.办理确认手续:各报名点在规定时间内从中考管理系统*载下**打印考生《珠海市2019年初中毕业生学业水平考试报名登记表》给考生核对,考生在规定时间内对表中各项内容逐一核对并签字确认。身份证信息与户口簿信息不一致的,以户口簿信息为准。考生信息一经确认,任何人不得擅自更改;
7.缴费:考生按广东省物价局规定标准(10元/科)缴纳考试费。考生在报名期间通过“珠海特区教育”微信公众号内小程序进行缴费。

哪些人可以降分投档?
符合下列条件的
具有珠海市户籍的应届考生
可以享受降分投档的政策性照顾:
(一)下列考生可在低于录取控制分数线20分以内,由市招生办提供名单及考生基本信息给各学校审阅录取
公安烈士子女。具体按照珠海市教育局、珠海市公安局《珠海市人民警察优抚对象子女教育实施细则》(珠公发〔2018〕75号)执行。
(二)下列各类考生可在低于录取控制分数线10分以内,由市招生办提供名单及考生基本信息给各学校审阅录取
1.珠海户籍的少数民族考生(提供珠海市少数民族考生登记表--附件4、户口簿);
2.驻国家确定的一类至六类“艰苦边远地区”、*藏西**自治区、解放军总部划定的特类至三类“岛屿”以及在飞行、潜艇、航天、涉核等“高风险、高危害岗位”、作战部队连续工作3年以上(含已工作并将连续工作3年以上)军人的子女,或者有子女后曾在该地区和岗位累计工作5年以上军人的子女;个人平时荣获二等功或者战时荣获三等功以上,或者个人平时荣获三等功3次及以上,或者个人荣获国家、*队军**科技进步三等奖以上奖励军人的子女;烈士子女;因公牺牲及一至六级伤残军人的子女。具体按珠海市教育局、珠海警备区政治部《关于做好军人子女教育优待工作的通知》(政干﹝2015﹞27号)执行。
3.公安英模和因公牺牲、一级至四级因公伤残民警子女。具体按照珠海市教育局、珠海市公安局《珠海市人民警察优抚对象子女教育实施细则》(珠公发〔2018〕75号)执行。
(三)下列各类考生可在低于录取控制分数线2分以内,由市招生办提供名单及考生基本信息给各学校审阅录取
1.归侨青年、归侨子女、华侨子女(提供市级侨务部门出具的证明、户口簿或我国驻外使领馆出具的考生父母具备华侨身份的证明、出生证明、护照);
2.台湾地区青年(提供户口簿、台湾居民来往大陆通行证);
★以上各类证明交验原件、提交复印件。符合多项照顾政策的考生,其照顾分数取最高项(不叠加照顾项)。
距离中考报名
只有一周多的时间了,
请大家仔细阅读全文,
基本的内容都涉及到了哦~
点击左下角的“阅读原文”
可以查看更多信息和*载下**表格,
中考加油!!

来源:市教育局招生办
编辑:曾佩丽

【斗门故事】收到一封迟到20年的情书,她想对他说三个字 ……
斗门任性了!晒图就有机会获奖3000元!
/ 今日斗门悬赏寻人!把这四个伟创力女工找出来!/ 今日斗门斗门尖峰山公园要拆?别慌,官方回应来了!
/ 今日斗门解决5000个学位,小车免费通行西部往返市区...2019,斗门要开挂!

扫码关注,2019”猪”事顺利