
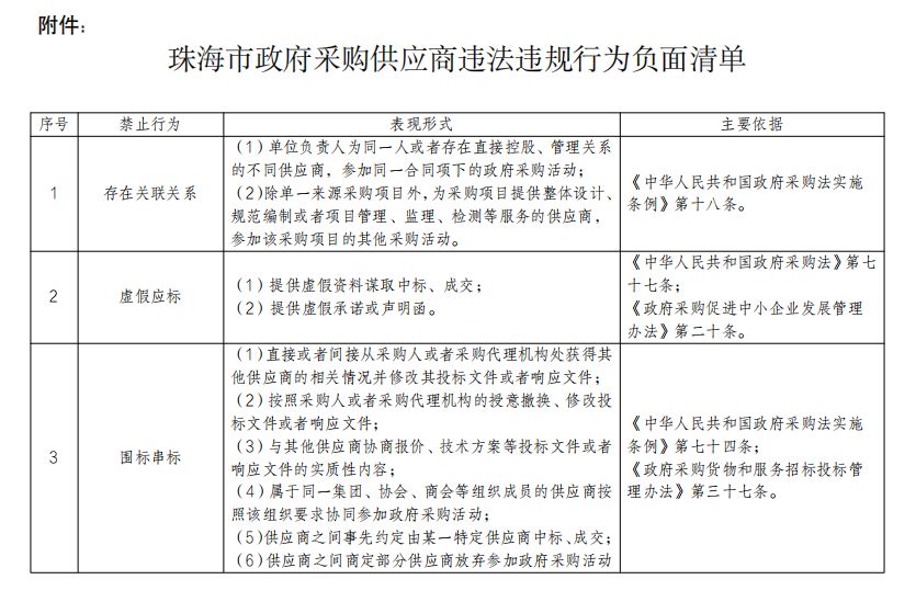
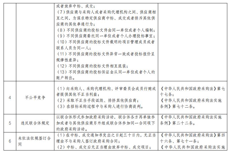
近日,珠海市发布《珠海市政府采购供应商违法违规行为负面清单》,共涉及十条禁止行为:存在关联关系、虚假应标、围标串标、不公平竞争、违反联合体规定、违反联合体规定、未依法依规签订合同、未依法依规履行合同、恶意投诉、拒不配合监督检查、其他行为。各供应商一定要牢记,开展公平公正的竞争,维护良好的市场秩序。
原文如下:
全市各级政府采购单位,各区(功能区)财政部门,各政府采购代理机构,各政府采购供应商:
为贯彻落实中央和省深化政府采购制度改革精神,进一步促进我市政府采购领域公平竞争,规范供应商采购行为,不断优化营商环境,根据政府采购法律法规及有关规定,我局制定了《珠海市政府采购供应商违法违规行为负面清单》,现予以印发,请遵照执行。
附件:珠海市政府采购供应商违法违规行为负面清单
珠海市财政局
2022年12月8日