关注【 本头条号 】,更多关于企业管理、薪酬制度、绩效激励、顶层设计等内容免费与你分享!私信“资料”送您关于员工管理、绩效薪酬等干货视频。
❤谢您的品读!赠人玫瑰,手留余香,分享本文给您亲友,同时送去您的祝福~
众筹作为互联网时代的开放型融资模式,目前已受到越来越多的关注。那么什么是众筹呢?众筹“火”起来的原因又有哪些呢?本章将从众筹的概念、发展历程、特征和分类等方面进行阐述,带你走进众筹的世界。

众筹的英文为Crowdfunding,也可以叫作大众筹资或群众筹资。它是指一种向群众募资,以支持发起的个人或组织的行为,一般而言是通过网络上的平台将赞助者与提案者联结起来。群众募资被用来支持各种活动,包含灾害重建、民间集资、竞选活动、创业募资、艺术创作、自由软件、设计发明、科学研究以及公共专案等。
如今,众筹一时之间风靡互联网和投资界。那么众筹这个概念是从何而来的呢?
众筹最早可追溯至18世纪,当时很多文艺作品都是依靠“订购”(subscription)的方法完成的。例如,莫扎特、贝多芬等采取这种方式来筹集资金,他们去找订购者,这些订购者给他们提供资金,当作品完成时,订购者会获得一本写有他们名字的书,或是协奏曲的乐谱副本,或者可以成为音乐会的首批听众。
众筹真正成为一种“商业模式”并开始风靡全球,是在十多年前。2012年,奥巴马签署《创业企业融资法案》(Jumpstart Our Business Startups Act,简称《JOBS法案》)以后,众筹这种形式在美国的发展更是迎来了质的飞跃,并最终拓展到全世界。2012年秋天,“众筹”成为欧美地区最火爆、最流行的一个词。
有人甚至称众筹为“拯救美国经济的最佳创新工具”,认为众筹给社会发展注入了活力,因为它允许任何人为商业创新、生意机会乃至一项公益事业提供资金,从而使每个人都可能“有所作为”;同时它允许社会各个阶层资助能够带动就业的新企业,并为这些企业提供可筹措资金的新渠道。
“众筹”的进一步发展离不开Kickstarter等一批网站的创建和发展。通过Kickstarter的平台,个人或组织可以为各种项目捐募资金。例如,为计划出版新专辑的草根乐队以及将赴危险的战争地带采访的记者筹集一笔款项等。捐款者获得的可能是一件艺术复制品、一张门票,或仅仅是帮助别人之后的愉快心情。
最初的众筹形式给予热心人士和粉丝一种途径来表示其支持之心,他们并不能获得利益回报。然而这一新颖的筹款形式迅速在美国和欧洲各地流行开来,并且从文艺领域扩大到商业领域,Crowdfunder等一批网站如雨后春笋般冒出来。越来越多的企业和个人逐渐参与到众筹中来,希望找到互利共赢的机会。

2011年7月,国内第一家众筹平台“点名时间”上线,标志着我国众筹行业的开始。随后一系列大平台的上线则是我国众筹的重要节点(如下图所示)。

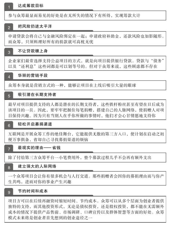
众筹的优势
概括来讲,众筹有九大优势,具体如下图所示。

低门槛
无论身份、地位、职业、年龄、性别如何,只要有想法、有创造能力,都可以发起项目。因此,众筹具有低门槛的特点。对于创业者来说,众筹可以为他们提供两大优势,具体如下图所示。

1.降低融资门槛,有效促进微创业
在目前金融管制的大背景下,民间融资渠道不畅、融资成本较高等问题阻碍了微创业的发展。众筹是一种更大众化的融资方式,它为微创业者提供了获得成本更低、更快捷的资金的可能,可以很好地解决“融资难”问题。项目发起人通过众筹平台把大众的微小资金汇集起来,以获得从事某项创业活动的资金。这突破了传统融资模式的束缚,投资人也可以参与项目的策划、咨询、管理与运营。
由于互联网的开放性特征,投资人不受地区、职业和年龄等的限制,只要具有一定的资金能力、管理经验和专业技能即可。这种依托众筹平台的微创业活动在实现“众人集资、集思广益、风险共担”的众筹理念的同时,也积累了经验和人脉。
2.激发“草根”创新,拉近生产者与消费者的距离
众筹模式为每个“草根”创新者(即项目发起人)提供了获取资金、市场和人脉等重要资源的平台。有着不同专业背景及价值观的投资人可以直接对项目提出自己的观点和意见,项目发起人会认真评估这些意见,并进一步完善方案。双方的互动拉近了生产者与消费者之间的距离。这种注重用户交流和体验的类似于“大规模定制”的行为,极大地降低了产品的市场风险。